扫码加入

  • 正文
  • 相关推荐
申请入驻 产业图谱

荣湃数字隔离器π121U30在DALI调光系统中的应用

03/13 07:42
187
加入交流群
扫码加入
获取工程师必备礼包
参与热点资讯讨论
DALI数字可寻址接口(Digital Addressable Lighting Interface)是一种数据传输协议。DALI协议是国际公开规格的照明控制通信协议,通信速率为1200bps±10%,主要用于多个荧光灯以及LED照明的调光控制。DALI调光是一种典型的数字控制调光方式。DALI可以通过最大64个短地址和16个的组地址构成网路,一个主机可以控制一个或多个从机,以半双工方式进行通信。

DALI协议的主要电气特征如下

异步串行通信协议

▶通信速率为1200bps±10%,半双工,双向编码

▶DALI总线上电压是16V,高电平范围是:9.5~22.5V,低电平范围是-6.5~6.5V

图1DALI控制信号电平的规定

可以看出,DALI标准的电平与单片机的电平不同,这就必然需要特殊的电平转换电路实现上位机与下位整流器单片机的通信。

图2是DALI照明系统的简易结构图。由此可以看出,电平转换电路在整个系统中起着极其重要的作用。

图2DALI照明系统的简易结构框图

随着市场上LED调光产品越来越多,美国和欧洲对LED控制器提出了隔离要求。美国国家标准协会ANSI发布了针对LED驱动电源、LED控制器的ANSIUL8750-2018 Light Emitting

Diode (LED) Equipment for Use in

Lighting Products的安全标准,将于2020年05月01日生效,主要是控制线路需要和其他线路有隔离或符合exception a-e。

欧洲最新版本LED控制器标准为EN61347-1:2015 conjunction with EN61347-2-13:2014+A1:2017.标准中写明,如果调光部分未隔离,结构就会有问题, 例如:0-10V调光电路设计时,需要与LV电路进行隔离。调光的负极如直接和GND连接,结构NG.需要增加一款驱动小板进行隔开。

为了实现电平转换和隔离要求,以前的DALI调光器多采用光电隔离器来实现。由于光耦存在功耗大,内部LED老化,性能受温度影响,体积大等缺点,现推出数字隔离器解决方案。

荣湃的数字隔离器π121U30具有以下特点:

▶超低功耗:0.55mA/通道(150Kbps 时)

▶高速率:150kbps

▶高CMTI 值: 典型值150kV/μs

▶对辐射和传导噪声的高抗干扰能力

ESD(HBM) 模式:±8kV

▶3V 至5.5V 电平转换

▶宽温度范围: -40℃~125℃

▶默认输出低电平

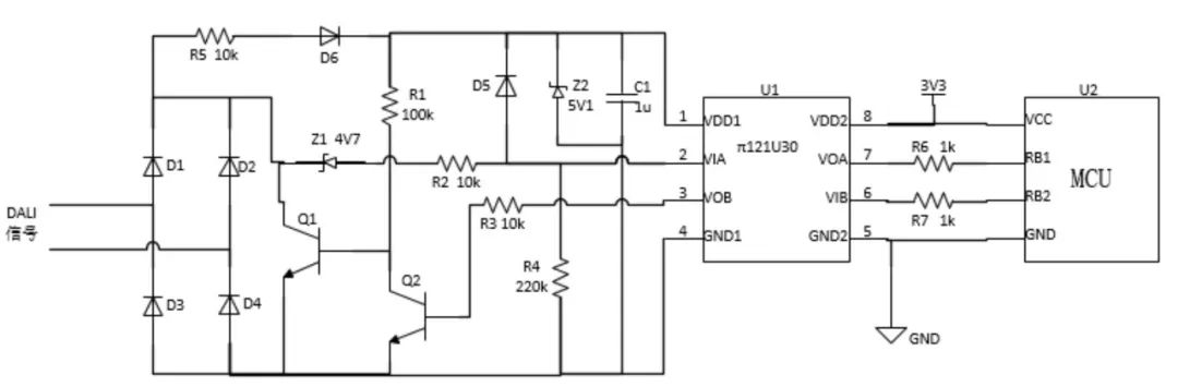
图3是采用数字隔离器π121U30设计的DALI电平转换电路。DALI信号整流后通过电阻R5和二极管D6给隔离器π121U30的VDD1供电。

图3DALI电平转换电路

DALI向单片机U2发送信号过程如下

当DALI信号是高电平时,稳压管Z1导通,隔离器π121U30的2脚VIA输入高电平,VOA输出低电平给单片机U2;当DALI信号时低电平时,数字隔离器U1的2脚VIA输入低电平,VOA输出低电平。

单片机U2向DALI端口发送信号过程如下

当U2的RB2脚输出高电平时,隔离器π121U30的3脚VOB输出高电平,三极管Q2导通,Q1关断,DALI端口输出高电平;当单片机U2的RB2输出低电平时,隔离器π121U30的3脚VOB输出低电平,三极管Q2关断,Q1导通,DALI端口输出低电平。

数字隔离器相对于光耦而言,在性能、寿命、稳定性、集成度、成本等方面具有诸多优点,已逐步取代光耦并得到广泛的应用。数字化转型已成为LED照明的一个发展趋势,智能调光产品和需求越来越多。荣湃的数字隔离器π121U30将为DALI数字化智能调光进一步助力。

相关推荐

登录即可解锁
  • 海量技术文章
  • 设计资源下载
  • 产业链客户资源
  • 写文章/发需求
立即登录

荣湃半导体(上海)有限公司是全球最先进的专业模拟电路芯片设计公司之一.我们将改变人们与世界的连接方式,我们只做革命性产品!我们将在这里分享我们的最新技术和动态,增值您的应用!