一.关键技术参数对比
1.输入/输出参数对比
FP6296的2.7V-12V输入电压,使其成为较低功率设备和单节或多节锂电池应用的优秀选择。
FP6295的5V-24V输入范围,启动电压2.6V,是中功率设备和单节或多节锂电池应用理想选择。
FP5207输出无硬性限制,外置高压MOSFET,启动电压2.8V,可用于大功率设备以及单节锂电池和多节锂电池供电升压。
2.关键参数对比表
二.应用场景分析
1.小型锂电池低功率设备
适配芯片:FP6296
产品案例:
①射频仪/电推剪:低压启动,转换效率高,避免发热。
②便携式小风扇/mini UPS不间断电源:待机电流低,减少能量损耗,延长设备续航时间。
2.锂电池中功率设备
适配芯片:FP6295
产品案例:
①美容仪:集成度高,优化设计体积,体现便携式设计。
②伸缩风扇:内置 20mΩ MOSFET,转换效率高,减少能量损耗,延长续航。
3.大功率锂电池设备
适配芯片:FP5207
产品案例:
①大功率音响/筋膜枪:可调输出,搭配合适的功放芯片,满足大功率和宽电压范围。
②补光灯/太阳能灯串:过温过流保护,确保高负载下的系统安全。
三.选型策略和建议
不同参数应用芯片选择
单节电池供电:输出12V/15W以内优先选择FP6296;输出大于12V且在15W以内优先选择FP6295;输出大于12V且大于15W优先选择FP5207
双节电池供电:输出12V/30W以内优先选择FP6296;输出大于12V且在30W以内优先选择FP6295;输出大于12V且大于30W优先选择FP5207。
三节电池供电:输出24V/45W以内优先选择FP6295;输出大于24V且大于45W优先选择FP5207。
四节电池供电:输出24V/60W以内优先选择FP6295;输出大于24V且大于60W优先选择FP5207。
四,芯片技术详情参数
FP6296
类型:异步升压(内置MOS)
启动电压:2.7V
输入电压:2.7V-12V
输出能力:最高输出电压12V
关键优势:2.7V-12V输入范围,可用于单节锂电池和多节锂电池供电升压。


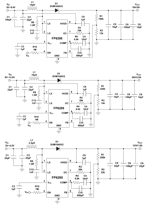
2.FP6295
类型:异步升压(内置MOS)
启动电压:2.6V
输入电压:5V-24V
输出能力:最高输出电压24V
关键优势:宽电压输入范围和2.6V启动电压,可用于单节锂电池和多节锂电池供电升压。
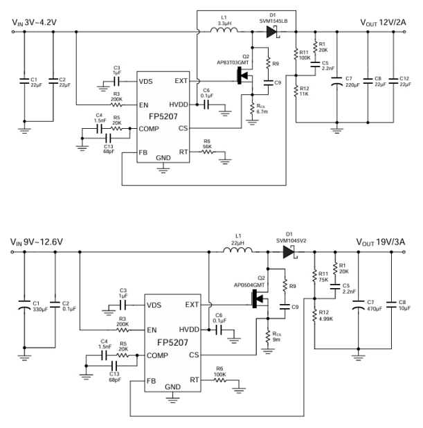
3.FP5207
类型:异步升压(外置MOS)
启动电压:2.8V
输入电压:5V-24V
输出能力:取决于外部电路,可以输出24V以上的电压。
关键优势:可编程开关频率,外置MOS可以根据负载来选择,可用于单节锂电池和多节锂电池供电升压的大功率设备。
在锂电池供电设备中,FP6296凭借2.7V超低启动电压和高效率,是单节锂电池升压的理想选择,同时2.7V-12V的输入电压,也可用于多节锂电池升压;
FP6295支持5-24V输入和24V输出,启动电压为2.6V,内置20mΩ MOSFET,满足单节锂电池升压范围,同时匹配节多节锂电的中高压需求;
而FP5207通过外置MOSFET可突破24V限制,灵活适配单节锂电、多节锂电或工业高压场景,是定制化大功率方案的首选。三款芯片覆盖了从便携式到工业级的全场景锂电池升压需求。
1280