• 正文
  • 相关推荐
申请入驻 产业图谱

5V/7.4V/12V三个升压档位!智能门锁供电选它

04/10 10:53
274
加入交流群
扫码加入
获取工程师必备礼包
参与热点资讯讨论

智能门锁硬件设计与实操过程中,常见的痛点是锂电池的常见电压(3.7V、3.2V)与门锁电机的工作电压需求(5V、7.4V、甚至12V)不匹配,电压不足直接导致电机无法正常驱动,进而影响门锁开关功能的实现。

今天就给大家分享一款针对性的解决方案——FP6291升压芯片,精准解决智能门锁供电适配难题,兼顾稳定性与实用性。作为一款高性能异步升压恒压芯片,在小功率电压转换场景中表现非常突出,其核心优势的体现在以下几个方面。

1.宽电压适配,精准匹配门锁供电场景

FP6291的输入电压范围覆盖2.6V至5.5V,兼容单节3.7V锂电池、5V USB电源等常见供电方式,在输出端,它可稳定升压至5V、7.4V、12V,精准匹配智能门锁电机驱动和控制模块的供电需求,为开锁提供持续稳定的动力。并且FP6291内置MOS管,无需外接额外功率器件,不仅降低了硬件成本,还能减少布板面积。

2.灵活限流+多重保护,保障电路安全与运行稳定

FP6291支持0.5A至2.5A输入限流灵活调节,可根据门锁电机的实际负载需求,通过外接电阻调整限流参数,既能适配低功耗待机场景,又能从容应对电机启动瞬间的大负载冲击,确保电压稳定,开锁动作流畅无卡顿。更重要的是,芯片内置过温、过流、欠压多重保护机制,当电路出现温度过高、电流异常、输入电压过低等异常情况时,会自动启动防护功能,有效保障门锁电路安全。

 

3.应急供电设计,解决门锁没电开锁难题

在实际使用中,智能门锁锂电池耗尽导致无法开锁是常见困扰,FP6291芯片支持USB 5V输入,当门锁电池耗尽时,只需用充电宝连接应急USB接口,FP6291即可将5V电压直通或升压至7.4V/12V,实现即插即用的应急开锁,极大提升了用户使用体验。

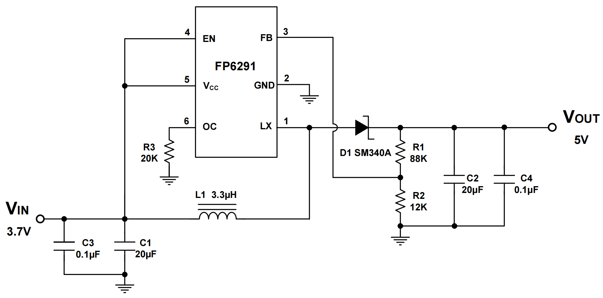
智能门锁pcb(FP6291):

4.多场景适配

除了智能门锁电机驱动供电,FP6291还具备广泛的应用场景,可用于移动电源蓝牙音箱、便携设备等需要电压转换的小功率设备中,为这些设备提供稳定可靠的升压支持。

总结:

智能门锁的电压适配难题,核心在于锂电池低电压与电机高电压需求的矛盾,而FP6291升压芯片凭借宽电压适配、灵活限流、多重保护、应急供电等优势,破解了这一痛点,既满足了门锁电机的动力需求,又保障了电路安全和用户使用体验。如果大家在智能门锁供电设计或实操中遇到相关问题,不妨尝试采用FP6291升压芯片,亲测能有效解决电压不足的驱动难题。

相关推荐