引言
受人工智能的快速发展和电气化转型的推动,半导体芯片市场的增长要求制造商在不牺牲测试精度的情况下,提高测试和验证的吞吐量。实现这一目标的一种方法是并行测试,即同时对多个器件进行测试。一旦测试流程被验证,它就必须被复制以满足生产需求。这引入了新的挑战,包括通道间的时间同步以及扩展带来的额外成本。
Tektronix MP5000 系列模块化精密测试系统旨在满足并行测试需求。高密度1U主机MP5103可配置多达 3 个模块化源表单元(SMUs)和/或电源单元(PSUs),实现最多6个独立通道。MP5103 支持 Test Script Processor (TSP),并可通过 TSP-Link™ 轻松扩展至最多32台主机。本应用笔记重点介绍如何在标准半导体与光学表征测试中实现6通道并行同步。
新触发模型,带来新测试可能性
精确计时的并行测试的关键是触发模型,它用于协调各仪器通道的操作。传统仪器使用固定触发模型,动作顺序固定,握手控制能力有限。这些模型在需要多个通道时功能受限,编程困难。而没有触发模型或触发模型过于灵活的仪器虽然易于编程,但通常无法在测试步骤之间提供精确计时,从而导致测试延迟或因不当的测试条件损坏器件。
MP5000 系列结合了传统性能与灵活性的优点,创造了新的 TriggerFlow® 触发模型。该触发模型完全可定制,采用模块化流程图风格。用户可以在触发模型中以任意顺序控制仪器的动作与设置。通过各种延时与通知模块,可以在通道之间实现精确计时与握手,而无需复杂的外部触发代码。
借助 TriggerFlow 触发模型,只需几个步骤即可从构思到执行:
1. 计划:确定所需的测试流程,包括仪器设置、扫描配置、所需通道数及计时要求。
2. 扩展:为测试中的每个通道绘制流程图。将步骤扩展为 MP5000 可用的触发模型模块。
3. 构建:将流程图中的模块替换为代码,以建立触发模型。编程事件与延时,实现精确计时。

图 1:TriggerFlow 提供 4 种模块类型,可在固定模型之外自定义测试流程
接下来将通过示例演示如何在并行条件下同步通道,并构建 TriggerFlow 模型。
对 MOSFET 的输出特性进行表征至少需要 2 个 SMU 通道:
该测试序列如图2所示。
- 蓝色方块表示测量点;
- 绿色虚线箭头表示同步点。
在测试过程中:
- 漏极通道通知栅极通道启动;
- 当漏极开始扫描时,会发送测量开始与结束的通知,以协调扫描;
- 在扫描结束时,漏极必须通知栅极进入下一个阶跃。
传统方式下,这必须通过嵌套 for 循环来编程,以在栅极的每个电压阶跃上重复漏极扫描。这种顺序执行的方式导致测试时间更长。
MP5000 使用单个 MSMU60-2 模块的两个通道简化了此过程。其 TriggerFlow 模型如图3所示,其中通道 1 连接栅极,通道 2 连接漏极。当一个动作依赖另一个动作时(例如,漏极扫描需在栅极电压切换后开始),就会使用 notify-wait(通知-等待)模块对。
- 当一个动作完成时,触发模型执行一个 notify 模块。
- 此信号可以路由到其他事件,或直接发送到另一个触发模型中的 wait 模块,该模块将暂停直到接收到该事件。
这样可以保证:
- 一个触发模型完成后,另一个触发模型立即开始执行,无延迟;
- 各个模型继续并行运行,直到遇到新的时间控制模块。
当测试中需要重复操作或做出分支判断时,则使用 branch(分支)模块。在 MOSFET 的案例中,branch 模块用于对生成扫描与采集测量的模块进行循环,从而将这部分测试简化为 3 个模块。此外,还可以使用额外的 notify 模块来确保栅极测量与漏极测量同时进行。

图 2:MOSFET 曲线族测试序列

图 3:MP5000 在 MOSFET 漏极曲线族测试中的触发模型
图 5 显示了该触发模型序列在示波器上捕获的输出。栅极波形(上方)与漏极扫描(中间)完全同步,时间上无显著延迟。

图 5:MOSFET 曲线族测试输出,栅极电压(上)、漏极电压(中)和漏极电流(下)。
示例:双通道 VCSEL LIV 表征
对发光器件(如 LED、激光器和 VCSEL)进行光-电流-电压(LIV)特性表征时,要求仪器通道分别控制不同器件,但仍需保持紧密同步。
在此示例中:
这些测试中的许多需要脉冲信号,以防止热效应,因此光电二极管的测量必须在正确的时刻进行,即激光二极管开启或稳定输出时。此测试如图 6 所示。

图 6:光电二极管与激光二极管对的 LIV 表征
在 TriggerFlow 中,此测试被转换为 2 个触发模型:
- 一个用于源出并测量;
- 另一个仅用于测量。
再次使用 notify-wait(通知-等待)模块对 来协调动作完成的时机,并通过 branch(分支)模块重复部分步骤以执行扫描。此外,还包含一个常数延时(constant delay)模块,用于在测量开始前提供额外的等待时间。此测试的触发模型如图7所示。

图 7:用于 LIV 表征的 MP5000 触发模型
当执行该测试时,图 8 所示的结果波形展示了二极管的典型正向电压特性(上方),以及光电二极管电流的测量结果(下方)。同样,这些波形是同步的,测量中没有额外的间隙或延迟。

图 8:LIV 触发模型的输出,激光二极管电压(上)、激光二极管电流(中)、光电二极管电流(下)
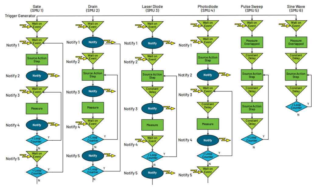
示例:6 通道同步
同步并行测试可以包括所有通道或通道组,它们要么运行相同的测试,要么运行必须在相同时间启动的不同测试,或者依赖某个通道的动作来驱动其他通道。
我们可以将前两个示例与另外 2 个 SMU 通道上的简单波形源出相结合,并在每个模型的开头添加一个 wait(等待)块,从而使所有6个通道同时启动。完整的并行测试如图9所示。

图 9:6 个触发模型并行运行
第五个模型通过源出操作块(source action blocks)改变输出电平,并通过常数延时块(delay constant block) 控制脉冲的时间,从而执行脉冲扫描。第六个模型使用源出步骤(source action step)与常数延时块生成正弦波。这两个模型都在输出开始时使用 重叠测量块(measure overlapped
block) 启动测量。这样,SMU 可以在后台执行测量的同时继续运行触发模型中的其他模块,本质上是利用高速数字化仪来捕获输出波形。这两个模型都没有使用 notify-wait(通知-等待)模块对,因为它们独立于其他通道运行,只在启动点上同步。
在图10中,示波器捕获到的执行结果显示:每个通道在相同时间启动,并且并行执行。

图 10:在示波器上捕获的 6 通道执行结果
在图11中展示了通过 Python 开发的 GUI 仪表板绘制的 SMU 通道采集数据。这复制了器件数据表上通常会显示的表征测试结果。用于执行此示例的代码可在 Tektronix Github 获取。

图 11:使用 Python 绘制的 6 个通道的测量数据
该示例展示了在 6 个通道上并行运行,并执行 4 个彼此独立、但各自需要不同操作和不同同步水平的任务。这种并行测试应用可以通过 TSP-Link™ 同步触发模型,进一步扩展到更多主机。MP5000模块化精密测试系统通过采用可自定义、用户友好的触发模型,旨在实现高密度和高吞吐量测试。它提供了从验证到生产,构建最适合的自动化测试系统所需的灵活性。
877