扫码加入

  • 正文
  • 相关推荐
申请入驻 产业图谱

AH808A:内置PFM,170V/800mA固定输出5V降压DCDC转换器

2025/12/13
420
加入交流群
扫码加入
获取工程师必备礼包
参与热点资讯讨论

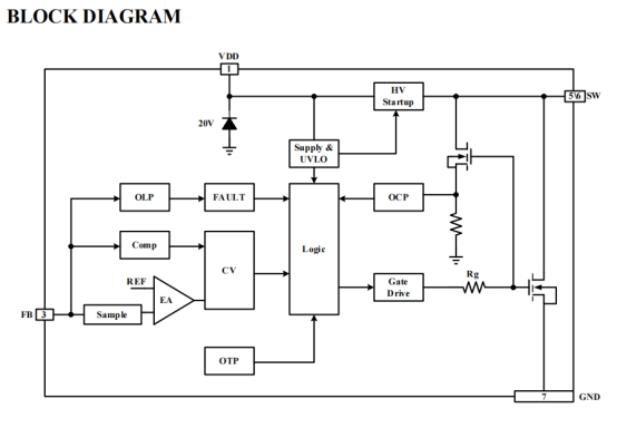
AH808A是一款低功耗非隔离开关电源降压转换器,内置200V功率MOSFET与PFM控制器输入电压适配35~170V(典型应用范围),输出固定5V电压,最大输出电流800mA(实际输出依赖散热条件),适用于电动车辆控制器、车载设备等场景。采用SOP-7封装,工作结温范围-40℃~150℃,ESD防护达±2kV(HBM),EMI性能优异,外围器件需求极简。

芯片集成高压启动与自供电电路,启动阈值电压13.5V(典型值),支持快速启动与超低待机功耗,静态电流典型值330uA,工作电流典型值120uA(fs=40KHz)。具备完善自恢复保护机制:过载保护(FB电压<3.6V持续150ms触发)、过温保护(150℃触发,40℃滞回)、VDD欠压保护(阈值11V典型值)、FB异常短路保护,保障系统稳定运行。

工作模式为PFM调制,通过频率降低技术优化EMI;内置软启动功能,前10ms最大开关频率降低25%,10~15ms降低50%,避免启动时大电流尖峰。典型应用需搭配330uH电感、10uF/250V输入电容、470uF/10V输出电容及肖特基二极管(如SS320),元件需靠近芯片引脚布局,确保供电稳定性。

一、AH808的特性

内置200V功率MOSFET

内置高压启动和自供电电路

输出电压固定为5V

输出电流为800mA

出色的电磁干扰(EMI)性能

出色的负载调整率和效率

全面保护

SOP-7封装

二、AH808的应用信息

1、典型应用图

2、引脚排列及定义

3、基础参数

4、功能框架

相关推荐