扫码加入

  • 方案介绍
  • 相关推荐
申请入驻 产业图谱

基于单片机的智能健康监护仪的设计(心电、心音、体温、脉搏、血压采集)

02/11 16:13
2441
加入交流群
扫码加入
获取工程师必备礼包
参与热点资讯讨论

简介

本智能健康监护仪可对多项人体生理参数(体温、血压、脉搏、心电、心音)进行采集和分析,从中得到关于用户健康状况的信息。同时,本系统还可通过多种接口将信息传送至PC,并可以通过3G网络将信息发送至手机等移动式设备。本产品扩展性强、便携、易用,在个人保健等方面有较好的发展前景。
本文研发的智能健康监护仪克服了传统监护仪体积大、附件多、有线检测传输方式、组网不方便、检测参数单一等缺点。其主要功能包括人体血压、心率、体温、脉搏、心音等生理参数的检测和显示,并提供无线接口,用户可以转发监护仪上传的健康数据。

更多单片机毕业设计项目,请点击查看:https://gitee.com/lighter-z/graduation-design

更多演示视频:https://space.bilibili.com/3537120073353692

设计方案

本系统由血压、心音、脉搏、心电、温度传感器模拟信号处理部分、数字信号处理部分、数据通信部分、语音告警及LCD显示等六部分组成,除完成对血压、体温、脉搏、心电、心音进行检测监护外,还有语音告警、蓝牙传输、数据储存等功能。该系统可对生理参数的实时采集和处理,并将生理参数和处理结果无失真的传送到医院服务器。医院服务器将智能终端传送来的数据存储并显示,供医生进一步分析诊断。医生可将诊断结果和意见通过网络发送给智能终端。诊断结果可在终端上显示,供病人或监护对象参考。多参数检测系统由腕带和附着在腕带上的监测盒组成,采用双微处理器MCU-2完成各项生命指征信号采集和分析,MCU-1完成人机交互和数据通信。
智能健康监护仪检测终端的整体设计方案如图2-1、图2-2所示:

在这里插入图片描述
在这里插入图片描述

 

硬件设计

本系统的主机MPU采用Samsung公司生产S3C2410处理器,S3C2410处理器为ARM920T内核CPU,最高支持的频率达200M,并具有MMU虚拟内存管理单元,可以轻松的运行起嵌入式Linux,同时拥有丰富的片内外设,具有很高的性价比。图2-3为硬件系统总体框图,由于S3C2410芯片内部己经包含了UART、LCD、网卡SDRAM、FLASH等驱动控制器,这样就大大简化了主机的外围电路,而且采集卡利用了ATmega8单片机上集成的A/D采集和串口通信,只要设计了生理信号调理电路就能完成采集卡的电路设计,总体电路简洁,可以实现监护仪的小型化要求。

在这里插入图片描述

心电信号采集及调理模块电路设计

心电信号波形及特点

心脏各部分兴奋过程中出现的电位变化的方向、途径、次序和时间等均有一定规律。由于人体为一个容积导体,这种电位变化亦必然扩布到身体的表面。鉴于心脏在同一时间内产生大量电信号,将心脏产生的电位变化以时间为函数记录下来,这记录曲线称为心电图(ECG)。图3-1所示为典型心电波形图。心电图反映心脏兴奋的产生、传导和恢复过程中的生物电变化。

在这里插入图片描述

正常心电图波形包括:
1.P波:一般为钝形,有时有轻度切迹但波峰间距小于0.03秒。VIVZ导联顶部尖。宽度:0.06-0.115,高度:小于O.25mV。
2.PR间期:0.12-0.205,不同导联测量的P-R间期可略有差别。
3.QRS波群:正常时有些导联可出现小Q波,但其深度小于0.25R,宽度小于0.045。宽度:0.06-0.105,高度:V1的R波小于10mV,VS的R波小于25mV。
4.ST段:正常人的ST段下移不超过0.05mV,ST段上升不超过0.lmV。而V1-V3上升不超过0.3mV。
5.T波:波形平滑不对称,上升慢而下降快。高度:QRS主波向上的导联T波不应低于同导联R波的1/10。
6.QT间期:正常人当心率在60-100次/分时,QT间期正常值为0.32-0.445。因此心电信号是由P、QRS、T波和静息期组成,各波频率特性不尽相同。它是一种非平稳信号,在采样过程中,常常掺杂各种噪声和干扰。心电信号的主要特点是:
微弱:mv级;
超低频:心电的主要成分 <50Hz;
信噪比低,对放大器要求严格;

心电信号采集及调理电路具体实现

心电数据采集及调理模块包括前端放大和右腿驱动电路高通滤波电路和二级放大电路、二阶低通滤波电路、双T有源陷波器电平提升电路等。总体设计框图如图3-2所示。

在这里插入图片描述

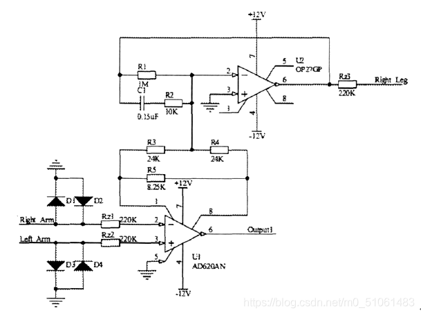
1.前端放大、右腿驱动电路设计
由于心电信号的微弱、干扰大、低频等特性,所以在进行心电前级放大电路的设计中,对放大器的选择有严格的要求,如:高输入阻抗,高共模抑制比,低噪声,低漂移等特性。为了满足这些要求,本设计中选择ADI公司生产的仪用放大器AD620A作前级放大芯片。AD62OA是一款低价格、高精度的仪用放大器,有非常优良的性能,是生物放大器设计中的经典之作。由于AD620A的低功耗、低电压和小封装使其在便携式仪器应用中非常有用;同时,低偏置电流、低电流噪声和低电压噪声等优良性能增强了它的动态性能。
一般来说,共模抑制比(CMRR)随增益(G)增大而有所提高,但考虑到前置级对整个放大电路噪声的贡献,放大器的噪声性能一般随第一级增益的提高而明显变差,特别是集成器件噪声性能一般比分立元件差。因此第一级增益不宜取值过度,一般G<20为宜。本文将前置放大增益设置为7。由式3-1可确定R。(RS)的值为8.25K。

在这里插入图片描述

另外为增加人体和仪器在使用时的安全性,在左右手的导联输入与前置放大器之间增加了由二级管Dl、D2、D3、D4组成保护电路。当正常情况下的工频共模干扰可达300mV左右,而两个反向并联硅二极管的导通电压为士600mV左右,因此在正常情况下二极管是处于截止状态,不会影响心电信号的采集,只有当两个输入导联的电压超过保护电压的闭值时,二极管才处于导通状态,保护人体和仪器不受损坏。
为提高前置放大器的共模抑制效果,本文采用了右腿驱动电路取代直接接地,它是心电信号提取中非常有用的方法,这种方法能够使50Hz共模工频干扰电压降低到1%以下。而且不会损失心电信号中的50Hz的有用信号成分,与右腿接地的方法比较,右腿驱动技术对抑制交流干扰的效果更好,但由于存在交流干扰电压的反馈环路,经过人体形成不安全因素,因此在使用时需外接限流电阻R z,本文R z取220K。图3-3为前置放大、右腿驱动电路。

在这里插入图片描述

 

相关推荐