万物互联时代背景下,物联网产业正迎来设备规模与应用密度的双重爆发,海量物联网终端持续接入网络,使无线通信链路面临着前所未有的压力,同时数据的传输需求亦呈指数级增长,并对通信速率、实时性、稳定性以及系统响应延迟提出了更高要求;传统无线传输方式已难以满足海量物联网终端对低功耗、高可靠与广覆盖的核心通信诉求。
在此行业背景下,华普微全新推出了一款能同时兼顾低功耗、强抗干扰、广覆盖与高稳定性的Sub-GHz无线射频收发模块——RFM300L,它是专为当代物联网应用所开发的面向大规模部署、高效传输与低功耗运行的Sub-GHz射频收发平台,可有效支撑物联网终端在长期运行、复杂电磁环境以及大规模节点协同下的稳定通信需求。
在传输性能方面,RFM300L的最大发射功率为+20 dBm,且支持根据不同应用场景灵活调节,既能满足远距离通信需求,又可避免不必要的能耗浪费;RFM300L的接收灵敏度高达-120dbm@2kbps 433.92MHz FSK,可精准捕捉微弱信号,大幅提升复杂环境下的信号接收能力,显著延长物联网终端的有效通信距离。
在运行功耗方面,RFM300L的典型接收电流仅为8.5 mA,待机电流低至0.3μA,并支持Duty-Cycle模式,可通过周期性唤醒策略大幅延长依赖电池供电的物联网终端的电池寿命,尤其适配智能水表、气表、户外环境传感器等难以频繁更换电池的物联网终端,显著降低后期维护成本和人力投入。
在快速开发方面,RFM300L集成丰富接口与配置能力,内置64-byte Tx/Rx FIFO、多GPIO与中断机制,还支持信道侦听、高精度 RSSI、快速跳频、静噪输出等功能,同时配备SPI通信接口可轻松接入主控,让硬件开发更自由灵活;用户只需配合简单的数据解码设计,即可快速实现无线产品量产落地。
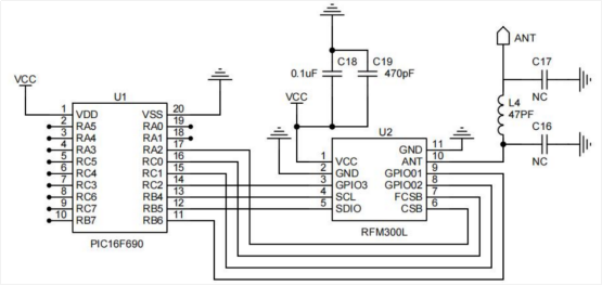
RFM300L典型应用电路示意图
注:上图ANT引脚的π型匹配电路参数为默认值,具体参数请根据对应的天线进行匹配。
在场景覆盖能力方面,基于传输性能、功耗控制与开发便捷性上的综合优势,RFM300L 可满足多种典型行业的无线通信需求,尤其适配自动抄表、智能家居与安防、工业监测与无线控制、ISM 开放频段无线数据通信、远距离遥控器、无线传感器节点与标签等场景,无论是大规模工业部署,还是消费电子设备,都能轻松集成。
RFM300L典型应用场景示意图
在产品尺寸方面,RFM300L大小仅为12*12*2.3mm,其紧凑的封装设计不仅可减少终端产品的整体体积,降低硬件结构设计难度,还能在有限的PCB板空间内兼容更多功能组件,为物联网产品的小型化、集成化设计提供更大灵活性,助力终端厂商快速推出形态更轻薄、布局更紧凑的产品。
目前,RFM300L已推出433.92MHz、868MHz与915MHz多个版本,覆盖不同区域法规与市场需求,自上市起便为无线通信市场带来更具性价比、更高性能、更可靠的选择。它不仅是一个通信模块,更是一套适用于物联网长期发展趋势的底层无线能力支撑,将帮助各类智能设备迈向更低成本、更高稳定性与更长生命周期的新阶段。
544
