扫码加入

  • 正文
  • BOM清单
  • 相关推荐
申请入驻 产业图谱

(原理图分享)医用微网雾化器-自动追频雾化+检水

2025/12/24
790
加入交流群
扫码加入
获取工程师必备礼包
参与热点资讯讨论

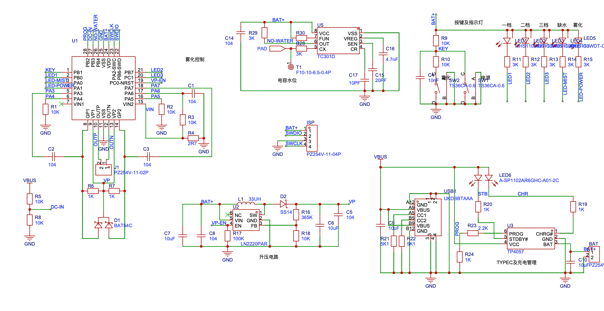
分享一个最新的便携微孔雾化装置的原理图,主要功能为驱动微孔雾化,兼具外围的升压和检水。

适合:可以适用于医用微网雾化器、桌面加湿器、补水仪或者香氛仪的雾化驱动电路参考。

特点:整体硬件成本低,具备自动扫频追频以及自动检水功能,按键和指示灯设计方便简洁

主要逻辑功能需求

雾化片:108KHz,16mm直径,微孔超声波雾化片

雾化驱动:自动扫频追频,雾化量另行标定,名义雾化速率:4mg/s (0.24ml/min)

按键1: 长按开机,再次长按关机;关机状态下进入低功耗以节省电池电量;按键1在开机状态下循环,高-中-低档位控制雾化速率

档位关机记忆

按键2: 在开机状态按下出雾,释放后立即停止出雾

在开机状态下3分钟内,按键1和按键2无动作的话,自动关机

LED1, LED2, LED3 灯:指示档位状态,开机状态下,低档:亮一个,中档:亮2个,高档:亮三个;关机时所有LED灯灭

LED4:雾化状态,出雾亮,无雾灭,开机状态下无水时闪烁,关机状态灭

LED5:低电量状态显示,闪烁:电量低,关机或者电压正常时熄灭。电池电压低时长按按键1,LED5闪烁, 并且无法开机

使用单节锂电池供电

上述原理图中的主要器件清单:

升压芯片:LN2220PAR (南麟)

充电管理:TP4057(友台)

主控及雾化驱动芯片:LX8201 (乐而信)

电容/水位监测:TC301D (诺泰)

BOM清单

更多器件
器件型号 数量 器件厂商 器件描述 数据手册 ECAD模型 风险等级 参考价格 更多信息
LN2220PAR 1 南麟 未精准适配到当前器件信息,点击查询推荐元器件
TP4057 1 友台 未精准适配到当前器件信息,点击查询推荐元器件
LX8201 1 乐而信 未精准适配到当前器件信息,点击查询推荐元器件

相关推荐