扫码加入

  • 正文
  • 相关推荐
申请入驻 产业图谱

FP137高端电流检测IC是如何检测电流的? 电流监测利器FP137高端电流检测IC助您解决电流问提

04/04 14:50
167
加入交流群
扫码加入
获取工程师必备礼包
参与热点资讯讨论

随着大量包含高精度放大器和精密匹配电阻的IC的推出,在高侧电流测量中使用差分放大器变得非常方便。高侧检测带动了电流检测IC的发展,降低了由分立器件带来的参数变化、器件数目太多等问题,集成电路方便了我们使用。

一、FP137电流检测原理

大家谈及到电流检测首先会联想到电阻,利用V=IR这个公式,电阻的本质就是会阻碍电流的流动,因此会在电阻的两端产生压降,而电流检测IC正是运用这样的原理。

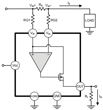
                   图 1 FP137电路原理图

下面我们简单的介绍一下FP137电流检测的基本原理。

IS信号流经RS电阻然后流向负载,这种电流检测我们称之为高端点电流检测采样电阻直接与地相连的我们称之为低端点电流检测。通过这点我们就可以知道,高端点电流检测可以有效的避免接地时危险的高电流。在此电路原理图中IS通过VIP和VIN的差分OPA正负输入,经过电阻RS会形成跨压,RS电阻具有调整倍率的作用,然后经过差分放大器与MOS管的放大作用,经过OUT脚输出,但是要注意的一点是,在OUT脚外部有一个RL电阻,这个电阻的作用把电流转换成电压输出。

二、FP137的参数和优势

FP137是台湾远翔设计生产的一款电流检测芯片,FP137是一种宽共模范围高侧轨电流测量IC。它包括一个差分输入放大器和一个带有源输出的MOSFET。有三个外部电阻,轨道电流信号可以很容易地转换为IC输出引脚的放大电压信号。此外,还可以通过改变这一个外部电阻器的值来调整增益。

  图 2 FP137参数图

这款芯片的优势其实并不在于它的耐压,而是在于它的静态电流很低,所以它被运用在各大电子产品中,另外其简单的外围电路使得它可以运用于一些比较小巧的电子产品中。为了防止输出不准确的情况方法发生,这款芯片使用运算放大器缓冲器输出电路。当设备直接连接到OUT引脚时,其阻抗与增益设置电阻RL并联连接。如果器件的阻抗较低,并联阻抗组合会影响系统的增益,导致输出电压不准确。在OUT引脚与器件之间放置缓冲放大器是解决阻抗影响的一种简单方法。

其他电流检测芯片耐压:

FP130A完整的高边电流检测电路,电阻调增益设定,2.7~28V耐压,SOT23-5L封装FP355:2.7~24V耐压;FP1353.3~70V耐压;FP136:3.3~90V耐压

应用:它适用于电源系统,如电池充电器开关电源的应用;各种场景电流侦测,输出小电压给MCU做判断等。

其他的电流侦测芯片料号参考:

相关推荐