• 正文
  • 相关推荐
申请入驻 产业图谱

禾润 HTA8629功放芯片,内置升压+双模式切换!解锁音频设备新可能 佰泰盛世

04/25 16:22
214
加入交流群
扫码加入
获取工程师必备礼包
参与热点资讯讨论

佰泰盛世|一级代理,深耕音频领域13年,原装正品现货!可提供方案技术支持!

主营:音频功放电源管理电容触摸、锂电保护和MCU等产品线

佰泰盛世网址: https://www.baitaishengshi.com/     联系方式:13641438279

HTA8629是一款内置升压的单声道D类/AB类音频功率放大器,专为便携式音频设备设计,兼具高功率输出与出色音质,适配多种场景需求,以下是详细规格参数与核心特性👇

一、产品概况

HTA8629是一款内置升压的单声道D类/AB类音频功率放大器,由双节锂电池串联供电升压至18.5V时, THD+N=10%,能输出40W峰值功率(4Ω负载)。

HTA8629内置升压,可以为内部音频功放提供一个高电压,从而实现更高功率,其升压值可通过外部电阻调节。HTA8629可配置升压限流值,以防止过大的电流尖峰。HTA8629具有防削顶失真(ACF)输出控制功能,可检测并抑制由于输入音乐、语音信号幅度过大所引起的输出信号削顶失真(破音),也能自适应地防止在BOOST升压电压下降所造成的输出削顶,显著提高音质,创造非常舒适的听音享受,并保护扬声器免受过载损坏。HTA8629提供三种不同音乐体验的ACF模式,以及ACFOff 模式。

HTA8629具有先进的扩频功能来抑制EMI。如果系统对EMI高度敏感,则可以将升压关闭,并将功放切换到AB类。

此外,HTA8629集成了输出端过流保护、片内过温保护保护等功能。

二、主要特性

・防削顶失真功能(防破音, ACF)

扩频技术

・输出功率

40W (VBAT=7.4V, RL=4Ω, THD+N=10%,

PVDD = 18.5V, fIN = 1kHz)(峰值)

33W (VBAT=7.4V, RL=4Ω, THD+N=1%,

PVDD = 18.5V, fIN = 1kHz)(峰值)

32W (VBAT=7.4V, RL=4Ω, THD+N=10%,

PVDD = 16.5V, fIN = 1kHz)

26W (VBAT=7.4V, RL=4Ω, THD+N=1%,

PVDD = 16.5V, fIN = 1kHz)

・VBAT供电范围:3.0V至16V

・内置高效升压

-可通过外部电阻调节升压值

-可调节最大限流值,有效防止电池拉死

・AB类和D类可切换

・保护功能:过流/过热

・无铅封装,ETSSOP20

三、应用范围

蓝牙/ Wi-Fi音箱

・便携式音箱

・智能音箱

智能家居

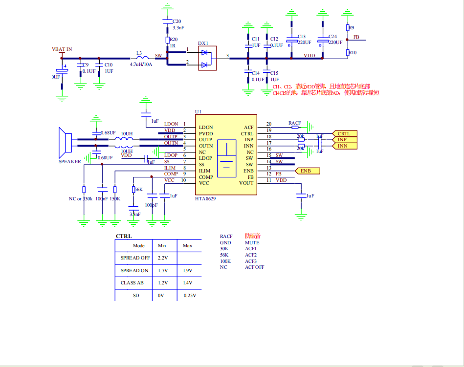
四、典型应用图

五、总结

HTA8629以“内置升压+双模式切换+多重保护”为核心,兼顾功率与音质,封装小巧、设计灵活,是中小功率便携式音频设备的优选功放芯片,可有效降低开发成本,提升产品竞争力。

相关推荐