扫码加入

  • 方案介绍
  • 相关推荐
申请入驻 产业图谱

数字式调频收音机设计

02/11 15:57
1048
加入交流群
扫码加入
获取工程师必备礼包
参与热点资讯讨论
文末下载完整资料

数字式调频收音机设计

摘要:本文利用数字锁相频率合成技术构成收音机的电调谐部分,完成收音机的调台、选台、搜索与存储等功能。本文着重介绍了SONY公司生产的收音机集成芯片CXA1019S构成的FM调频电路、频率合成器芯片BU2614构成的锁相环电路和MCS-51系列单片机及其外围电路组成的键盘、显示和存储电路。
关键词:调频 本振频率 锁相环 频率合成器 单片机

第二章 方案设计与论证
调频收音机一般包括:天线、前端输入回路、混频、本振、中放、解调、放大和输入等部分,本设计中高放、混频、中放、解调等电路采用SONY公司生产的FM/AM收音机集成芯片CXA1019S;自动调谐、程控搜索、电台载频显示等功能由自动调谐、程控搜索、电台载频显示等功能由锁相频率合成器芯片BU2614、MCS-51系列单片机及相应的外围电路配合完成。采用专用的芯片可以使整个系统体积小、重量轻、可靠性好、灵敏度高、功耗低。
2.1 整机电路方案的设计
本设计是利用频率合成技术来完成收音机的电调谐,通过BU2614的串行口与单片机通信来改变分频比,用BU2614内部的分频器和鉴频鉴相器,与CXA1019S的本振VCO构成数控锁相环,通过改变分频比来改变接收的频点。选台和频率显示、存台等由单片机AT89C52MAX7219、93C46芯片配合完成。系统框图如图-1:

在这里插入图片描述

2.2 各部分电路方案的设计
1)、收音单元
目前市场上收音机的集成芯片很多,但为了满足本设计的各项性能要求,我们采用了索尼公司生产的集成芯片CXA1019S,这种芯片运用于便携式收音机及头盔式收音机,具有接收灵敏度高、镜像抑制性能好、外围元件少、输出功率大等优点。FM时VCC=5V,工作电流为5.3mA;在VCC=6伏、RL=8欧姆时,输出功率为500mW。
2)、锁相频率合成单元
FM调频收音机的接收频率范围是88M~108MHZ,因此所选用的频率合成器芯片最高频率也必须能达到110MHZ才能满足要求。现在常见的频率合成器芯片有MC145151、MC145157、MC145158等,但它们工作的最高频率只能达到30MHZ,如果要用这些芯片来构成100MHZ左右的锁相频率合成器,则必须配合MC12009、MC12013分频器来完成,由于高频经过的线路越多越容易受到干扰。因此应尽量选用一个芯片来完成锁相频率合成功能,ROHM公司生产的锁相频率合成调谐集成芯片BU2614最高频率可达到130MHZ完全满足要求,另外该芯片内带有高灵敏度RF放大器,支持IF计数功能。
3)、显示单元
常用的显示接口电路多数由8155、8279等芯片构成,由于这些芯片与单片机连接时需要占用P0、P2口,另外采用动态扫描方式占用单片机内部系统资源比较大。为了简化单片机的外围电路,我们采用了MAXIM公司的串行8位数字静态显示芯片MAX7219构成一个6位静态显示模块,它只需占用AT89C52的三个口线,即可完成显示功能。
4)、键盘电路
由于本设计中使用的按键较多,我们采用了功能键与数字键分开识别的方式,即功能键采用查询方式,数字键采用编码动态扫描方式,这样既可以减少扫描占用的时间,又可以简化程序。
5)关机数据存储单元
根据本设计的要求,该机具有掉电后能够保存所存储电台的功能。目前市场上EEPROM类型很多如2764A、2864A等,都是并行EEPROM,体积大且不具有关电保存数据的功能。与并行EEPROM相比,串行EEPROM体积小、价廉、电路连接简单,如串行EEPROM 93C46是电擦除可编程只读存储器,具有在线擦除和改写数据功能,能满足关电保存数据的要求。另外采用串行的形式,能够节省单片机的口资源。
6)、程序运行监视单元
为了加强程序运行的可靠行,需要对程序的运行状况进行监视,以防止程序弹飞到一个临时构成的死循环中,导致整个系统完全瘫痪。因此有必要在电路中设置看门狗电路(WATCHDOG电路)监视系统的运行。现在常用的看门狗电路既有硬件构成的WATCHDOG,也有纯软件构成的WATCHDOG,但纯软件的WATCHDOG系统需要设置高级中断子程序占用较多的单片机内部资源,必将影响整机的运行速度。如果采用带有硬件构成的WATCHDOG系统,它的硬件部分完全独立于CPU之外,将大大地提高它的可靠性。
7)、电源单元
由于BU2614、CXA1019S以及单片机系统需要5V电源电压,而变容二极管需要9V以上的电压,若采用单电源+5V供电,则必须采用DC—DC模块升压得到+12V电压。

第三章 硬件系统
3.1 接收机电路
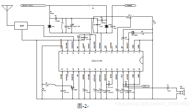
采用了本课题提供的CXA1019S芯片及其外围典型应用电路。从天线输入的信号经88MHZ—108MHZ带通滤波器滤波送入CXA1019S进行高频放大、混频、中频放大、鉴频处理,解调出音频信号。此电路是在CXA1019S典型应用电路的基础上去掉AM部分,如图-2所示:

在这里插入图片描述

由天线将高频信号经BPF滤波器送到CXA1019S芯片的13脚(FM高频输入),在芯片内部进行高频放大,放大后的信号由接在10脚的L1、C6、C5和VD1选频,通过改变变容二极管VD1的反向偏置电压,来改变变容二极管的电容量,以达到频率调谐的目的;接在8脚的L2、C7、C8和VD2组成FM本振选频网络,同样是通过调节变容二极管VD2的反向偏置电压来改变本振频率的;选频后的调频电台信号在芯片内部混频,混频后的10.7MHZ调谐信号在15脚输出,通过R1(330)电阻送到CF(10.7MHZ陶瓷滤波器),经其选频后送到芯片的18脚进行FM中频放大。放大后的FM信号在其内部进行鉴频,鉴频网络接在3脚的DICF两端的陶瓷带通滤波器(10.7MHZ)上,鉴频后的音频信号由24脚输出,经电容E4直接耦合到25脚。通过内部的音频功率放大最后由28脚送出给扬声器。对于音量的控制是通过音量电位器的滑动来控制的,当电位器滑动端改变时,直流电压随之改变,从而达到控制音量的目的。相关的理论计算如下:
(1)、波段覆盖系数的计算
88MHz~108MHz频率,高端频率fmax=108MHz,低端频率为fmin=88MHz,设电容的最大值为Cmax,最小值为Cmin,回路外接电容Cpx于是存在

(2)、 输入调谐回路与本振回路参数选择与计算
由所给资料M-235变容二极管在2.68V9.8V偏置电压下电容为6p15p。
① 本振回路参数计算:变容二极管先与C8串联再与C7并联构成振荡加路的总。C(设变容二极管最大值为CVDmax、最小值为Cvdmin)即为:
∵Cmax=C7+ =29.78p、Cmin=C7+ =20.96p
Kd= =1.1 =1.19
∴Kd< 变容比达到覆盖系数要求。
由fmax= , fmin= ,得
L2=0.086uH或0.087uH
②调谐回路参数计算:Kd= =108/88=1.23
RC1的变化范围为5p~27p
Cmax=RC1max+C6+ =44.78p
Cmin=RC1min+C6+ =13.96p
=1.79
计算调谐回路电感L1,回路RC1与C6并联电容取值与本振回路一样为15p。
fmax= ,L1=0.1uH
fmin= ,L1=0.11uH

3.2 数字锁相环路部分
这一部分既是设计的重点也是设计的难点,我们利用锁相环路法来构成数字式频率合成器,应用锁相频率合成器芯片BU2614内部的数字逻辑电路把VCO频率一次或多次降频至鉴相器频率上,再与参考频率在鉴相电路中进行比较,所产生的误差信号用来控制VCO的频率,使之锁定在芯片内参考频率的稳定度上。
(1) BU2614及外围电路的分析
BU2614 PLL频率合成芯片工作于FM波段,具有低发射的噪声,低能耗的特点,并内建有高灵敏度RF放大器,支持IF计数功能。BU2614的应用为调谐器(小型元件,盒式收音机,收音设备等),特性为:
1) 内建高速预置可分频130MHZ压控振荡器
2) 75KHZ参考晶振可保证低发射噪声。
3) 低电流消耗,(操作时4MA,PLL关闭时100MA)。
4) 提供以下7种步进频率25KHZ、12.5KHZ、6.25KHZ 、3.125KHZ、5.3KHZ.
5) 部频率测量计数器
6) 解锁检测。
7) 三个输出口(漏极开路)
8) 串行数据输入(CE、CLK、DA)

在这里插入图片描述

BU2614的外围电路工作原理:5脚接收单片机的串行数据,该数据为12脚反馈频率FMOSC提供分频系数N,内部标准频率由串行数据位中的R0,R1,R2的不同取值确定。本设计选择R0为“1”R1为“1”,R2“1”,标准频率为25KHZ与频率FMOSC/N比较,在PD输出相位比较信号,根据PD输出端的不同状态,从低通滤波器得到相应的直流电压,该电压加在CXA1019S收音机回路的调谐和本振回路中的变容二极管上,使得调谐频率和本振频率的改变与天线BPF接出的载波信号谐振收到电台,实现电调谐功能。而本振频率通过电容耦合反馈到BU2614中使得频率锁定。
(2)锁相环的组成及工作原理
此环路是一个相位的负反馈控制系统。它是由鉴相器PD、环路滤波器(LF)、电压控制振荡器(VCO)和程序分频器(N)四个基本部件组成。如图-5所示:

在这里插入图片描述

当压控振荡器的频率f0由于某种原因而发生变化时,必然相应地产生相位变化。这相位变化鉴相器中与参考晶体振荡器的稳定相位(对应于频率fr)相比较,使鉴相器输出一个与相位误差成比例的误差电压Vd(t),经过低通滤波器,取出其中缓慢变动的直流分量V0(t)。V0(t)用来控制压控振荡器中的压控元件数值(变容二极管的电容量),而这压控元件又是VCO振荡回路的组成部分,结果压控元件电容量的变化将VCO的输出频率fv又拉回到稳定值上来。这样,VCO的输出频率稳定度即由参考晶体振荡器所决定,这时环路处于锁定状态。
A 、鉴相器PD
鉴相器是锁相环路中的关键部件。它的形式很多,但在频率合成器中所采用的鉴相器主要有正弦波相位检波器与脉冲取样保持相位比较器两种,由于脉冲取样保持相位比较器输出波纹电压小,相位比较范围在360。,因此在数字式锁相环路中常采用脉冲取样保持相位比较器做鉴相器,其作用是:用来比较输入信号电压和输出信号电压的相位,产生与两信号之间相位差成比例的电压Vd(t)≈Kd(θv-θ r)。
BU2614通过外接晶振产生75KHz的参考频率送至鉴相器,而反馈的VC(FM本振频率)经过分频器后也送至鉴相器进行比较产生一个与相位差成比例的电压送至LF环节。
B、 环路滤波器
环路滤波器,即低通滤波器,常用的形式有:RC滤波器、无源比例积分滤波器、有源比例积分滤波器。其作用是:用来滤除鉴相器输出电压中的无用组合频率分量及其它干扰分量,以保证环路所要求的性能,并提高环路的稳定性。本设计采用RC滤波器(其电路如图-6所示)。

在这里插入图片描述

RC滤波器的输出经Q2放大后由VD端输出加至调谐回路和本振回路的变容二极管上。环路滤波器的输出波形如图-7:

在这里插入图片描述

 

 

全套资料免费下载:
关注v-x-公-众-号:【嵌入式基地
后-台-回-复:【毕业设计】 即可获资料
回复【编程】即可获取
包括有:C、C++、C#、JAVA、Python、JavaScript、PHP、数据库、微信小程序、人工智能、嵌入式、Linux、Unix、QT、物联网、算法导论、大数据等资料

在这里插入图片描述

相关推荐