扫码加入

  • 正文
  • 相关推荐
申请入驻 产业图谱

芯伯乐XBL6019 60V/5A DC-DC升压芯片的优质选择

2025/08/09
1557
加入交流群
扫码加入
获取工程师必备礼包
参与热点资讯讨论

一、芯片概述

在电子电路设计领域,芯伯乐推出的XBL6019芯片以其优异的性能和广泛的应用范围受到广泛关注。芯伯乐XBL6019是一款专为升压(boost)、反激(flyback)和正激(forward)转换器设计的单片集成电路。它集成了5A PMOSFET开关和必要的保护电路,内置了包括电流限制、热限制和欠压锁定功能,能够确保电路在各种工况下的稳定运行。

二、芯片特点

1.宽输入电压范围

XBL6019支持3.6V~48V的宽输入电压范围,适应多种电源场景,无论是电池供电还是工业电源环境都能轻松应对。

2.高效率转换

转换效率最高高达93%,得益于内置的优化功率MOSFET和先进的电路设计,可有效降低能耗和散热需求,提高设备的续航能力和运行效率。

3.多种保护功能

芯片内置热关断、电流限制和欠压锁定等多重保护机制,有效防止因过热、过载或输入电压异常导致的器件损坏,提升系统的可靠性。

4.最大持续5A电流输出

支持最大5A电流输出,可持续为各类大功率负载设备提供稳定且充足的电力保障,确保器件始终能够正常运转,不会因电流供应不足而出现无法正常工作的情况。

三、典型应用场景

(一)升压调节器

LED照明、便携式设备充电等需要将低压提升至高压的场合,XBL6019可高效完成电压转换任务,提供稳定的输出电压。

(二)反激和正激变换器

开关电源设计中,XBL6019能够提高电源的转换效率和输出稳定性,适用于工业电源和适配器等应用。

(三)多输出调节器

在需要多路输出电压的复杂系统中,XBL6019可满足不同模块的供电需求,简化整体电源设计

典型应用电路

上图为芯伯乐XBL6019 Boost升压转换典型电路,输入电容CIN和C1用于平滑输入电压,XBL6019通过开关引脚 SW 控制电感L1,实现升压功能,续流二极管D1为电感释放能量时提供续流路径,反馈电阻 R1 和 R2 构成分压网络设定输出电压,输出电容C2和COUT则用于平滑输出电压,降低纹波,确保为负载提供稳定电源

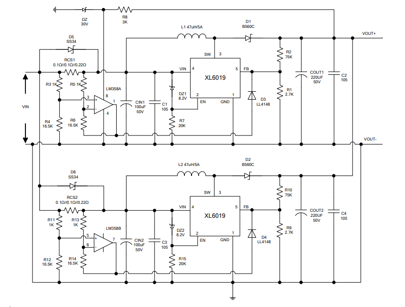
四、100W输出功率双路并联方案

在高功率应用场景中,XBL6019双路并联方案可实现输入24V、输出100W功率的高效转换。电路如图:

电路图为双路Boost升压转换器电路采用XBL6019 芯片并联方案,通过控制输入电流限制每路输出功率,能够实现输入24V、输出100W的功率需求,并具有优秀的线性调整率与负载调整率。电路中需将每路输入电流控制在2.5A以内,同时为保证XBLW LM358运放的正常工作,其最高供电电压控制在32V以内,且运放同相端与反相端的输入电压比供电电压小3V以上。此外,为防止上电瞬间冲击电流损坏采样电阻,需在在采样电阻两端并联肖特基二极管

五、应用案例与注意事项

(一)应用案例

大型储能产品

在设计大型储能产品时,XBL6019能高效地将输入的低压直流电提升至适配后级电路的较高电压,同时保持稳定的输出电流,满足后级电路对稳定供电的需求。

大功率移动电源

大功率移动电源依靠XBL6019最大60V的输出电压、最大 5A 的输出电流等参数,保障了大功率移动电源的稳定运行。其高输出电压与大电流以及多种保护功能,使它广泛应用于移动电源领域。

升压电源模块

升压电源模块凭借XBL6019 3.6V-48V的宽输入电压范围和最高60V的可调输出电压,可满足不同后级电路的供电需求。它还具备高转换效率和过流保护功能,有效提升升压电源模块的性能与可靠性。

(二)注意事项

在使用XBL6019进行电路设计时,需注意输入电容的选型与布局,以减少输入纹波和干扰,具体容值请参考规格书典型原理图;同时,反馈网络的电阻选择要综合考虑精度和稳定性;此外,在高功率应用中,要做好散热设计,充分发挥芯片的性能优势,防止过热保护。

六、结语

XBL6019芯片凭借其卓越的性能和广泛的应用适应性,为电子工程师提供了一种高效、可靠的电源管理方案。通过合理设计和应用,XBL6019能够在多种电子设备中发挥其优势,在实际应用中,工程师应根据具体需求和条件,仔细阅读芯片规格书,遵循相关选型规范和指南,以确保电路的稳定运行和产品的可靠性能。

相关推荐