扫码加入

  • 正文
  • 相关推荐
申请入驻 产业图谱

AH5116:18V 2A同步降压DCDC,兼容ETA8120

2025/11/27
571
加入交流群
扫码加入
获取工程师必备礼包
参与热点资讯讨论

AH5116B是一款SOT23-6封装的降压DCDC转换器,顶部标识5116B,输入电压范围4.5~18V,适配需中低压稳定输出的电子设备,具备高集成度、保护完善的特点,外围设计灵活。与ETA8120 引脚兼容,可以快速替代原来的方案。

核心性能方面,开关频率固定500KHz,最大占空比95%,高侧MOS管电流限制3A,导通电阻160mΩ,低侧MOS管导通电阻95mΩ,输出能力强劲。静态电流400μA,关机电流(EN置低)最大15μA,功耗控制均衡;反馈电压典型值0.6V(范围0.588~0.612V),FB漏电电流最大1μA,电压调节精度可靠。

功能与保护完善,EN脚为使能控制端,上升阈值1.5V、下降阈值0.4V,漏电电流最大1μA;内置欠压锁定(迟滞0.35V)、热关机保护(150℃触发,40℃迟滞),软启动时间0.5ms,可避免启动浪涌电流冲击。

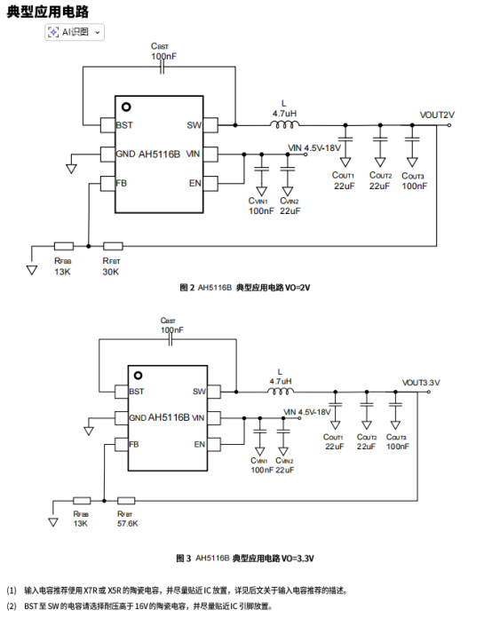
应用要点明确,输出电压通过FB管脚外接R1、R2分压设定,计算公式为R2=VFB/(VOUT-VFB)×R1;输出纹波与电感纹波电流、输出电容及ESR相关,电感峰值电流需大于最大输出电流加一半纹波电流;输入输出电容建议选用低ESR型号,靠近芯片管脚布局以优化稳定性。整体为中低压供电场景提供高效、稳定、紧凑的电压转换解决方案。

一、AH5116的特性

宽输入电压范围:4.5V至18V

输出电压范围:0.6V-12V

工作结温范围:-40°C+125°C

提供固定500KHz的开关频率

2A最大连续输出电流

高达96%的系统转换效率

逐周期限流保护

安全、可靠运行特性

超小型方案尺寸

在整个负载范围内具有高效率和低功率耗散

二、AH5516的应用信息

1、典型应用图

2、引脚排列及定义

3、基础参数

相关推荐