扫码加入

  • 正文
  • 相关推荐
申请入驻 产业图谱

5-12V 快充PD/QC 输入2-4串锂电池 2A充电管理芯片

2025/12/08
1038
加入交流群
扫码加入
获取工程师必备礼包
参与热点资讯讨论

XSP30是一款内置多种快充协议的2-4串锂离子电池升降压充电管理芯片,支持4.5V-15V电压输入,最大充电电流2A,采用异步开关架构,使其只需极少的成本实现锂电池快充功能,降低BOM成本。XSP30的开关频率为320KHz,转换效率为90% , XSP30内置多重充电环路,可智能调节充电电流,防止拉挂适配器,输出可匹配所有适配器。XSP30芯片采用QFN20_3*3mm小封装,其额定工作温度-30°C至+85°C。

特性

1.Type-C 快速充电,最大充电电流 2A

2.输入电压 4.5V~15V

3.具有自适应充电器功能,自动调节输出电压电流

4.支持自适应 5V~15V 充电器

5.支持 PD2.0/3.0、QC2.0/3.0、 BC1.2 等多种快充协议

6.适用于 2 串、3 串、4 串等多节串联锂电池升降压充电

7.支持 LED 充电/满电/异常状态指示

8.具有外部 EN 开/关功能

9.320KHz 开关频率

10.支持 0V 充电,支持满电后掉电再充电功能

11.保护:输入过压、欠压、电池过压、过温保护

引脚排列以及定义

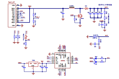
电路原理图

快充协议识别

芯片上电会优先获取 PD 协议 9V 电压,当 2 秒后还没有检测到 PD 快充就切换至 QC协议请求,检测到输入电压高于 7V 认为检测到快充信号,开启快充模式,快充协议检测完后未获取到快充电压,则获取 5V 电压,开启慢充模式

输入电源自适应功能

芯片具有自适应充电器功能,无论连接的充电器是5V1A、5V2A、9V2A或者9V3A等,芯片都会根据输入电源的功率大小,采用升降压充电方式自动调整输出功率以适应各类不同的充电器,防止因为功率过大导致充电器复位不充电。

充电电流

输入电压为5V时,预充电流为250mA,恒流充电电流为500mA~1000mA

输入电压为9V时,预充电流为250mA,恒流充电电流为1500mA-2000mA

恒压充电阶段,最大充电电流为1500mA

进入恒压模式后,如果充电电流小于150mA,过30s后停止充电,电池充满电后且输入持续存在,等待电池电压下降到阀值时再次开启充电。

保护功能

当输入电压检测电路检测输入电压接近4.5V的切压阀值时,就会自动调整降低充电电流,保证输入电压高于欠压阀值

当检测到Boost/Buck电路异常时,硬件自动关闭输入,停止充电。

当检测到 NTC 温度超过 70℃后, 就会强制停止充电

LED灯充电提示

CHRG 为充电/工作指示灯;锂电池正常充电时CHRG灯常亮,STDBY灯此时不会亮。

STDBY 充满电/异常指示灯;充满电时STDBY灯常亮,充电异常时STDBY灯闪烁

电路设计注意事项

如上图中标记加粗的走线为大电流回路,Layout 时尽量走粗,不得小于1mm。

2、主回路中滤波电容一定要放置在大电流经过的回路上。

3、电池电压反馈和电流反馈滤波电容104 要靠近芯片摆放。

4、MOS、二极管电感需要大面积铺铜散

相关推荐