• 正文
  • 相关推荐
申请入驻 产业图谱

矽力杰 Silergy SA22115 同步升压调节器 佰祥电子

2小时前
186
加入交流群
扫码加入
获取工程师必备礼包
参与热点资讯讨论

导语:

在大功率移动电源、大烟雾电子烟及智能POS机的研发一线,硬件工程师常被“三大电源梦魇”困扰:极限低压下无法榨干电池最后一点余量、大电流升压时热失控引发宕机、以及设备关断休眠期间极其致命的电池暗漏电。作为决定设备爆发力与真实续航的核心泵站,升压芯片的选型至关重要。作为矽力杰一级代理商及华南地区最大的矽力杰代理商,佰祥电子本期将打破常规视角,带您从全新维度拆解这款性能怪兽——SA22115大电流同步升压调节器。

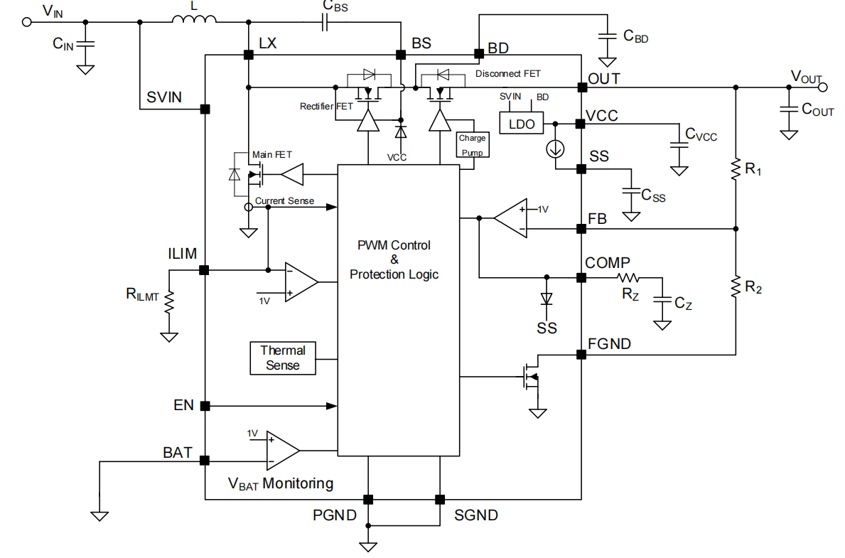
图1:SA22115原生三管架构(含真关断管)功能框图

一、架构重构:摒弃传统,原生三管高密集成

不同于传统“外挂多颗MOSFET”的臃肿与高热阻方案,SA22115在极度微小的空间内实现了令人咋舌的集成度。这颗引擎内部高密度集成了:

(1)10mΩ极低导通电阻的主开关NMOS

(2)20mΩ超低导通电阻的同步整流NMOS

(3)30mΩ真关断物理隔离FET(Disconnect FET)

  1. 自适应恒定关断时间的峰值电流控制中枢

(5)外部环路补偿与可编程软启动网络

(6)电池电压精准监测与全套硬件级保护系统

图2:SA22115高度灵活的可编程软启动及外部补偿典型电路

二、极限双驱:15A澎湃动力与1.2V深渊低压运行

SA22115真正的恐怖之处,在于将“大马力驱动”与“超低门槛运行”做到了极致融合,直接化解了大负载发热与电池亏电痛点:

优势1:15A级狂暴驱动,无惧重载冲刺

(1)凭借10mΩ、20mΩ、30mΩ的极低内阻三管物理架构,在持续大电流升压的极限冲刺中,核心导通热损耗被死死压榨到了底线水平。

(2)赋予系统高达15A的超大开关电流驱动能力(15A switch current capability),能够轻松喂饱电子烟瞬间加热或蓝牙音箱低频爆发时的“电流黑洞”。

(3)开放可编程峰值电流限制功能(Programmable Peak Current Limit Threshold),研发人员可根据电感饱和余量精准设定“电流墙”,从底层拒绝系统过载崩溃。

优势2:1.2V极限低压维持,榨干电芯底量

(1)芯片支持2.7V至16V宽压唤醒,一旦启动成功,即可在低至1.2V的深放电状态下死死咬住电压并持续工作(1.2V to 16V Operation Voltage)。

(2)这种近乎变态的低压维持特性,使得单节锂电池在寿命末期或极寒亏电工况下,依然能对外输出稳定电能,成倍延长便携式设备的单次可用时长。

(3)原生独家集成电池电压监测(Battery Voltage Monitoring)引脚,实时向主控MCU上报前端能源的健康度。

图3:SA22115大电流持续满载工况下的卓越转换效率曲线

三、绝对防御:真关断物理隔离与发丝级环路控制

大功率绝不意味着粗犷,SA22115在细腻的安全隔离与时序管理上,同样做到了业内标杆水准:

优势3:True Shutdown真关断彻底隔离,终结漏电魔咒

(1)内置真关断功能(True Shutdown Function),关机休眠时,内部Disconnect FET直接切断输入与输出的直流通路,实现真正意义上的物理断流。

(2)具备极低的关断电流(Low shutdown current),设备深度休眠时几乎零耗电,彻底根治大容量电池长期存放后“悄悄馈电死亡”的行业顽疾。

(3)采用400kHz伪恒定频率运作,在保障高效转换的同时,巧妙规避了敏感频段的电磁干扰(EMI)底噪。

优势4:发丝级外部环路调校与可编程软启动

(1)全面开放外部环路补偿引脚(External Loop Compensation),允许工程师针对各类陶瓷或大容量电解电容进行精密调校,保证负载剧变时的系统绝对稳定。

(2)内置可编程软启动机制(Programmable Soft-Start),通过外接电容自由定义电流爬坡时间,将极其致命的开机浪涌电流(Inrush Current)温柔化解。

(3)在自适应恒定关断时间控制架构的加持下,即使在轻重载频繁切换的瞬间,输出纹波依然波澜不惊。

图4:突发大电流阶跃下的极速负载瞬态响应波形

优势5:全维工业级防护与极微高热效封装

(1)采用引脚排布极度紧凑的QFN3x4-15微型贴片封装,在寸土寸金的主板上榨干每一毫米的布板空间。

(2)封装底部自带超大面积裸露接地散热焊盘,将15A极限运作时产生的废热极速传导至底层PCB覆铜,成倍拔高散热效率。

(3)集成输入欠压锁定(UVLO)、输出过压保护(OVP)以及带底层熔断机制的热关断保护(OTP),为大功率持续输出构筑起密不透风的终极防火墙。

图5:SA22115高导热QFN3x4-15微型封装尺寸图

四、终端赋能:大功率应用首选与核心代理保驾护航

无论是在大容量快充移动电源(Power Bank)、大烟雾电子烟(E-cigarette),还是在高功率蓝牙音箱(Bluetooth Speaker)与智能POS机中,SA22115都展现出了极具统治力的底层性能压制。

作为矽力杰一级代理商及华南地区最大的矽力杰代理商,佰祥电子不仅仅为您提供原装正品的SA22115全系列芯片现货供应。我们更依托资深的FAE技术团队,持续为您提供从器件选型评估、15A大电流电感匹配、高热效PCB Layout设计评审到系统级Debug的全方位支持,为您的便携式大功率智能产品在激烈的红海市场中保驾护航!

相关推荐