扫码加入

  • 方案介绍
  • 相关推荐
申请入驻 产业图谱

基于单片机的多功能数字时钟设计

02/11 15:50
392
加入交流群
扫码加入
获取工程师必备礼包
参与热点资讯讨论
文末下载完整资料

二 硬件系统方案设计
2.1电话拨号防盗报警器硬件系统方案
2.1.1 硬件系统方案设计
图2.1为电话拨号报警器的系统构成方框图,由单片机控制器、键盘输入、数码管显示、触发电路、拨号电路及电源等6部分组成。
单片机控制器是整个系统的核心,负责控制检测输入/输出显示、模拟摘机、拨号摘机、拨号报警、挂机等一系列的程序动作。这里使用了小引脚、高性能、低价位的AT89S2052。
键盘输入电路负责输入电片机中一系列工作参数及功能设定。
发光二极管数码管显示器在整个系统工作过程中充当一个简单的人机界面,用以显示工作状况及输入/输出的数据等。
电话拨号防盗报警器的触发电路用磁性开关(门磁开关),简单可靠,也可用红外探测器或无线门磁,以实现全方位远距离监测。报警器应采用隐蔽安装,防止小偷发现。
拨号及报警电路用来完成模拟摘机、拨号、发出报警音、挂机等工作过程,它的工作由单片机控制。
&emsp电源部分负责对整个系统供电。平时由电话线上取得工作电流并对后备电池充电,拨号报警时转由后备电池供电。

在这里插入图片描述

2.1.2 脉冲拨号原理
脉冲拨号是目前电话机两种拨号方式中的一种,另一种为双音多频拨号方式。
脉冲拨号就是指在电话机上拨入的电话号码以脉冲个数的形式发出,也就是说,在已经通以直流电流的回路上,利用拨号盘及发号电路将回路断开、再接通而形成的脉冲信号,来完成输入电话号码的发送。在操作中,若用户拨1,则送出1个脉冲,回路中断一次、接通一次;拨2,则发出2个脉冲,回路断一次、接通一次、再断一次;……;而拨0时,则发出10个脉冲,回路断、接通轮流10次。图2.2为电话号码“32”的脉冲波形。

在这里插入图片描述

正常拨号时,电路电流中断的时间一般在58~65ms之间,视断续比的不同而不同。快速拨号时,只要取一半时间即可。电路电流接通的时间(即在同一位号码中的2个断脉冲之间的接通电流时间)约在32~42ms之间,视断续比的不同而不同。快速拨号时,只要取一半时间即可。显然脉冲周期等于脉冲中断时间和脉冲接通时间之和,每一个周期的时间为100ms左右。快速拨号时,在50ms左右。2位号码(即2组脉冲串)之间的最小时间间隔,通常为800ms左右;而快速拨号时,其值减半,为400ms左右。
我国目前采用的电话脉冲拨号的速率是10PPS(每秒的脉冲数),即每秒发出10个脉冲,因此上述各参数不存在快速拨号时的值。
为了提高拨号的可靠性及稳定性,这里设计时选定更低的脉冲拨号速率:1个脉冲代表播出1,2个脉冲代表拨出2,……,10个脉冲代表拨出0,每个脉冲的宽度和间隔为100ms。工作时首先进行模拟摘机,然后开始脉冲拨号,拨出1位号码后停顿500ms(保持接通)再拨下一位,直至全部拨完后再发报警音,……,最后挂机。
2.1.3 脉冲拨号实现过程
图2.3为脉冲拨号的实现电路。平时电话线上的电压约为50~60V左右。未拨号时电片机的P3.0、P3.1 均输出低电平
拨号过程如下:
①单片机的P3.0输出高电平,使TR1导通,由于电话线路上接入了负载R1,这样电话线的电压下降,模拟摘机。
②单片机的P3.0开始输出拨号脉冲,使电话线的电压(电平)也呈高、低变化。1个脉冲代表拨出1,2个脉冲代表拨出2,……,10个脉冲代表拨出0,每个脉冲的宽度和间隔均为100ms。拨出1位号码后停顿500ms(保持P3.0高电平)再拨下一位,直至全部拨完。
③P3.0 保持高电平(保持电话线路接通),P3.1输出1KHz的报警音脉冲驱动TR2,以2Hz进行调制(即接通1kHz信号0.5s、断开1kHz信号0.5s),这样从接听方的电话中就会听到“嘟、嘟……”的报警声。报警音的时间根据设计为60s。
④60后,P3.1输出低电平,TR2 截止,停止报警。随后P3.0也输出低电平,模拟挂机。完成一次报警过程。

在这里插入图片描述

 

2.2 时钟计时器的硬件设计方案论证分析
2.2.1 功能要求
时钟计时器要求用六位LED数码管显示时、分、秒、以二十四小时方式运行,使用按键开关实现时,分调整功能。
2.2.2 方案论证
为实现LED显示器的数字显示,可以采用静态显示法和动态显示法。由于静态显示法需要数据锁存器等硬件,接口复杂一些,考虑到时钟显示只有六位,且系统没有其它复杂的处理任务,所以决定用动态扫描实现LED显示。单片机采用易购的AT89S52系列,这种单片机可具有足够的空余硬件资源,以实现其它的扩充功能。若使用电池供电,可采用低电压的LV系列单片机时钟计时器电路系统的总体设计框架如图3.1所示。

在这里插入图片描述

2.2.3 系统硬件电路设计
电话拨号防盗报警器的硬件电路设计描述
为了发挥电片机强大的计算、控制能力,充分发挥软件的优势,这里极大地简化了电路,但可实现以前需要几片甚至十几片小规模数字电路才能完成的任务。
电路原理如图所示,共有4个按键,即rst、ok、up、set。
rst:系统复位键。
ok:输入数据确认键。
up:显示的数字增加键。
set:工作模式设定键,可设定管机、工作、输入时间t1、输入时间t2及输入电话号码5种模式。
磁性开关即为装于门或窗口的防盗感应开关,门关闭时常开,门打开时闭合接通。当然也可改用其他的感应器件,如激光探测、超声波感应、热释电感应、主动红外线探测或无线门磁等,以实现全方位远距离检测。为了防止磁性开关离控制器较远而产生引入干扰,使用了光耦作信号传递,效果良好。LED数码管用于工作状态指示或输入数据指示。L1、L2接电话线,ZND为击穿电压120V的压敏二极管,防止电路受雷电干扰。平时系统处于低功耗待机状态(此时耗电仅2mA左右),由电话线上取电工作,并对3.6V/60mA镍铬电池充电,当输入数据进行设定或进行拨号报警时,耗电会达到10mA,这时主要由镍铬电池供电。由于有镍铬电池后备供电,即使电话线断电也不会使已输入的数据丢失。该机除用于防盗报警外,若对软件进行一些修改,也可通过电话线进行远程数据传递。三极管T1、T2及电阻R1、R2构成拨号及报警电路,其工作原理前面已作详细介绍。
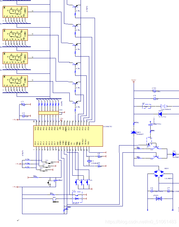
4.1.2时钟计时器的硬件电路设计描述
时钟计时器的硬件电路,采用AT89S52单片机最小化应用设计,显示采用共阳七段LED显示器,P0口输出段数码数据,P2.0~P2.5口作列扫描输出,P1.0,P1.1和P1.2口接三个按钮开关用以实现调时,调分功能.为了提供共阳LED数码管的驱动电压,用三极管8550作电源驱动输出。采用12MHZ晶振有利于提高秒计时的精确性。硬件电路图如图3.2示。

在这里插入图片描述

 

三 系统的软件设计
3.1电话拨号防盗报警器程序设计
3.1.1主程序设计
主程序的工作过程为:先进行初始化工作,随后根据输入的键值分别散转输入的键值分别散转至对应的子程序(管机、警戒工作、输入时间t1、输入时间t2、输入电话号码)循环工作。T0为100ms定时中断服务子程序,它实现精确的拨号脉冲时序。INT0外中断服务子函数用于实现功能选择;而INT1外中断服务子函数则检测防盗触发开关的状态。
主程序状态流程图如图3.6所示。INT0外中断服务子函数状态流程图及INT1外中断服务子函数的状态流程图分别如图3.7、图3.8所示。

在这里插入图片描述

 

全套资料免费下载:
关注v-x-公-众-号:【嵌入式基地
后-台-回-复:【毕业设计】 即可获资料
回复【编程】即可获取
包括有:C、C++、C#、JAVA、Python、JavaScript、PHP、数据库、微信小程序、人工智能、嵌入式、Linux、Unix、QT、物联网、算法导论、大数据等资料

在这里插入图片描述

相关推荐