扫码加入

  • 产品详情
  • 附件下载
申请入驻 产业图谱

30V/500mA线性锂电池充电器

  • 型号:AiP4054HS
  • 制造商:中微爱芯
联系方式:15190238456

产品详情

附件下载

介绍

中微爱芯再推线性锂电池电芯片重磅新品——AiP4054HS。

AiP4054HS不仅延续了AiP4054小体积SOT23-5封装、500mA可编程充电电流的优势,更将电源耐压提升至30V,电池端耐压15V,同时支持20V电源热插拔,并新增输入过压保护,可兼容多种高压适配器

关键参数

产品优势

  • 多重高压防护:电源30V持续耐压且支持20V热插拔,搭配6.5V过压保护功能,可兼容多种高压适配器;后端15V电池耐压,可防护电池端浪涌与异常增压。
  • 智能充电管理:AiP4054HS提供涓流/恒流/恒压三段式充电,通过PROG端对地电阻精准设置充电电流,小电流慢充保设备,大电流快充省时间,同时充饱电压可适配4.2V/4.35V/4.4V等不同体系锂电池。
  • 小封装,设计灵活:AiP4054HS延续了常压版本SOT23-5小封装,集成度高,节省空间的同时降低成本,非常适合手表、耳机盒等小型设备。

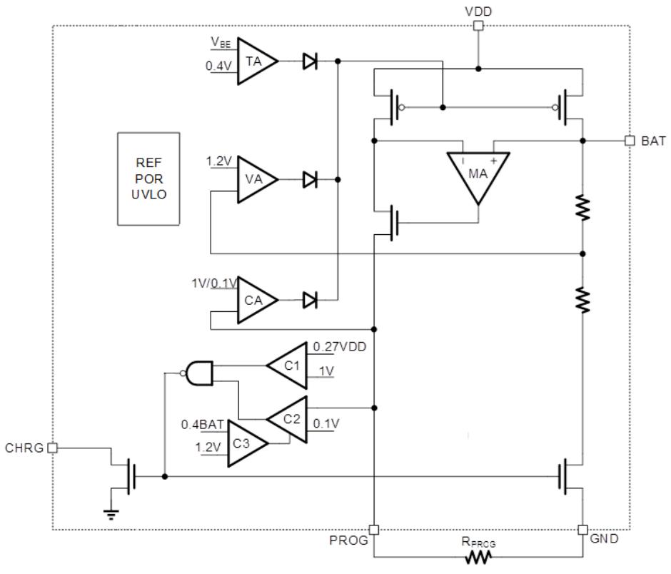
功能框图

引脚排列图

典型应用图

  • AiP4054HS(中文).pdf
    下载