扫码加入

  • 产品详情
  • 附件下载
申请入驻 产业图谱

1.5uA超低功耗/600mA强带载能力/高精度系列低压差线性稳压器

  • 型号:AiP6206A/AiP6206AE
  • 制造商:中微爱芯
联系方式:15190238456

产品详情

附件下载

介绍

AiP6206A(不带使能)/AiP6206AE(带使能)是中微爱芯最新推出的高精度系列600mA低压差线性稳压器

该系列电路具有输出精度高、静态电流和关断电流极低,调整率优异等特点。芯片内部集成了过流保护短路保护功能,确保了在各种复杂工况下的高可靠性,是TWS耳机、智能手表、IOT传感器节点等电池供电设备的理想选择。

产品优势

  • 超低功耗,极致续航:静态电流典型值仅1.5uA,搭配AiP6206AE的使能功能(关断电流<0.1uA),设备待机/休眠功耗直接“清零”,续航时间有效延长!
  • 低压差,高效节能:最小压差低至20mV@负载30mA,150mV@负载200mA,可有效减小电源损耗,提高电源的利用效率。
  • 安全可靠,应对无忧:输入电压范围2.4V~6.5V(兼容单节/双节锂电池), 同时内置过流/短路保护功能,应对复杂工况不宕机,电路更耐用。
  • 封装,设计灵活:两种封装可选——SOT89-3适合常规场景,SOT23-5满足极致空间需求,极大地节省PCB空间,满足现代电子产品小型化、轻薄化的设计要求。

关键参数

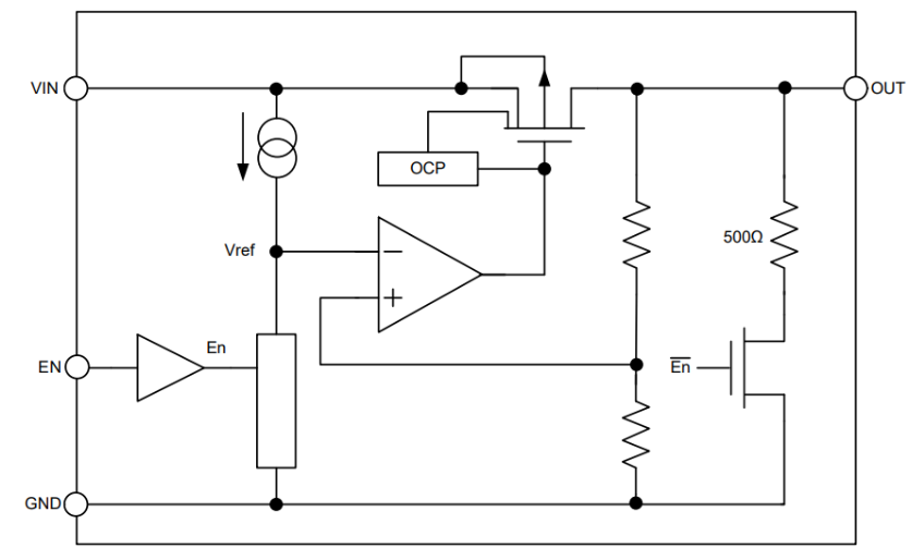
功能框图

引脚排列图

典型应用图

无使能引脚控制应用图:

带使能引脚控制应用图:

  • AiP6206A AiP6206AE(中文).pdf
    下载