一、项目背景
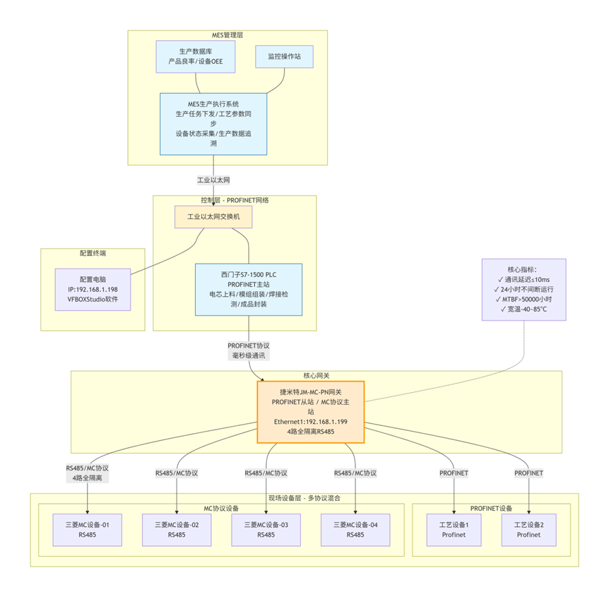
某新能源企业电池 PACK 自动化产线以西门子 S7-1500 PLC为核心控制中枢,承担产线电芯上料、模组组装、焊接检测、成品封装等全工序的逻辑控制、节拍调度与安全联锁,产线配套多台工艺设备及采集终端,采用 Profinet 工业以太网完成现场设备联动。企业已部署 MES 生产执行系统,核心需求是实现 S7-1500 PLC 与 MES 系统的高速通讯互联,完成生产任务下发、工艺参数同步、设备状态采集、生产数据追溯等全流程数据交互,同时需兼容现场部分三菱 MC 协议设备的数据上传至 MES 系统。
原有通讯方式采用传统 OPC 服务器对接,存在部署复杂、数据传输延迟高、稳定性差、维护成本高等问题,且无法直接整合 MC 协议设备数据,导致 MES 系统数据采集不全、生产指令下发不及时,难以满足产线高节拍、高精准的数字化管理要求。为搭建标准化、高可靠的 PLC 与 MES 通讯链路,企业选用 Profinet 总线协议转换网关作为核心通讯设备,实现多协议数据整合与 PLC-MES 系统的无缝互联。
二、解决方案
本项目以Profinet 总线协议转换网关为数据交互核心,构建 “现场设备→网关→西门子 S7-1500 PLC→MES 系统” 的双向通讯架构,既实现 PLC 与 MES 系统的 Profinet 高速通讯,又完成现场异协议设备数据的统一采集与转发,全程无需修改 S7-1500 PLC 原有控制程序,最大限度降低改造成本与调试周期。
硬件架构部署
Profinet 总线协议转换网关采用DIN 导轨安装方式,集成至产线中央控制柜,与西门子 S7-1500 PLC 共用 9-30V 直流宽电压电源,整机功耗≤5W,适配工业现场 - 40~85℃宽温工作环境。网关 Ethernet1 网口(默认 IP:192.168.1.199)以 Profinet 从站身份接入 S7-1500 PLC 的 Profinet 主网,实现与 PLC 的毫秒级数据交互;网关 4 路全隔离 RS485 接口对接现场三菱 MC 协议工艺设备,完成异协议设备数据采集;网关 Ethernet2 网口作为备用通讯口,预留后期产线扩展需求。
网关配备 POWER/SYS 电源系统指示灯、串口收发指示灯,运维人员可通过指示灯实时判断设备供电及通讯状态,网口与 RS485 接口均做抗雷、抗干扰防护,有效解决车间复杂电磁环境下的通讯干扰问题,满足产线 24 小时不间断运行要求。
软件精细化配置
(1)前期准备
将电脑 IP 设置为 192.168.1.198,与网关 Ethernet1 网口处于同一网段,通过工业以太网线连接电脑与网关,安装 VFBOXStudio 网关配置软件,以管理员身份启动软件并 ping 通网关 IP,完成软件与网关的初始连通。
(2)数据采集与映射配置
在 VFBOXStudio 软件中新建工程,设备类型选择捷米特 JM-MC-PN,点击「新建设备」,分别添加Profinet 主站驱动(对接 S7-1500 PLC)与Mitsubishi Ethernet 驱动(对接 MC 协议设备);
针对三菱 MC 协议设备,输入设备 IP 与端口号,添加生产数据点位,涵盖设备运行状态、工艺参数、故障代码等,数据类型匹配现场设备寄存器类型(Float/Short/Boolean);
新建用户标签,对采集的原始数据进行逻辑处理与格式转换,确保数据与 PLC、MES 系统的解析要求一致,用户标签不占用采集点位,不影响数据采集效率;
将 PLC 需上传至 MES 的产线数据(生产计数、工序完成状态、设备运行参数)与现场异协议设备数据统一映射至网关 Profinet Input/Output Module,设置唯一数据偏移地址,实现数据分类管理。
(3)Profinet 协议与 PLC 组态
在 VFBOXStudio 软件中打开「Profinet」配置界面,启用 Profinet 功能,绑定 Ethernet1 网口,设备名称命名为Battery_Pack_Gateway,输入输出存储区大小设为 512,满足产线大数据量交互需求;
配置完成后将工程下载至网关,点击「Generate GSDML File」生成 GSD 文件,将其导入西门子博途 V17 软件;
在博途软件中,将Profinet 总线协议转换网关添加为 S7-1500 PLC 的 Profinet 从站,手动设置网关 IP 为 192.168.1.199,设备名称与 VFBOXStudio 配置保持一致;
为网关添加 Input/Output Module,分配 IO 起始地址,完成 PLC 与网关的 Profinet 组态,实现 S7-1500 PLC 对网关整合数据的实时读取与指令下发。
(4)PLC 与 MES 系统通讯互联
西门子 S7-1500 PLC 通过 Profinet 总线读取网关整合的全量现场数据,经内部逻辑处理后,通过工业以太网将标准化生产数据(生产任务进度、产品良率、设备 OEE、工艺参数等)上传至 MES 系统;
MES 系统将生产计划、工艺调整指令、设备启停命令等下发至 S7-1500 PLC,PLC 通过网关将指令转发至对应现场设备,实现 MES 系统对产线的远程管控与精准调度;
网关模块支持数据透传与断点续传,确保 PLC 与 MES 系统的数据交互无丢包、无延迟,同时保留数据日志,便于后期数据追溯与故障排查。
方案核心优势
一站式数据整合:既实现西门子 S7-1500 PLC 与 MES 系统的高速通讯,又兼容现场异协议设备数据采集,无需额外部署多台协议转换设备,简化系统架构;
工业级稳定性:网关多核 CPU+8G eMMC 存储设计,支持 24 小时不间断运行,抗干扰、抗雷防护设计适配工业复杂现场,平均无故障时间超 50000 小时;
部署便捷成本低:全程软件配置,无需修改 PLC 原有程序,无需定制开发通讯接口,调试周期短,相比传统 OPC 服务器方案,实施成本降低 60% 以上;
扩展性强:网关支持 32/64/512 等多档位点位采集,预留网口与串口,可无缝接入后期新增产线设备,满足企业数字化升级的持续需求。
三、应用效果
通讯互联无缝打通:成功实现西门子 S7-1500 PLC 与 MES 系统的毫秒级双向通讯,数据传输延迟≤10ms,生产指令下发响应及时,彻底解决原有 OPC 服务器方案延迟高、稳定性差的问题,实现产线数据的全量、实时交互。
生产管理数字化升级:MES 系统可实时获取产线全流程数据,实现生产任务进度可视化、工艺参数精准追溯、设备状态远程监控,产品良率追溯准确率达 100%,设备故障预警响应时间缩短 80%。
产线效率显著提升:MES 系统通过 PLC 实现对产线的远程精准调度,生产任务下发无需人工现场操作,单条产线生产调度效率提升 50%,产线整体节拍提升 20%,有效提升产能。
数据整合高效便捷:实现现场 Profinet、MC 等多协议数据的统一采集与标准化上传,MES 系统数据维度全面丰富,为企业生产优化、成本管控、工艺改进提供精准的数据支撑,推动产线从 “自动化” 向 “智能化” 升级。
维护成本大幅降低:网关免维护设计,现场无机械磨损部件,运维人员可通过指示灯快速排查通讯故障,相比传统方案,设备维护成本降低 70%,大幅减少人力投入。
四、项目总结
本项目通过Profinet 总线协议转换网关,成功搭建了新能源电池 PACK 产线西门子 S7-1500 PLC 与 MES 系统的标准化、高可靠通讯链路,同时实现了现场异协议设备数据的统一整合与上传。方案充分发挥了网关的协议兼容性、部署便捷性、工业稳定性优势,在不改造原有控制系统的前提下,解决了 PLC 与 MES 系统通讯互联的核心问题,实现了生产数据的全量采集、实时传输与智能化管理。
该方案不仅满足了新能源产线高节拍、高精准的数字化管理要求,还为多协议、多品牌设备的工业现场提供了一站式通讯解决方案,可广泛复制至汽车制造、3C 电子、精密加工等行业的 PLC 与 MES 系统通讯互联场景,为企业数字化转型提供了高性价比的技术支撑。
301
