• 正文
  • 相关推荐
申请入驻 产业图谱

矽力杰 Silergy SY7304 升压调节器 佰祥电子

04/14 16:10
189
加入交流群
扫码加入
获取工程师必备礼包
参与热点资讯讨论

突破工控与网卡供电瓶颈!SY7304 33V超宽耐压+1MHz高频架构的五大核心优势

导语:

面对复杂的工业控制与PCI-E通信网卡设计,硬件开发人员往往要跨越三座大山:输入电源线电压跨度极大、传统升压电路占用过多极其宝贵的板载面积、大功率启动时极易触发后端系统宕机的瞬态浪涌。作为整个板卡供电的“心脏”,升压转换器的高压适应力与高频紧凑度,直接划定了终端稳定运行的安全红线。作为矽力杰一级代理商及华南地区最大的矽力杰代理商,佰祥电子本期将为您呈上一篇硬核拆解,带您重新认识SY7304高频升压调节器。

一、原生集成:一体化架构设计,适配宽压大功率场景需求

SY7304绝不仅仅是一颗普通的PWM升压控制器,而是立足于高耐压、大电流供电系统全场景需求的一体化原生架构设计。该芯片在内部高密度集成了:

(1)导通阻抗仅为120mΩ的强悍N-channel MOSFET

(2)频率高达1MHz的固定高频控制中枢

(3)深度预设的系统级环路补偿(Internal compensation)网络

(4)专治开机浪涌的硬件级软启动(Soft-start)机制

(5)0.6V极低基准电压与精密误差放大器

(6)包含逐周期限流与过温拦截的底层防护墙

在极为紧凑的DFN3×3-10封装内实现了极宽压差、超微外围、满载高频、坚固防护的四重平衡,完美适配便携式设备、电池供电系统及高端网卡的一站式高能效解决方案。

二、五大核心技术亮点,破解宽压升压设计痛点

SY7304的额定工作电压横跨3V至33V,输出电压天花板直达33V,内建主开关峰值电流限值下限为4A,并强制运行在1MHz超高开关频率下。核心逻辑囊括了极低阻抗的功率管与全套免外部补偿设计,最终被精巧地封装在热阻极低的DFN3×3-10外壳中。

亮点1:33V无死角耐压,踏平输入与输出跨度鸿沟

(1)跨越3V至33V的恐怖输入范围(Wide input range),这意味着无论是快充锂电、标准12V服务器背板还是24V工业电源轨,它都能直接挂载,无需任何前级降压。

(2)输出电压峰值同样解锁至33V限制(Maximum output voltage),给硬件工程师留足了余量去驱动多串LED背光或者高阻抗射频模块负载。

(3)得益于内部0.6V±2%的超低精密基准电压,工程师仅需极其常规的分压电阻网络,就能在巨大压差下精准“咬住”目标输出电压。

图1:SY7304在不同严苛电压跨度下的卓越转换效率

亮点2:1MHz超高频碰撞内置补偿,榨干最后一毫米空间

(1)主控级锁定1MHz的固定开关频率(1MHz switching frequency),这种超高频设定的直接收益就是将外围滤波电容和储能电感的尺寸压榨到了极限。

(2)突破性地内嵌了系统级环路补偿网络(Internal compensation),一举清除了传统升压电路中极为占地且调试繁琐的外围RC补偿阵列。

(3)整机BOM被精简到了令人发指的程度,仅凭电容、一颗4.7μH级别的微型电感及普通肖特基二极管,即可搭建出工业级升压拓扑。

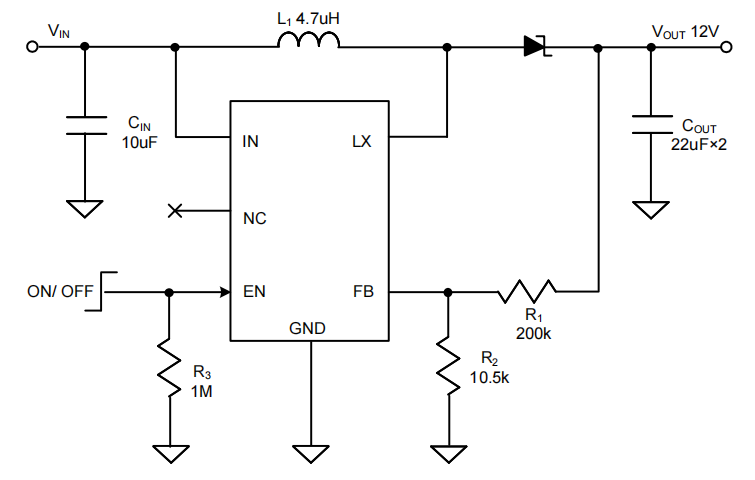
图2:SY7304极致精简的升压外围典型电路推荐

亮点3:4A狂暴峰值限流,重载瞬态依然游刃有余

(1)内嵌一颗经过极其严苛优化的120mΩ N沟道功率MOSFET,在持续大电流升压转换中将核心导通热损耗降至极微。

(2)赋予主开关底线高达4A的峰值电流承载力(4A peak current capability),哪怕后端PCI-E网卡瞬间全功率并发吸抽电流,前端电压也绝不疲软。

(3)基于纯粹的电流模式控制(Current-mode control)框架打造,天生具备对剧烈输入电压扰动及输出负载阶跃的极速镇压能力。

图3:突发大电流负载阶跃下的极速瞬态响应波形

亮点4:硬件级软启动加持,构筑无死角底层防御

(1)在芯片加电启动的瞬间,内置的内部软启动(Internal soft-start)电路强行介入,强制电流缓慢爬坡,彻底将致命的Inrush开机浪涌拒之门外。

(2)采用微秒级响应的逐周期峰值限流策略(Cycle by cycle peak current limit),每一个开关周期都在进行极速电流侦测,死死掐住电感饱和的风险。

(3)集成输入欠压锁定(UVLO)与150℃的热关断(Thermal Shutdown)机制,即使在工业机箱恶劣的散热死角,也能保全电源系统不被彻底烧毁。

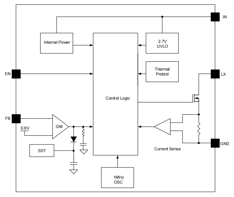
图4:SY7304内部原生高集成度逻辑架构框图

亮点5:DFN3×3-10高密散热封装,直击板卡布局软肋

(1)采用物理面积仅仅9平方毫米的DFN3×3-10超微贴片封装,在空间极度内卷的扩展板卡和便携设备主板上,可谓是如鱼得水。

(2)底部专属定制了大面积裸露接地焊盘(11 GND Exposed Pad),4A大电流运作时累积的废热,能够以极低的热阻(θJC仅为8℃/W)迅速传导至底层覆铜。

(3)逻辑控制极为利落,EN使能引脚拉低后,全套系统迅速进入深休眠,漏电流最高仅为15μA,为电池供电系统死死锁住剩余电量。

三、产品核心价值与定位

总体而言,SY7304绝非一款简单的“升压转换器”,而是矽力杰针对高压跨度与空间受限场景,在33V高压耐受、1MHz超高频、内建补偿极简外围、重载瞬态抗性、极微散热封装五大核心需求上做出的精准工程取舍,充分体现了矽力杰在高端电源管理芯片领域的深厚技术底蕴。

图5:SY7304高导热DFN3×3-10微型封装尺寸图

该芯片目前已被大量工程师选型应用于严苛的便携式通信设备(Portable Device)、多节点电池管理系统(Battery Powered System),特别是各类直接从PCI或PCI-express插槽取电的高端网卡与采集卡中。

作为矽力杰一级代理商及华南地区最大的矽力杰代理商,佰祥电子不仅提供原装正品的SY7304全系列芯片,更将持续结合客户的实际高压大电流产品应用场景,提供从器件选型、高频电感匹配、高热效PCB Layout优化到系统级Debug的全方位技术支持,助力您的高端智能硬件产品在工业及网络通讯领域实现更高效、更可靠的落地。

电子设备不断向高集成、大功率、小体积狂奔的今天,一颗能兼顾极宽耐压与极高频率的供电心脏无疑是点睛之笔,而SY7304正是硬件工程师打破常规升压布局天花板的王牌利器。

相关推荐