来源:骏龙科技
信噪比这个名词相信大家都不陌生,它是指一个电子信号系统中信号和噪声之间的比例。
信噪比 = 10lg (Ps/Pn)
Ps: 信号的有效功率
Pn: 噪声的有效功率
也可以换算成电压幅值的比率关系:20Lg (Vs/Vn)
通常来说信噪比越大,夹杂在有效信号中的噪声便越小,可以提取到的有效信号质量就会越好;一般的信号系统信噪比达到 100dB 以上,音响系统就可以达到 120-130dB 左右; 而当信噪比在达到 -50 或者 -60dB 的情况下,提取的信号相对于噪声信号是非常小的,有没有可能检测这种微弱信号呢?答案是:可以,我们可以利用锁相放大器完成这种工作。
一、锁相放大器的理论基础
锁相放大器是根据正弦函数的正交性原理工作。简单来说,锁相放大器就是利用了积化和差的三角函数变换,如果一个频率为α的正弦函数和一个频率为β的正弦函数相乘的话,假设此时他们的相位也是相同的,那我们就会得到平均值是幅值乘积的一半:
Asinα * Bsinβ = -(1/2)*AB*【cos(α+β) - cos(α-β)】
上式是基于在两个函数相位相等的情况下;假如两个正弦函数在 α=β 的情况下,我们可以发现相乘的结果是:
一个直流分量加上一个2倍的α或者2倍的β频率的信号。这就是频谱搬移,当我们在两个信号相乘之后,利用一个低通滤波器,是不是可以直接将高频信号给去除掉呢?这点给了我们启发,将需要检测的小信号先调制到一个已
知信号的频率,然后再利用频谱搬移解调出来,就可以实现检测到微小信号的目的。锁相放大器本质就是一个调制解调器。
下图显示的是解调之前信号输出频谱,可以看出有用信号还在比较高的频段,噪声相比有用信号比值较大。

图 1 解调前的同步解调器输出频谱
图2是解调之后的信号输出频谱,此时信号已经被搬移到了低频区域,利用低频滤波器可以过滤到绝大多数的噪声。

图 2 解调后的同步解调器输出频谱
以上理论是基于两个信号的相位完全一致的情况下,如果两个信号存在相位差,会对结果造成多大的影响?
Asinα*Bsin(β+60°)=(1/2)*AB*【cos(α-β-60°)-cos(α+β+60°)
在频率一致 α=β 以及加了低通滤波器去除高频信号后,此时输出不是(1/2)*AB,而是在此基础上再乘以 cos(-60°),Out=(1/4)*AB。
所以想要得到最好的结果,必须保证两个信号的相位要绝对一致,然而在实际使用中,保证相位的绝对一致是比较难实现的, 任何非常微小的相位浮动,都会直接影响输出结果,从而降低输出信号的信噪比以及信号的稳定性。目前解决这个问题最好的方法是双相位解调。
二、双相位解调的定义
所谓的双相位解调,相当于使用两个混频器,输入信号分别进入两个器件与本地振荡器进行混频,两个本地振荡器信号之间设定 90° 的相对相位差;那么此时锁相放大器相当于在两个不同的相位 I以及Q情况下对输入信号进行解调,假设得到的信号是X以及Y

这样输出信号不受解调信号相位的影响。
基于以上的理论基础,我们可以了解到一个理想的锁相放大器应该具备以下特点:
而在ADI 众多产品中,具备上述几大特点的锁相放大器就是ADA2200。
作为一款集成化的比较完美的器件, ADA2200是一款采样模拟技术同步解调器,广泛用于工业、医疗和通信应用中的信号调理。

图 3 ADA2200内部框图
三、ADA2200的优势和特点
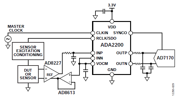
下图为使用ADA2200搭建的锁相放大器应用:

图 4 ADA2200搭建锁相放大器应用
四、ADA2200搭建锁相放大器应用
主时钟通过 CLKIN 给到ADA2200,ADA2200集成一对片内时钟分频器,用来产生系统时钟。输入时钟分频器 CLKIN DIV[2:0] 通过对 CLKIN 信号进行分频处理,设置抽取器的输入采样速率 (fSI)。CLKIN DIV[2:0] 数值可设为1、16、64 或 256。输出采样速率 (fSO) 始终等于抽取器输入采样速率的1/8。RCLK 分频器 RCLK DIV[1:0] 通过将 fSO 进行 4 或 8 分频,设置混频器频率 fM (同时也是 RCLK 的频率)。
RCLK 用来激励传感器,相当于调制的过程,传感器信号经过放大器缓冲单端进入ADA2200进行IQ双相位解调;值得注意的是ADA2200内部并非通
过参考信号与输入信号相乘实现解调,而是通过在半采样输出周期内保持输出不变而实现的。此操作类似于输入信号的半波解调。
ADA2200集成ADC驱动,可以将结果直接给到ADC当中,简化信号链的设计。
五、总结
通过以上的介绍,我们学习了锁相放大器的理论知识及其基本组成部分,并以ADI的ADA2200集成器件为例介绍了锁相放大器电路。在一些微弱信号检测中,锁相放大器是必不可少的一部分,深入了解调制解调技术更是灵活运用锁相放大器的基础,感兴趣的工程师可以深入研究一下ADA2200, 也可以与骏龙科技当地的办事处联系,或发送邮件至inquiry.cytech@macnica.com,骏龙科技公司愿意为您提供更详细的技术解答。
更多精彩资讯,敬请关注骏龙电子公众号或浏览骏龙科技官方网站:

参考资料 1. ADA2200 | 精密调制器和解调器 | 亚德诺(ADI)半导体 (analog.com)
1572