扫码加入

  • 正文
  • 相关推荐
申请入驻 产业图谱

2-5节串联锂电池/锂离子电池快充芯片 支持多种快充协议 最大充电电流2A

01/09 09:15
529
加入交流群
扫码加入
获取工程师必备礼包
参与热点资讯讨论

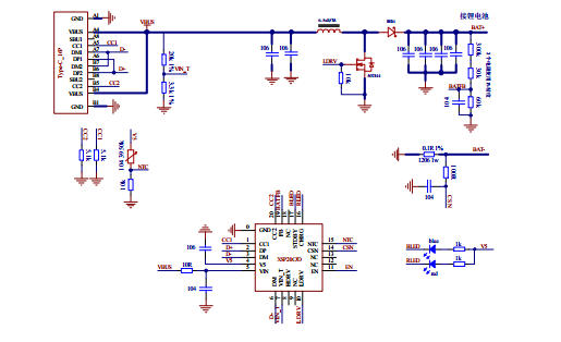
XSP20是一款适用于2至5节串联锂电池/锂离子电池的充电芯片,支持PD/QC等主流快充协议,最大充电电流2A,输入电压范围5V-15V,兼容三元锂与磷酸铁锂电池。芯片还具备自适应适配器充电功能, 防止因功率过大导致充电器复位不充电。

特点

一、多协议兼容,支持快速充电

在快充技术方面,XSP20集成了PD2.0/3.0、QC2.0/3.0、BC1.2等多种快充协议,能够兼容市面上各种快充适配器,在与适配器连接时进行协议识别并申请5-15V电压,从而实现快速充电,缩短充电时间。例如给2串锂电池充电,连接充电器申请出9V电压,给锂电池快速充电。

二、自适应适配器充电,充电更高效

XSP20具备自适应适配器充电功能,无论连接的充电器是 5V1A、 5V2A 或 9V3A 等,芯片会根据输入电源的功率大小,采用升压/升降压方式自动调整输出功率以适应各类不同的充电器,防止因功率过大导致充电器复位不充电

三、多重充电保护,稳定充电

XSP20支持输入过压、欠压保护,电池过压、过温保护。输入电压检测电路在检测到输入电压接近 4.5V 的欠压阈值时,就会自动调整降低充电电流,保证输入电压高于欠压阈值,当检测到Boost/Buck 电路异常时,硬件自动关闭输出,停止充电。检测到 NTC 温度超过 70℃后,就会强制停止充电。

四、双LED灯充电状态提示,充电状态更清晰

XSP20采用双LED灯提示充电状态,能够明确区分多种充电状态使充电状态一目了然。例如,正常充电状态时CHRG灯常亮,充满电时STDBY灯常亮,充电异常时STDBYD灯闪烁。

五、应用广泛,适用于多种电子设备

汇铭达XSP20主要用于2-5串锂电池/锂离子电池充电,可适配不同领域的产品需求。在智能手机平板电脑智能手表等便携设备中,其体积较小、功耗较低的特点有助于产品设计。此外,它也适用于蓝牙耳机移动电源等设备,为这些产品提供充电管理方案。

充电测试 

电池:2节串联锂电池  电池容量2000mAh 电池电压6.4V

充电器:PD 45W充电器

测试板:XSP30B_2串测试板

充电器连接测试板此时输入功率为17W左右,充进电池最大电流2A,充1小时充到80%,1小时30分左右充满电。

相关推荐