• 正文
  • 相关推荐
申请入驻 产业图谱

矽力杰 Silergy SY7120 同步升压调节器 规格书 Datasheet 佰祥电子

04/11 09:14
317
加入交流群
扫码加入
获取工程师必备礼包
参与热点资讯讨论

导语:

当前在大功率电源转换设备设计中,工程师们普遍面临着重载工况下发热严重、高频动态瞬态响应迟缓、以及大电流电感占据过多PCB空间三大核心挑战。作为设备供电的核心组件,升压调节器的功率密度与热管理能力直接决定终端产品的大功率突发表现与持续工作稳定性。作为矽力杰一级代理商及华南地区最大的矽力杰代理商,佰祥电子本期为您深度解析SY7120大功率同步升压调节器。

一、原生集成:一体化架构设计,适配大功率设备场景需求

SY7120并非简单的PWM控制器与外置MOSFET的组合拼接,而是立足于大功率电池供电设备全场景需求的一体化原生架构设计。该芯片内部集成了:

(1)超低导通电阻(10mΩ)的主开关N-FET (2)超低导通电阻(20mΩ)的同步整流N-FET (3)自适应恒定关断时间与电流模式控制核心 (4)PFM/PWM轻载运行模式智能选择模块 (5)高度集成的内部环路补偿网络 (6)精准的可编程峰值限流与频率发生器 (7)限制瞬态开机浪涌的内部软启动模块

在紧凑的QFN3×3-20封装内实现了超大功率输出、极低热阻、极致空间利用、高动态响应的四重平衡,完美适配移动电源、高功率AP、电子烟与大功率蓝牙音箱的一站式高能效解决方案。

图1:SY7120极简大功率应用典型电路

二、五大核心技术亮点,破解大功率升压设计痛点

SY7120支持2.8V至16V的宽压输入,内部开关峰值电流限值高达极其强悍的10A,提供300kHz至2MHz的可编程宽幅伪恒定开关频率。核心集成了双超低内阻MOSFET与完善的环路保护,采用高散热效能的QFN3×3-20微型封装形式。

亮点1:10A强劲驱动能力与极低内阻,直击重载发热痛点

(1)采用极其强悍的内部开关器件,主开关管(Main N-FET)内阻低至10mΩ,同步整流管(Rectifier N-FET)内阻仅为20mΩ,将大电流极限满载下的导通热损耗降至冰点。

(2)具备典型值高达10A的内部主开关峰值电流限制,且支持工程师通过外接单颗电阻(RILMT)在2A至10A范围内进行精准的自定义编程,从容应对各档位高功率脉冲负载。

(3)内部深度集成了高效的软启动(Soft-start)机制,在设备开机上电的瞬间有效钳制了10A级别可能引发的巨大浪涌电流,彻底避免拉低前端电池电压。

图2:SY7120大电流重载下的极高效率曲线

亮点2:极宽的可调工作频率,灵活平衡体积与效能

(1)支持300kHz至高达2MHz的极宽可编程伪恒定开关频率(Pseudo-constant Frequency),仅需单颗外部电阻(RFS)即可自由调节,赋予工程师极致的电感体积与开关损耗平衡选择权。

(2)采用先进的自适应恒定关断时间和电流模式控制(Adaptive constant off time and current mode control),在整个超宽频率区间内均能提供无与伦比的线路与负载动态瞬态响应。

(3)得益于内部预设的高性能环路补偿机制(Internal Loop Compensation),彻底免去了繁琐易错的外部RC补偿网络,在超高频运作下依然保持系统的绝对稳定。

亮点3:宽压输入与轻载模式自适应,全面提升全工况表现

(1)支持2.8V至16V的超宽范围工作电压输入,不仅完美向下兼容单节锂电池,更能轻松适配2至3节串联电池组或5V/9V/12V等主流快充协议总线电压源。

(2)提供灵活的轻载运行模式选择引脚(MODE):拉低则在轻载下自动进入PFM模式以线性折返频率降低静态功耗;拉高则强制锁定PWM恒频模式以换取极低的输出电压纹波音频噪声。

(3)内置高精度的SVIN欠压锁定(UVLO),触发阈值典型值为2.8V并辅以250mV的抗扰迟滞,确保大功率设备在电源完全衰竭前实现安全有序的关断。

图3:大电流阶跃下的极速负载瞬态响应波形

亮点4:严密的工业级安全防护,确保大功率输出固若金汤

(1)具备高达17V(典型值)的输出过压保护(OVP)阈值,一旦输出端因异常状况导致电压脱缰飙升,芯片将立即封锁输出动作,严防后级昂贵器件被高压击穿。

(2)采用极其灵敏的逐周期峰值电流限制(Cycle by cycle peak current limit)技术,在发生极端短路或严重超载工况的每个开关周期内,实时钳制过剩能量的传递。

(3)集成150℃热关断保护(Thermal Shutdown)及15℃的安全恢复迟滞,这相当于为大功率持续输出构筑起了最后一道坚不可摧的底层硬件防火墙。

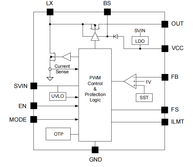
图4:SY7120内部高集成保护与PWM架构框图

亮点5:极致紧凑的微型化封装,彻底释放高密度布板潜能

(1)采用尺寸仅为3mm × 3mm的QFN3×3-20微型高密度封装,在如此极限小巧的芯片体积内实现16V/10A级大功率升压,功率密度在业界首屈一指。

(2)极其精简的外围器件BOM需求,直接省去了大体积的外部肖特基二极管与复杂的环路补偿器件,仅需输入输出电容、主电感及几颗精密电阻即可搭建成套系统。

(3)芯片引脚排布专为大电流优化,内部开关的LX节点与GND等大电流通道通过底部带有高散热效率的裸露焊盘(Exposed Pad)直接连通PCB地层,大幅降低了高频寄生电感干扰并成倍提升散热效率。

三、产品核心价值与定位

总体而言,SY7120绝非一款简单的“同步升压调节器”,而是矽力杰针对大功率升压场景,在超低导通损耗、极高瞬态响应、动态频率与电流自定义调节、全覆盖硬核保护机制、极致功率密度五大核心需求上做出的精准工程取舍,充分体现了矽力杰在电源管理芯片领域的深厚技术底蕴。

图5:SY7120高热效PCB布板Layout建议图

在实际应用中,该芯片尤其适用于大容量多协议移动电源(Power Bank)、企业级高功率无线路由器(High Power AP)、爆发力极强的大烟雾电子烟以及便携式大功率蓝牙音箱等对输出功率和体积要求极其严苛的设备。

作为矽力杰一级代理商及华南地区最大的矽力杰代理商,佰祥电子不仅提供原装正品的SY7120全系列芯片,更将持续结合客户的实际大功率产品应用场景,提供从器件选型、热设计评估、PCB Layout优化到系统级Debug的全方位技术支持,助力您的大功率智能设备产品在消费电子与工控领域实现更高效、更可靠的落地。

随着终端设备向着高耗能、大功率和极简设计的不断演进,高转换效率、超大电流的电源管理芯片必将成为硬件设计的绝对核心,而SY7120无疑是当下工程师攻克大功率发热与体积受限难题的一柄利器。

相关推荐