• 正文
  • 相关推荐
申请入驻 产业图谱

矽力杰 Silergy SY8003 同步降压转换器 佰祥电子

04/14 16:10
189
加入交流群
扫码加入
获取工程师必备礼包
参与热点资讯讨论

击穿小体积大电流降压瓶颈!SY8003/SY8003A:3A持续输出+双模式短路保护的五大核心优势

导语:

在当今的液晶电视、机顶盒、迷你PC(Mini-Notebook PC)以及大功率无线路由器(Access Point Router)等设备设计中,电源系统面临着极其苛刻的矛盾:系统主控的算力飙升带来了持续的3A级别大电流需求,而日益轻薄的整机外观却将PCB上的电源布板空间压缩到了极限。如何在极小的封装内实现低热阻的大电流降压,同时确保设备在短路时拥有万无一失的保护机制?作为矽力杰一级代理商及华南地区最大的矽力杰代理商,佰祥电子本期将打破常规,直接从最硬核的五大极限突破点入手,为您深度拆解SY8003/SY8003A高频同步降压转换器

一、直击降压设计软肋:3A持续输出与1MHz高频的五大硬核表现

SY8003/SY8003A支持2.7V至5.5V的常用逻辑电压输入,能够源源不断地提供高达3A的持续负载电流(Continuous load current)。芯片强制运行在1MHz超高开关频率下,并在内部集成了双低阻开关管。我们将这颗强悍心脏的核心战斗力浓缩为以下五大亮点:

亮点1:3A持续稳定输出,极低内阻无惧重载发热

(1)内置经过深度优化的上下管MOSFET,主开关管(Top switch)导通电阻仅为110mΩ,同步整流管(Bottom switch)导通电阻更是低至80mΩ,在3A满载狂奔时将核心热损耗降至极微。

(2)具备极其强悍的3A持续负载电流能力(3A continuous load current capability),相比传统2A降压芯片,它能为机顶盒或路由器的核心SoC提供更为充沛、稳定的底层动力储备。

(3)支持100%占空比(100% dropout operation)运行,在输入电压极度逼近输出电压的恶劣跌落工况下,依然能保持系统的稳压供电。

图1:SY8003/SY8003A在不同电压下的卓越转换效率曲线

亮点2:1MHz超高频架构,榨干最后一毫米外围空间

(1)芯片主控级锁定在1MHz的固定开关频率(1MHz switching frequency),这种超高频设定的直接物理收益,就是大幅降低了外部储能电感滤波电容的感值与容值需求。

(2)整机BOM被精简到了令人发指的程度,只需搭配极小体积的贴片电容、一颗微型高频电感以及设定输出电压的反馈电阻,即可搭建出工业级的高效降压拓扑。

(3)超高频的天然优势带来了极低的输出电压纹波(Low output voltage ripple),为后级对电源底噪极其敏感的射频或音视频处理模块提供了纯净的能量源。

图2:SY8003/SY8003A极致精简的同步降压典型电路

亮点3:双版本定制短路保护,精准适配不同系统逻辑

(1)矽力杰针对不同终端设备的安全恢复逻辑,特别打造了短路保护的双版本分支,赋予硬件工程师更高的系统级安全设计自由度。

(2)SY8003型号采用锁存关断保护(Latch off protection),一旦侦测到致命短路,芯片将死死封锁输出并保持关断状态,直到输入重新上电复位,适用于对异常容忍度极低的严苛系统。

(3)SY8003A型号则采用打嗝模式保护(Hic-cup mode protection),在短路期间会周期性地尝试自动重启,一旦短路故障解除,系统即可自动恢复供电,适用于需要无人值守自恢复的网络设备。

图3:SY8003A短路打嗝模式(Hic-cup)极速保护与恢复波形

亮点4:原生软启动与硬核过压防护,夯实系统安全基石

(1)芯片在启动阶段,内部强制介入的软启动机制(Internal softstart)会让电流平滑爬坡,彻底将可能导致系统总线电压被拉跨的开机浪涌电流(Inrush current)拒之门外。

(2)具备极为可靠的过压保护(Reliable over-voltage protection),且过压触发后强制进入锁存关断模式(Latch off mode),在输出失控飙升的瞬间立刻切断能量传递,保全昂贵的后级负载。

(3)集成底层过温保护(Thermal Shutdown)机制,即使在拥挤且散热不良的迷你机箱死角,也能守住电源系统不被高温熔毁的最后防线。

亮点5:DFN2×2-8微型高密散热封装,直击板卡布局软肋

(1)采用物理面积仅仅4平方毫米的DFN2×2-8超微贴片封装,在空间极度内卷的智能终端主板上,为降压电源模块省下了极大的物理占地。

(2)封装底部专属定制了大面积裸露接地散热焊盘,3A大电流持续运作时累积的废热,能够以极低的热阻迅速传导至底层覆铜,成倍提升散热效率。

(3)通过外部EN引脚可实现精准的时序控制,关闭状态下芯片彻底休眠,极大降低了整机系统的静态待机功耗。

图4:SY8003/SY8003A高导热DFN2×2-8超微型封装尺寸图

二、揭秘强悍性能底座:原生同步降压架构

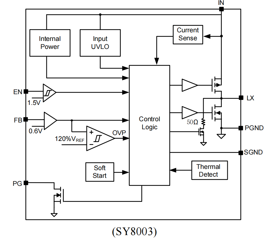
能够从容支撑上述3A大电流与双重短路保护极限性能的,是SY8003/SY8003A极度内卷的底层引擎。它绝不仅仅是一颗普通的DC-DC,而是立足于紧凑空间大电流场景需求的一体化原生架构设计。该芯片在内部高密度集成了:

(1)110mΩ超低导通电阻的主开关N-MOSFET

(2)80mΩ极低导通电阻的同步整流N-MOSFET

(3)高达1MHz的固定高频振荡器逻辑控制中枢

(4)专治开机浪涌的硬件级软启动(Soft-start)机制

(5)精准的高灵敏度短路侦测与过压/过温拦截模块

图5:SY8003/SY8003A内部原生高集成度逻辑架构框图

三、产品核心价值与核心代理赋能

总体而言,SY8003/SY8003A绝非一款简单的“降压转换器”,而是矽力杰针对空间受限与大电流并发场景,在3A持续大负载、1MHz超高频极简外围、差异化短路保护机制、防浪涌硬核防护、极微散热封装五大核心需求上做出的精准工程取舍,充分体现了矽力杰在高端电源管理芯片领域的深厚技术底蕴。

该芯片目前已被大量工程师选型应用于液晶电视、机顶盒、迷你PC电脑以及各类高功率Wi-Fi路由器等对供电发热与体积要求极其严苛的产品中。

作为矽力杰一级代理商及华南地区最大的矽力杰代理商,佰祥电子不仅提供原装正品的SY8003/SY8003A全系列芯片,更将持续结合客户的实际高频大电流产品应用场景,提供从器件选型、打嗝/锁存保护模式匹配、高热效PCB Layout优化到系统级Debug的全方位技术支持,助力您的高端智能硬件产品在消费电子与网络通讯领域实现更高效、更可靠的落地。

电子设备不断向高集成、大算力、小体积狂奔的今天,一颗能兼顾3A强劲动力与安全保护深度的供电心脏无疑是点睛之笔,而SY8003/SY8003A正是硬件工程师打破常规降压布局天花板的王牌利器。

相关推荐