• 方案介绍
  • 相关推荐
申请入驻 产业图谱

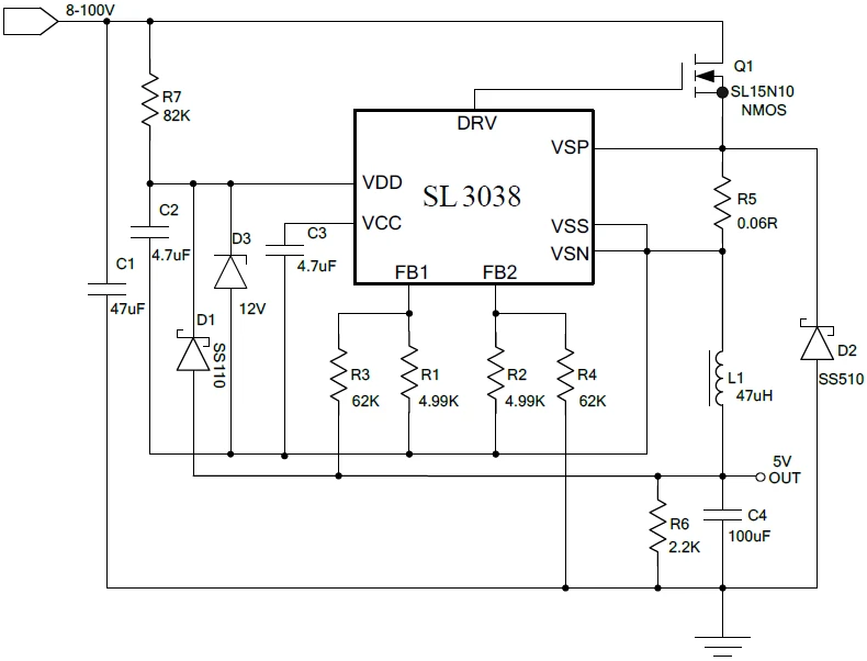
SL3038降压恒压IC芯片 宽电压80V降压5V2A 60V降压2V2A

04/17 15:53
788
加入交流群
扫码加入
获取工程师必备礼包
参与热点资讯讨论

首先,让我们来选择一个合适的文章类型。根据主题“SL3038 降压恒压80V降压5V2A”,我们可以发现这是一个关于电子降压转换器的主题。其中涉及到了降压、恒压以及电压转换等概念。因此,最合适的文章类型应该是“科技数码文章”。

在科技数码文章中,我们需要突出主题中的科学性、实用性和创新性。同时,文章需要具备客观性和公正性,以帮助读者更好地了解和应用最新的科技和数码技术。根据这些要求,我们可以开始撰写文章的正文。

标题:SL3038:高效稳定的降压恒压解决方案

随着科技的发展,电子设备已经深入到我们的日常生活之中。无论是手机、电脑还是各种智能家居产品,都需要依赖电力来维持运转。而电力供给的稳定性和持续性,往往决定了这些电子设备的性能和使用寿命。今天我们要讨论的是一款降压恒压转换器SL3038,它能够在80V的输入电压下,将电压降至5V,并提供2A的稳定输出。

一、降压恒压的重要性

在许多电子设备中,电压是一个关键因素。不同的电子设备需要不同的电压来正常工作。然而,由于电力供给的不稳定性,单纯的降压转换器可能无法保证输出的电压始终维持在一个稳定的水平。而恒压转换器则可以在不同的输入电压下,输出一个稳定的电压。这对于许多电子设备的稳定运行至关重要。

二、SL3038的特点

SL3038是一款高效的降压恒压转换器,它具有以下几个特点:

1. 宽输入电压范围:SL3038能够接受80V的输入电压范围,使得它能够在各种不同的电源环境下正常工作。
2. 高效率:这款转换器采用了先进的转换技术,使得它在保证输出的同时,也能够保持高效率,从而减少了能源的浪费。
3. 稳定的输出:SL3038能够输出5V的稳定电压,并且能够提供2A的电流,从而满足各种电子设备的需求。
4. 紧凑的设计:SL3038采用了紧凑的设计,使得它能够方便地集成到各种电子设备之中。

三、SL3038的应用

SL3038降压恒压转换器具有广泛的应用领域。它可以用在各种需要稳定电压输出的电子设备中,如手机、平板电脑笔记本电脑、智能家居产品等。在这些设备中,SL3038可以通过降压恒压转换,将输入的电压调整到设备所需要的稳定电压,从而保证设备的正常运行。

四、结论

降压恒压转换器SL3038是一款高效的电子元件,它的宽输入电压范围、高效率、稳定输出和紧凑设计使得它在各种电子设备中都能够发挥出良好的性能。无论是手机、平板电脑、还是智能家居产品,SL3038都能够提供可靠的降压恒压转换解决方案,使得设备的性能得到最大的发挥。

在未来,随着科技的不断发展,我们期待更多的创新和优化,以提供更高效、更稳定、更环保的降压恒压转换器解决方案,以满足不断发展的电子设备领域的需求。

概述:

SL3038 是一款支持宽电压输入的开关降压型DC-DC 控制器,最高输入电压可超过150V。SL 3038 具有低待机功耗、高效率、低纹波、优异的母线电压调整率和负载调整率等特性。支持大电流输出,输出电流可高达5A 以上。

SL3038 同时支持输出恒压和输出恒流功能。通过设置CS 电阻可设置输出恒流值。通过设置FB1、FB2 引脚分压电阻可设置输出恒压值。

SL3038 采用固定频率的PWM控制方式,典型开关频率为140KHz。轻载时会自动降低开关频率以获得高的转换效率。

SL3038 内部集成软启动以及过温保护电路,输出短路保护,限流保护等功能,提高系统可靠性。

SL3038 采用SOP8 封装

特点:

宽输入电压范围:8V~150V

输出电压从4.2V 到30V 可调

支持输出恒压恒流

支持输出12V/5A,5V/5A

高效率:可高达96%

工作频率:140KHz

低待机功耗

内置过温保护

内置软启动

内置输出短路保护

应用:

电动车控制器电动车防盗器、电动车定位器

POE分离器、平衡车电源供电、电动车中控

原理图

 

 

 

李生:13760325070,QQ:2355368872

相关推荐