扫码加入

  • 方案介绍
  • 相关推荐
申请入驻 产业图谱

SL3038 宽电压150V降12V/5A 转5V/5A 降压恒压IC电源芯片

02/13 15:29
1403
加入交流群
扫码加入
获取工程师必备礼包
参与热点资讯讨论

概述:

SL3038 是一款支持宽电压输入的开关降压型DC-DC 控制器,最高输入电压可超过150V。SL 3038 具有低待机功耗、高效率、低纹波、优异的母线电压调整率和负载调整率等特性。支持大电流输出,输出电流可高达5A 以上。

SL3038 同时支持输出恒压和输出恒流功能。通过设置CS 电阻可设置输出恒流值。通过设置FB1、FB2 引脚分压电阻可设置输出恒压值。

SL3038 采用固定频率的PWM控制方式,典型开关频率为140KHz。轻载时会自动降低开关频率以获得高的转换效率。

SL3038 内部集成软启动以及过温保护电路,输出短路保护,限流保护等功能,提高系统可靠性。

SL3038 采用SOP8 封装

特点:

宽输入电压范围:8V~150V

输出电压从4.2V 到30V 可调

支持输出恒压恒流

支持输出12V/5A,5V/5A

高效率:可高达96%

工作频率:140KHz

低待机功耗

内置过温保护

内置软启动

内置输出短路保护

应用:

电动车控制器电动车防盗器、电动车定位器

POE分离器、平衡车电源供电、电动车中控

 

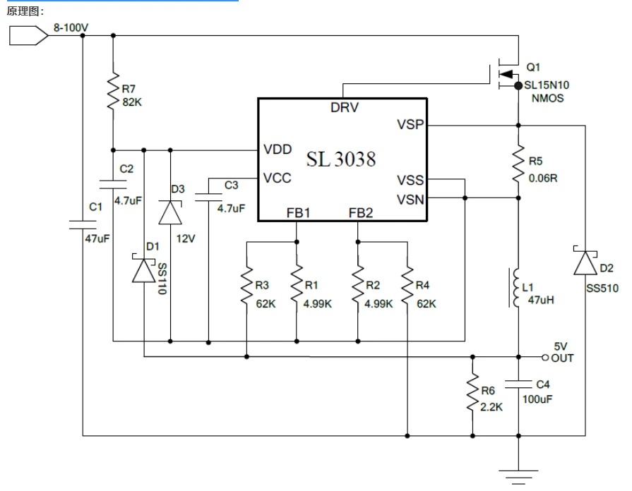
原理图

.

 

李生:13760325070,QQ:2355368872

相关推荐