光伏逆变器的作用是将直流电转换为交流电,在全球光伏装机容量不断攀升的过程中,小功率逆变器已经显得捉襟见肘,力不从心,大功率逆变器(≥100kW以上)则广泛应用于地面电站和工商业屋顶项目。电流检测是光伏逆变器系统重要环节,它通过实时或周期性测量电路中的电流参数,为系统优化、安全防护和可靠性提升提供重要数据支持。本文尝试探讨现代大功率逆变器中电流检测的要求与应用方案。
大功率光伏逆变器简介
光伏逆变器(PV inverter)能够将光伏(PV)太阳能板产生的可变直流电压转换为市电频率交流电(AC)。大功率光伏逆变器一般是指功率在50kW以上的逆变器。主要应用于大型地面集中型光伏电站、工商业光伏系统和光伏储能系统。
大功率逆变器主要有两大类:
集中式逆变器,功率范围500kW-3MW,适用于大型地面电站,输出功率大、运维简单;
组串式逆变器,功率范围在20kW-350kW,有的甚至可达400kW以上,组串式逆变器灵活性高,适应于复杂的地形。
现在,400kW+组串式逆变器成为主流,部分产品支持2000V系统,2025年最新技术已经推出465kW组串式逆变器产品,支持1600V直流系统,可集成AI技术实现MPPT优化、主动故障预测与健康管理。
未来大功率逆变器将采用SiC器件提升效率以满足更高的功率要求,并提供构网型技术,增强电网稳定性,提供调频、调压等辅助服务,以及结合AI算法实现更精准的故障预测和系统优化。
大功率光伏逆变器电流检测的要求
大功率逆变器的电流检测要求主要围绕精度、响应速度、安全性、环境适应性和通信集成等方面,以确保系统的高效、安全和可靠运行。基于《光伏发电并网逆变器技术要求》GB/T 37408-2019、IEC 62109等标准,常见如下表格:
| 要求类别 | 具体要求 |
| 精度 | ≥±1%(标准),≤±0.5%(高端) |
| 响应时间 | ≤10ms(标准),≤5μs(高端) |
| 量程 | ≥1.2倍额定电流,支持2倍过载 |
| 温度范围 | −40°C至+85°C(户外),温漂≤50ppm/K |
| 绝缘 | ≥3kV AC,绝缘电阻≥200GΩ |
| EMC | 通过GB/T 17626,抗16kHz开关噪声 |
| 输出接口 | 0–5V模拟电压,或经ADC转换后的Modbus/RS485 |
| 安全标准 | IEC 62109-1,IEC 60664-1 |
| 认证 | CQC、TÜV、UL |
光伏逆变器电流检测方案对比
目前市场上主要有以下几种电流检测技术,各有优缺点:
| 方案 | 精度 | 隔离性 | 适用电流类型 | 温漂 | 成本 |
| 分流电阻 | 中 | 无 | 直流/交流 | 高 | 低 |
| 电流互感器 | 中 | 有 | 交流 | 中 | 中 |
| 开环霍尔 | 低 | 有 | 直流/交流 | 高 | 中 |
| 闭环霍尔 | 高 | 有 | 直流/交流 | 低 | 高 |
光伏业主可根据自身光伏系统需求选择合适的方案,像芯森电子的CS1V PB00系列电流传感器适用于对精度、隔离、稳定性要求高的大功率光伏逆变器。
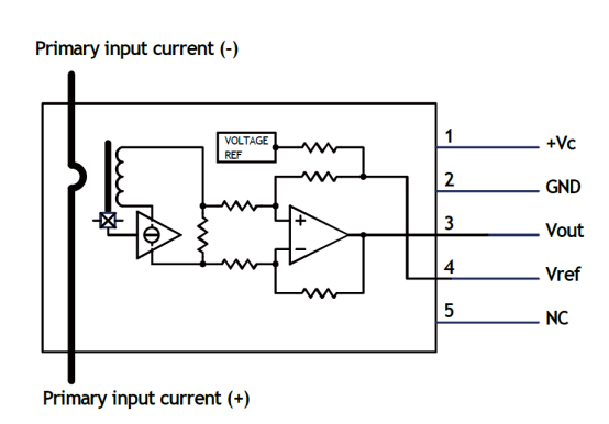
CS1V霍尔闭环电流传感器简介
CS1V PB00系列是芯森电子自主研发的基于霍尔原理的闭环(补偿)电流传感器,额定量程从80A至200A,最大测量电流范围从270A至450A,可用于测量直流、交流和脉冲电流等,可应用于交流变频调速,伺服电机、不间断电源 (UPS)、电池管理、开关电源 (SMPS)、电焊机电源、逆变器等领域。
CS1V BP00在光伏逆变器中精度与稳定性表现
典型精度:≤1% @25℃,≤1.4% @85℃
低温漂:增益温漂≤75 ppm/K,失调温漂≤0.002 A/K
高线性度:非线性误差≤0.15%
宽带宽:200kHz(±3dB)
绝缘与安全性能
隔离耐压:3kV AC / 8kV 脉冲
材料等级:UL94-V0,CTI=600
适用场景与案例
1. 大型地面光伏电站
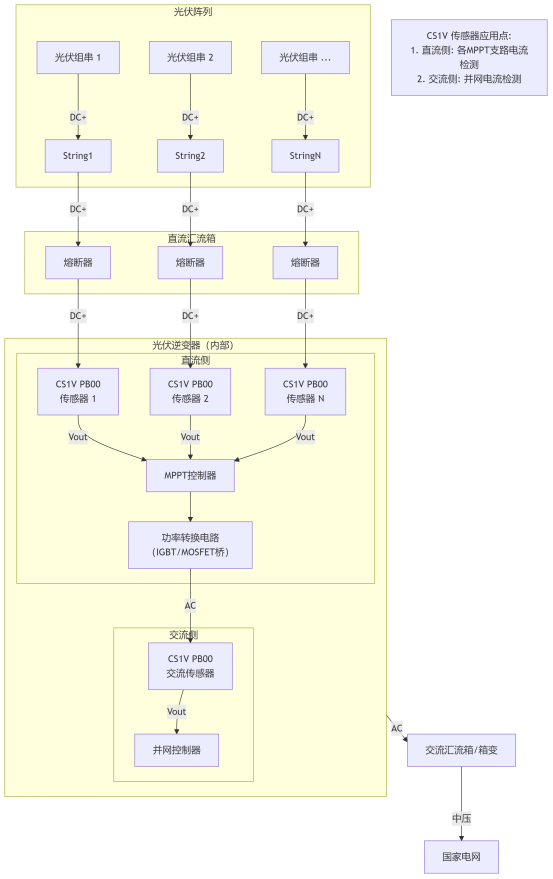
在大型地面光伏电站的集中式或者串组式逆变器中,电流传感器主要应用在以下几个关键位置:
连接在光伏组串(String)与逆变器MPPT输入端之间: 大型逆变器通常有多个MPPT通道,每个MPPT会连接若干串光伏组件。在每个MPPT的输入端,都会安装直流电流传感器。主要作用是提供实时直流电流值,与直流电压值结合,使逆变器能够快速准确地找到并锁定最大功率点,最大化从光伏阵列汲取的电能。这是提升发电量的关键技术,CS1V 150 PB00 (150A) 或 CS1V 200 PB00 (200A) 非常适合主流大功率组串的电流水平。同时电流传感器精确测量每路组串的输入电流,及时发现组串故障、阴影遮挡、接线老化等问题。
安装在逆变器交流输出端: 在逆变器输出到电网的线路上,必须安装交流电流传感器(通常是三个,对应三相电),其核心作用是实时监测输出到电网的电流波形、幅值和相位。逆变器根据这个反馈信号,通过IGBT的开关控制,确保输出电流与电网电压同频同相(单位功率因数运行),且谐波含量符合国家标准(如THDi < 3%)。这是满足电网接入要求的关键。 CS1V宽带宽达200kHz和快速响应时间<3μs能精准反馈电流波形,确保逆变器产生与电网电压同相位的正弦波电流,并实现过流快速保护。
下图是CS1V在大型地面光伏电站中的应用框架图:
2. 工商业分布式光伏
现代工商业分布式光伏项目也越来越多采用大功率串组式逆变器,其电流传感器的应用方式与上面的大型地面光伏电子差不多,这里就不再赘述。下图是CS1V在工商业分布式光伏中应用框架图:
产品尺寸:
安装方式
CS1V采用小体积焊接封装形式,适合集成在有限空间内的 PCB 板卡上,PCB安装布局参考如下:
典型应用电路图:
常见问题及解决方案
测量偏差大:
检查母排是否充满传感器孔径
验证电源电压稳定性(75-5.25V)
输出噪声大:
检查输出滤波电路
验证接地质量
温度漂明显:
检查散热条件
启用温度补偿算法
结论
随着光伏技术的不断发展,PCB安装型的传感器在提升系统功率密度和可靠性方面发挥着重要的作用。通过合理的应用设计和系统集成,CS1V PB00系列能够为光伏逆变器提供精确、可靠的电流检测,助力光伏系统实现较高的转换效率和较长的使用寿命。
1162
