扫码加入

  • 正文
  • 相关推荐
申请入驻 产业图谱

MDD辰达半导体|大电流高反压的电源解决方案

9小时前
49
加入交流群
扫码加入
获取工程师必备礼包
参与热点资讯讨论

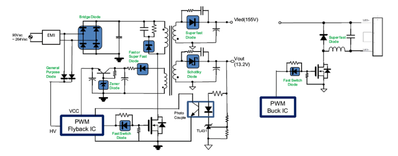
整流桥广泛应用于各类电源产品,作为前端输入整流,普遍应用于通信、电脑及周边、照明、家电、清洁新能源等行业。随着终端产品电源功率瓦数不断增加,现有贴片整流桥并不能满足客户需求,客户需求更大电流规格的产品,为此MDD收集大量客户需求,开发客户所需求的GB/D3K系列等封装产品覆盖,满足在PC电源服务器电源等终端应用,实现更大电流系列产品覆盖。

MDD大电流整流桥GB/D3K系列特点:

1. 电流档最大扩充至50A;
2.具有较大的通流能力;Max~50A,较强的浪涌能力:Max~400A,较高的反向电压1000V,较低的正向电压降:1.0-1.1V;
3. 内部封装Photo Glass工艺芯片,三层钝化保护,稳定的高温特性以及信赖性能力;
4. 产品内部框架结构设计优化,提升通流能力,浪涌能力以及散热性能;

由于其高效和稳定的性能,该系列常用于电源系统、服务器电源、逆变器汽车电子设备、家用电器等众多设备中。

应用领域:

开关电源电路应用:

光伏逆变应用:

相关推荐