• 正文
  • 相关推荐
申请入驻 产业图谱

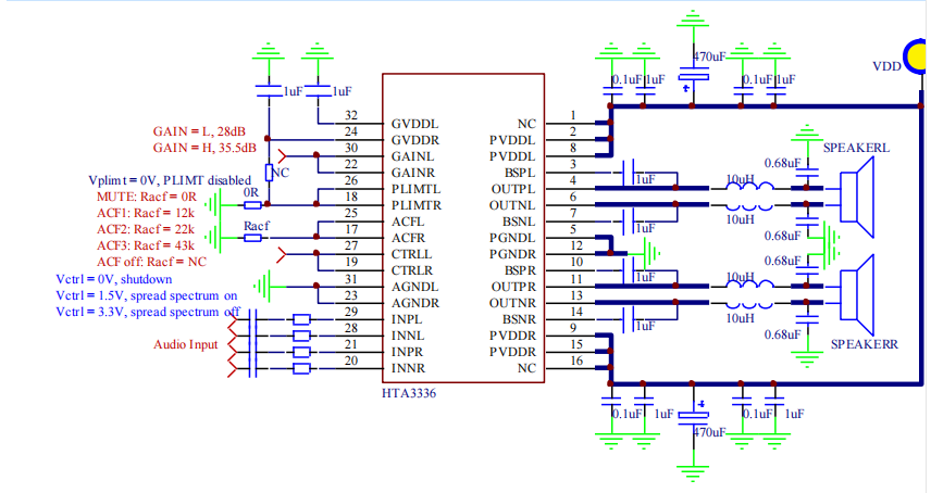
HTA3336 2×120W D类大功率音频功放芯片

04/18 11:28
381
加入交流群
扫码加入
获取工程师必备礼包
参与热点资讯讨论

在条形音箱、无线智能音箱、拉杆音箱等消费音频设备向大功率、高保真、多功能升级的趋势下,对音频功放芯片的功率输出、音质表现、适配性和稳定性提出了极致要求。禾润电子推出的 HTA3336 双声道 D 类音频功放芯片,以2×120W 超大功率、4V-30V 超宽压、智能防破音、高集成高稳定为核心优势,完美契合条形音箱、无线智能音箱、拉杆音箱、LCD 电视 / 监视器等产品的设计需求,成为中高端消费音频设备的功率放大核心优选方案。

2×120W 大功率输出,打造沉浸式震撼声场

大功率是中高端音频设备的核心竞争力,尤其是拉杆音箱、无线智能音箱等主打户外、客厅场景的产品,需要足够的功率支撑洪亮清晰的音效和宽广的声场覆盖。HTA3336 在 30V 供电、4Ω 负载、THD+N=10% 的条件下,可实现2×120W 双声道连续大功率输出,即使在 THD+N=1% 的高保真要求下,单声道也能输出 98W 功率,轻松驱动大尺寸扬声器,无论是拉杆音箱的户外广场舞场景,还是条形音箱搭配电视的家庭影院体验,都能带来震撼的低音效果和清晰的中高音表现,实现声音的全频段无衰减还原。

同时,芯片拥有超高转换效率,24V 供电、4Ω 负载下效率达 92%,32V 供电、8Ω 负载下更是高达 94%,在大功率输出时有效减少电能损耗,兼顾震撼音效与节能需求,适配拉杆音箱、便携式音箱的电池供电场景,延长户外使用时间。

4V-30V 超宽压单电源,适配多设备供电体系

条形音箱、无线智能音箱、拉杆音箱等产品的供电形式多样,从电视 USB 的低电压供电,到拉杆音箱的锂电池组高压供电,对功放芯片的电压适配性要求严苛。HTA3336 采用4V-30V 超宽电压单电源供电设计,无需额外的电压转换电路,可直接兼容各类音频设备的供电体系:低电压下满足条形音箱、电视的轻量音频需求,高电压下支撑拉杆音箱、大功率无线音箱的户外大功率播放,大幅简化硬件设计,减少 PCB 板布局面积,降低产品研发和生产难度。

芯片的静态电流优化同样出色,24V 供电、带 LC 滤波和负载的情况下,静态电流仅 40mA,静音模式下更是低至 8mA,关断模式下功耗仅 400μA,在设备待机或低音量播放时大幅降低电能消耗,兼顾设备的长续航与低发热。

智能 ACF 防破音 + PLIMT 功率限幅,解锁无瑕疵高保真聆听

破音、削顶失真是大功率音频设备的常见痛点,尤其是拉杆音箱户外大音量播放、无线音箱突发大动态音频时,易出现音质失真,甚至损坏扬声器。HTA3336 内置智能 ACF 防破音功能,可实时检测输入信号幅度,当信号过大或电源电压下降导致输出削顶时,自动调整系统增益,最大衰减 18dB,实现无削顶失真的最大功率输出,既保证了大音量下的音质纯净,又有效保护扬声器免受过载损坏。

芯片还配备PLIMT 功率限幅功能,可通过电阻分压精准设置输出电压限幅值,将输出钳位在供电轨以下,避免因电压过高导致的音质失真,适配不同产品的音频调校需求,无论是专业的音频发烧友调校,还是普通消费者的日常使用,都能实现定制化的音质表现。此外,芯片的总谐波失真 + 噪声(THD+N)低至 0.2%,搭配 - 75dB 的高电源抑制比,有效抑制电源纹波和外部干扰,让音频细节更清晰,还原原声级的聆听体验。

扩频抗干扰 + 免电感滤波,降本增效适配紧凑设计

音频设备内部元器件密集,电磁干扰(EMI)是影响音质的重要因素,而传统大功率功放的电感滤波方案又会增加产品体积和成本。HTA3336 内置扩频功能,通过优化振荡器频率的频谱分布,大幅降低电磁干扰,仅需搭配价格低廉、体积小巧的铁氧体磁珠 + 小电容即可满足 EMC 要求,无需复杂的电感滤波电路,实现免电感滤波设计,既降低了 BOM 成本,又为产品的紧凑化、轻量化设计释放更多空间,完美契合条形音箱、无线智能音箱的纤薄机身设计需求。

同时,芯片支持模拟差分 / 单端双输入模式,可灵活适配不同的音频前端电路,无论是专业的差分音频输入,还是普通的单端输入,都能实现稳定的信号接收,大幅提升产品的电路设计灵活性,适配条形音箱、电视、智能音箱等不同产品的音频输入需求。

全维度防护 + 高集成设计,保障设备全场景稳定运行

拉杆音箱、户外便携音箱常面临户外高温、意外短路、电压波动等复杂使用环境,对芯片的可靠性和防护能力要求极高。HTA3336 内置过流、过热、欠压、短路四重防护功能,且均支持自动恢复:输出端短路时,芯片立即进入高阻态保护;芯片温度达到 150℃时,启动过热保护;电源电压低于 2.7V 时,触发欠压保护,异常情况消除后自动恢复工作,全方位保障芯片和设备的安全,适配户外、室内等全场景使用需求。

芯片采用ETSSOP32 无铅无卤封装,配备顶部散热 PAD,需外接散热器实现高效散热,即使在 2×120W 大功率持续输出时,也能有效控制芯片温度,避免因过热导致的性能衰减;工作温度覆盖 - 40℃~85℃,无论是北方低温户外,还是南方高温环境,都能稳定运行,大幅提升产品的耐用性和可靠性。

多场景全适配,成为消费音频设备的功率核心

从条形音箱的家庭影院沉浸式体验,到无线智能音箱的客厅高保真播放,从拉杆音箱的户外大功率广场舞,到LCD 电视 / 监视器的伴音放大,HTA3336 凭借 2×120W 大功率、超宽压、智能防破音、抗干扰、高稳定的综合优势,实现消费音频设备的全场景适配。

芯片不仅性能出众,还具备高性价比和量产优势:编带卷装的供货形式,最小起订量 2000pcs,满足厂商的规模化生产需求;高集成度设计减少外围元器件,大幅降低 BOM 成本和研发难度,助力厂商快速推出高竞争力的音频产品。

作为一款专为中高端消费音频设备打造的大功率 D 类音频功放芯片,HTA3336 以硬核的功率性能、智能的音质优化、灵活的适配性和稳定的可靠性,成为条形音箱、无线智能音箱、拉杆音箱等产品的核心音频解决方案。在消费音频设备向大功率、高保真、智能化发展的浪潮中,HTA3336 将为厂商打造更具市场竞争力的产品提供硬核支撑,解锁消费音频的更多震撼体验。

佰泰盛世网站 https://www.baitaishengshi.com/     联系方式:13641438279

相关推荐