• 正文
  • 相关推荐
申请入驻 产业图谱

矽力杰 Silergy SA24403 同步降压转换器 佰祥电子

04/21 16:54
151
加入交流群
扫码加入
获取工程师必备礼包
参与热点资讯讨论

导语:

在工业自动化控制、智能安防、车载后装设备以及大功率通信基站电源设计中,工程师们面临着令人窒息的“双高”压迫感:不仅要承受高达24V甚至36V前端总线的剧烈电压跳变,还要在极其受限的密闭空间内,持续稳定地输出3.5A的超大电流。传统降压方案在应对这种“大压差+大电流”工况时,往往会因为热失控而导致系统全面崩溃。作为决定工业与通信设备底层供电链路稳定运作的心脏,宽压同步降压转换器热阻与内管效率成为了破局关键。作为矽力杰一级代理商及华南地区最大的矽力杰代理商,佰祥电子本期将继续沿用破局视角的行文结构,带您直击这款专为宽压大负载淬炼的供电引擎——SA24403。

一、极限突围:宽压降压与3.5A强驱的五大硬核表现

SA24403支持4.2V至40V的超宽工业级输入范围,能够源源不断地提供高达3.5A的满血输出电流。这颗强悍的降压引擎不仅内建了超低阻抗的功率管,更赋予了工程师300kHz至2.2MHz的可调高频运作自由。我们将这台宽压大功率引擎的破局战斗力浓缩为以下五大亮点:

亮点1:40V工业级超宽耐压,踏平总线波动鸿沟

(1)横跨4.2V至40V的极宽输入电压范围(4.2-40V Input Voltage Range),完美接管标准的12V、24V工业总线及各类多串电池组,无惧电网剧烈波动。

(2)内部提供0.6V的极高精度基准电压源,并且在-40℃至125℃的极限宽温工况下,精度依然死死控制在±2%以内,确保全温域下的逻辑电平绝对精准。

(3)在面对前端适配器热插拔或大型感性负载启停带来的几十伏高压浪涌时,能为后级敏感的数字核心构筑起坚不可摧的底层防火墙。

图1:SA24403在40V超宽输入工况下的卓越转换效率曲线

亮点2:3.5A持续狂暴输出,极低内阻横扫发热焦虑

(1)内置经过深度优化的上下管MOSFET阵列,上管导通电阻仅为115mΩ,下管导通电阻更是低至80mΩ,在3.5A大压差降压时将核心热损耗压制到物理底线。

(2)具备极其强悍的3.5A持续负载输出能力(3.5A Output Current Capability),轻松应对高算力工控SoC或大功率通信射频模块并发时的巨大瞬间吸抽电流。

(3)采用极其高效的峰值电流控制架构(Peak current control scheme),天生具备对剧烈输入电压扰动及输出重载阶跃的极速动态响应能力。

图2:突发3.5A大负载阶跃下的极速瞬态响应波形

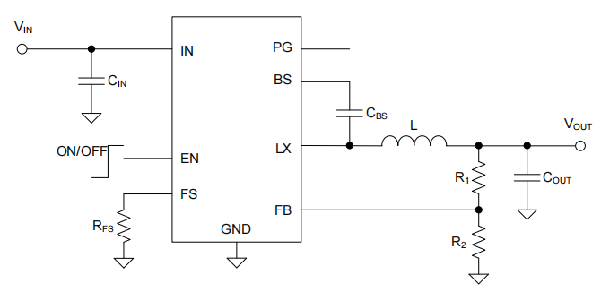
亮点3:300kHz-2.2MHz宽频可调,精准掌控EMI与布板体积

(1)突破性地支持开关频率外部无级可调(Adjustable Switching Frequency Range: 300kHz to 2.2MHz),工程师仅需改变一颗外部电阻,即可自由定义系统的工作节拍。

(2)在PCB空间极其受限的场景下,可将频率推高至2.2MHz极限运作,以最大幅度压缩外部储能电感滤波电容的物理体积。

(3)面对严苛的工业级电磁兼容(EMC/EMI)测试时,工程师可通过灵活降频或避开系统敏感频段,赋予电源底层架构极高的抗扰自由度。

图3:SA24403支持频率可调的极简同步降压典型电路

亮点4:内部硬核补偿与1ms极速软启动,稳如磐石

(1)内部预设全套系统级环路补偿网络(Internal Compensation),大幅简化了在巨大压差跨度下的外部环路设计,让高压大电流系统的研发调试周期成倍缩短。

(2)内部强制锁定1ms的精准软启动时间(Internal 1ms Soft-start),在设备开机瞬间让大电流平滑爬升,彻底消除可能拉跨前端总线的致命浪涌电流(Inrush Current)。

(3)具备优秀的超低静态电流休眠特性(Ultra low quiescent operating),在轻载工况下依然能保持卓越的能效转换比,大幅减少多余的发热耗散。

亮点5:逐周期限流与SO8E高散热封装,构筑底层防御

(1)采用微秒级响应的逐周期电流限制策略(Cycle-by-cycle Peak Current Limitation),时刻紧盯电流异动,死死掐住电感进入磁饱和失控的致命命门。

(2)内建极其可靠的短路保护机制(Short Circuit Protection)与带自动恢复功能的热关断(Thermal Shutdown and Auto Recovery),全天候守护3.5A大电流运作安全。

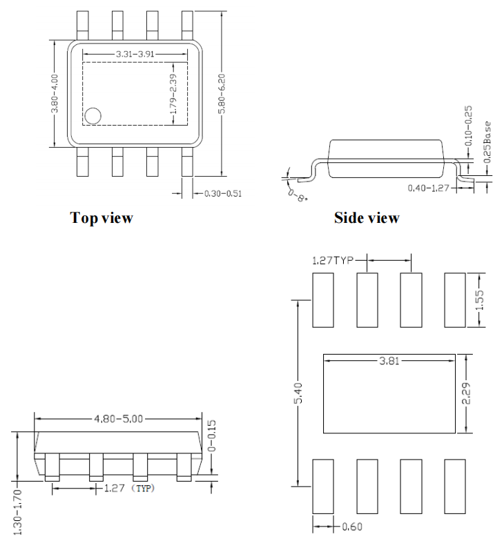
(3)采用技术极其成熟且高散热密度的SO8E贴片封装,底部自带大面积散热焊盘,将大压差降压产生的废热极速导出,成倍提升整机生命周期。

图4:SA24403高导热SO8E微型封装尺寸图

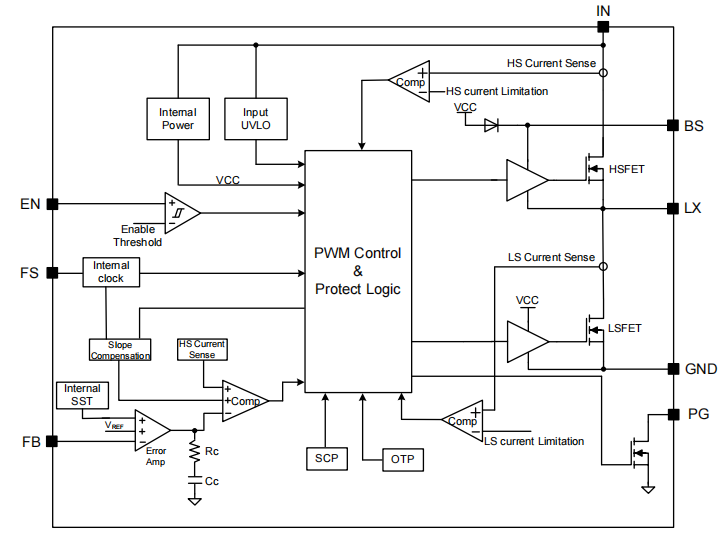
二、原生底座:专为高压大负载雕琢的降压架构

能够从容支撑上述“40V超宽耐压”与“3.5A强悍驱动”极限双重挑战的,是SA24403极度内卷的底层引擎。它绝不仅仅是一颗普通的DC-DC转换器,而是立足于严苛工业空间大电流需求的一体化原生架构设计。

芯片在内部高密度集成了:

(1)极低导通阻抗的上管与下管同步功率MOSFET阵列。

(2)支持极宽频率调节的高频控制逻辑中枢与高精度误差放大器

(3)包含短路保护、逐周期限流、内部补偿网络以及热关断在内的全套安全自愈系统。

图5:SA24403内部原生高集成度逻辑控制架构框图

三、生态赋能:宽压大功率首选与核心代理护航

总体而言,SA24403绝非一款普通的“高压降压芯片”,而是矽力杰针对工业级空间受限与高压重载场景,在40V超高耐受、3.5A充沛动力、300kHz-2.2MHz极速可调频率、内置极简补偿、全维防护逻辑五大核心需求上做出的精准工程取舍,淋漓尽致地展现了矽力杰在高端大功率电源管理芯片领域的统治力。

在实际应用中,该芯片尤其适用于工业控制主板、大型安防监控系统、大功率车载后装电子、网络通信基站以及各类对前端耐压与输出功率要求极其苛刻的智能终端设备中。

作为矽力杰一级代理商及华南地区最大的矽力杰代理商,佰祥电子不仅仅为您提供原装正品的SA24403全系列芯片现货供应。我们更依托资深的FAE技术团队,持续为您提供从器件选型评估、可调高频电感匹配、高热效PCB Layout设计评审到系统级Debug的全方位支持,为您的大功率底层硬件在极其严苛的工况中保驾护航!

相关推荐