扫码加入

  • 方案介绍
  • 相关推荐
申请入驻 产业图谱

无线视频监控系统设计

02/11 16:01
767
加入交流群
扫码加入
获取工程师必备礼包
参与热点资讯讨论
文末下载完整资料

1 引言
无线视频监控系统是安全防范系统的组成部分,它是一种防范能力较强的综合系统。无线视频监控以其直观、方便、信息内容丰富而广泛应用于许多场合。近年来,随着计算机、网络以及图像处理、传输技术的飞速发展,视频监控制技术也有长远的发展。
在国内外市场上,主要推出的是数字控制的模拟视频监控和数字视频监控两类产品。前者技术发展已经非常成熟、性能稳定,并在实际工程应用中得到广泛应用,特别是在大、中型视频监控工程中的应用尤为广泛;后者是新近崛起的以计算机技术及图像视频压缩为核心的新型视频监控系统,该系统解决了模拟系统部分弊端而迅速崛起,但仍需进一步完善和发展。目前,视频监控系统正处在数控模拟系统[1]与数字系统混合应用并将逐渐向数字系统过渡的阶段。
数字信号控制的模拟视频监控系统分为基于微处理器的视频切换控制加PC机的多媒体管理和基于PC机实现对矩阵主机的切换控制及对系统的多媒体管理两种类型。
80年代是微处理器的年代,视频监控系统利用微处理器固件发展的矩阵切换器,将原来分散的全硬件视频监控系统微型集中化,如将视频切换、对前端的控制等功能集合一起,一机处理,是技术上的一个突破。
自备微处理器的矩阵主机可通过PC机的图形管理软件实现以下功能:
(1)对单一工作站之中的视频监控、出入口控制、内部通讯、报警等进行综合全面控制(注:只能提供一个简单的、可增强系统控制功能的用户界面,但不能代替矩阵主机的安防配置和编程能力);
(2)任意一台工作站可通过网络,控制其它工作站所连接的矩阵主机、报警设备,完成视频切换、云台、镜头控制及报警联动等;
(3)可通过软件实现对众多矩阵主机和报警接口软件模块的控制。
基于PC机的视频监控系统采用软件设计,实现摄像机到监视器的视频矩阵切换,云台和镜头的控制,通过串口连接报警设备的报警信息,并通过程序编程自动完成视频切换、云台控制、报警联动、报警录像等各项控制功能。系统能充分利用PC机的资源,使视频监控系统随电脑技术的发展而不断进步,同时其开放性的结构特性更可使之与其它多种系统如与消防报警系统、出入口管理系统、楼宇自控系统等实现互动集成。
随着微处理器、微机的功能、性能的增强和提高,多媒体技术的应用,系统在功能、性能、可靠性、结构方式等方面都发生了很大的变化,视频监控系统的构成更加方便灵活、与其它技术系统的接口趋于规范,人机交互界面更为友好。但由于视频监控系统中信息流的形态没有变,仍为模拟的视频信号,系统的网络结构主要是一种单功能、单向、集总方式的信息采集网络,介质专用的特点,因此系统尽管已发展到很高的水平,已无太多潜力可挖,其局限性依然存在,要满足更高的要求,数字化是必由之路。
90年代末,随着多媒体技术、视频压缩编码技术、网络通讯技术的发展、数字视频监控系统迅速崛起,现今市场上有两种数字视频监控系统类型,一种是以数字录像设备为核心的视频监控系统,另一种是以嵌入式视频Web服务器为核心的视频监控系统[2]。
视频监控系统的发展方向前端一体化、视频数字化、监控网络化、系统集成化是视频监控系统公认的发展方向,而数字化是网络化的前提,网络化又是系统集成化的基础,所以,视频监控发展的最大两个特点就是数字化和网络化。被广泛运用于商业领域、金融领域、教育领域、高危领域、个人领域等。
许多书籍都对无线电系统有一定的介绍,但是没有相关的书本详细的介绍无线视频监控这一部分的内容。
基于无线视频监控系统发展迅速更新、升级及应用广泛等这些特点,本毕业设计主要对模拟信号数字化控制,使其推向数字化的应用领域来进行研究。运用C8051F310单片机控制进行数据信息无线传送,通过高频调制电路射频图像信息进行无线传送。电路主要采用射频无线发射、射频无线接收、数字无线发射、数字无线接收等模块完成电路的设计。
本设计中运用了nRF905收发模块,此模块提供了SPI 接口方便与C8051F310单片机的SPI 口连接。nRF905 单片无线收发器工作在433MHZ,通过SPI 接口进行编程配置,从而工作在消耗很低的电流状态。C8051F310单片机的增强型串行外设接口[3]SPI0提供访问一个全双工同步串行总线。SPI0可以作为主器件或从器件工作,使用4线主方式。通过C8051F310单片机SPI串口进行编程控制视频头的转向,同时,通过89S52单片机控制液晶显示电路;再运用射频发射与射频接收电路,将图像信息显示在电视机上,达到对周围事件进行实时监控。经过对无线视频监控系统的设计,让我们更好的熟悉C8051F310单片机和89S52 两款单片机,而且对C8051F310这款在校园里运用还不是很多的单片机有很好的掌握。在使用89S52单片机控制液晶显示电路时,可以对以往学习过的51系列单片机进行巩固;对HY-12864液晶显示电路的硬件和软件有一个充分的认识。
本设计内容丰富、信息量大、涵盖技术领域宽广、资料齐全、实用性强,为了便于理解和应用,论文中详细介绍了设计方面的所有要点,并且附带了电路原理图和所有的相关程序。可以对无线控制方面的得到了解,同时,对两款单片机的实际应用能够更好的掌握。参考硬件电路及源程序进行调试,对系统的设计方法有一个明确的概括。将毕业设计实物更好的运用于实际中,与生活紧密的联系起来。毕业设计——无线视频监控系统是大学生运用自己所学的专业和理论知识联系实际的一个很好的课题。

2 方案论证
无线视频监控系统运用广泛,使用的环境各不相同, 而且无线视频监控系统的种类比较多,根据具体的情况可以选用不同的设计方案。可以减小开发难度,缩短开发周期,降低成本,更快地将产品推向市场。本设计要求通过单片机控制,对摄像头进行无线实时控制,达到不同角度的监控功能。
2.1 方案1——采用A/D和D/A转换的数字无线视频监控系统
摄像头将所采集到的图像信号经过内部的转换电路转换成视频信号传给高速A/D,高速A/D负责把摄像头输出的模拟电压信号转换成对应的8位数据量[4]。C8051F310单片机控制高速A/D的采集开始与结束,将转换后的8位数据量传给单片机。单片机是整个系统的中心环节,它将从A/D取得的数据信号经过处理后送给无线发射模块进行调制发送。键盘对无线发送模块进行发射控制。详见图2-1 A/D转换无线发射框图。

在这里插入图片描述

无线接收模块把接收到的信号进行解调,再把解调后的8位数据量传给C8051F310单片机。单片机通过指令控制高速无线接收模块的开始与结束。将所得到的数据量经过运算处理后送给高速D/A,其将数据量转换成对应的模拟量,然后送给显示设备。从而达到了监控的功能。详见图2-2 D/A转换无线接收框图。

在这里插入图片描述

此方案处理速度快,功能和可靠性强,视频中分辨率高,可以控制距离远,达到很好的效果,使用范围广。但是,电路通过信息采集、数据处理、传输、系统控制等部分组成,硬件电路结构复杂,需要使用高速的单片机和高速A/D与D/A转换芯片,电路实现和调试都相当困难。各芯片成本高,适用于专业场合,不便于毕业设计。

2.2 方案2——数字和模拟结合的无线视频监控系统
此方案采用射频无线发射、射频无线接收、数字无线发射、数字无线接收四部分组成。C8051F310单片机从键盘取得的数据信号经过处理后送给无线发射模块进行调制发送。键盘经过C8051F310单片机可以对无线发射模块nRF905进行控制。AT89S52单片机通过键盘在液晶上显示对应的控制信息。视频显示设备将接收到的射频信号解调成视频信号并显示,从而达到了监控的功能。详见图2-3框图。

在这里插入图片描述

摄像头采集图像信号[5],通过内部转换电路转换成视频信号输出到调制电路。调制电路的设计:电容三点式振荡电路产生56MHz正弦信号和AV信号调制,得出射频信号,送入到射频放大器UPC1651放大后发送出去。nRF905无线接收模块把接收到的信号进行解调,把解调后的数据信息传给C8051F310单片机,单片机通过指令控制摄像头电机的转向。详见图2-4框图。

在这里插入图片描述

 

3 系统概述
本设计主要完成的任务是将摄像头将所采集到的图像信号经过其内部的转换电路转换成视频信号,送入射频调制发射电路(即通过调制电路把摄像头输出的模拟电压信号和本振信号调制出射频信号,经放大后发送)。
射频接收器将射频调制发射电路发射过来的射频信号还原成图像并进行显示,从而实现了监控的功能。
发射端的C8051F310单片机通过键盘对数字无线发射模块的开始与结束控制。C8051F310单片机把控制字和所要传送的数据信息分别写入nRF905发射模块进行调制发送。同时,AT89S52单片机通过键盘在液晶上显示对应的控制信息。
在数字无线接收端,首先,接收端的C8051F310单片机把控制字写入nRF905数字无线接收模块,然后其将接收到的信号进行解调,把解调后的数据信息传给C8051F310单片机,单片机通过指令控制电机转向。
本设计主要组成部分具体如图3-1所示系统框图。

在这里插入图片描述

4 单元电路设计
按照系统设计功能的要求,确定设计系统硬件电路由射频发射、射频接收、数字无线发射、数字无线接收和电源电路五大模块组成。各电路模块的设计如下。

4.1 射频发射电路
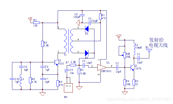
射频发射电路通过电容三点式产生56MHz的频率[6],而图像信号经过摄像头采集,通过摄像头的内部电路转换为模拟电压信号,从JP1端送入,通过二极管调制电路,调制电路负责把摄像头输出的模拟电压信号和本振信号混出射频信号,射频信号经过uPC1651集成运算放大器和共发射级电路放大后发送。其中uPC1651是电视天线放大器专用集成电路,是一块超高频、宽频带(频率带宽为1200MHz)、低噪声,功率增益大(19dB,f=500MHz)的高频线放大电路。如图4-1所示射频发射电路。

在这里插入图片描述

4.2 射频接收
射频接收部分主要是电视机的接收,通过电视台的VHL波段[7]进行摄像头采集的56MHz的AV信号在电视机显示器上显示。
4.3 数字无线发射电路
由于单片机具有体积小、结构简单、易于掌握、可靠性高、价格低廉、功耗低、控制功能强及应用灵活等优点,本设计中的数字无线发射和数字无线接收主要是通过C8051F310单片机的串行外设接口总线SPI(Serial Peripheral Interface)和nRF905发射与接收模块的SPI总线进行电路的控制,52系列(AT89S52)单片机主要负责HY-12864液晶显示电路的控制。硬件电路见附录A。
4.3.1 C8051F310单片机介绍
无线发射和接收电路运用C8051F310单片机的SPI串行外设接口进行电路的控制。在此主要介绍C8051F310单片机的内部性能[8]和SPI总线的特性。
一、C8051F310内部性能
1.模拟外设
·10位ADC
转换速率可达200ksps
可多达21个外部单端或差分输入
VREF可在外部引脚VDD中选择
内置温度传感器(±3°C)
·两个模拟比较器
可编程回差电压和响应时间
可配置为中断或复位源(比较器0)
2.在片调试
· 片内调试电路提供全速、非侵入式的在系统调试(不需仿真器)支持断点、单步、观察/修改存储器寄存器
· 比使用仿真芯片、目标仿真头和仿真插座的仿真系统有更优越的性能
3.供电电压2.7V - 3.6V
· 典型工作电流:5mA@25MHz;11µA@32KHz
· 温度范围:-40°C - +85°C
4.高速8051微控制器内核
· 流水线指令结构;70%的指令的执行时间为一个或两个系统时钟周期
· 速度可达25MIPS(时钟频率为25MHz时)
5.存储器
· 1280字节内部数据RAM(1024+256)
· 16KB FLASH存储器
6.数字外设
· 29个端口I/O;所有口线均耐5V电压
· 硬件增强型UART、SMBus和SPI串口
· 4个通用16位计数器/定时器
· 16位可编程计数器/定时器阵列(PCA),有5个捕捉/比较模块
· 使用PCA或定时器和外部时钟源的实时时钟方式
7.时钟源
· 内部可编程振荡器:24.5MHz,±2%的精度,可支持无晶体UART操作
· 外部振荡器:晶体、RC、C、或外部时钟
8.封装
· 32脚LQFP
二、SPI总线的特性
C8051F310单片机内部具有增强型串行外设接口(SPI0)可提供访问一个全双工同步串行总线的能力。
1.信号说明
(1)主输出、从输入(MOSI)
主出从入(MOSI)信号是主器件的输出和从器件的输入,用于从主器件到从器件的串行数据传输。当被配置为主器件时,MOSI 由移位寄存器的 MSB 驱动。
(2)主输入、从输出(MISO)
主入从出(MISO)信号是从器件的输出和主器件的输入,用于从从器件到主器件的串行数据传输。当SPI被禁止或工作在4线从方式而未被选中时, MISO引脚被置于高阻态。
(3)串行时钟(SCK)
串行时钟(SCK)信号是主器件的输出和从器件的输入,用于同步主器件和从器件之间在MOSI和MISO线上的串行数据传输。当SPI0作为主器件时产生该信号。
(4)从选择(NSS)
从选择(NSS)信号的功能取决于SPI0CN寄存器中NSSMD1和NSSMD0位的设置。有3种可能的方式:3线主方式或从方式、4线从方式或多主方式和4线主方式。本设计用NSSMD[1:0] = 1x为4线主方式, NSS作为输出。NSSMD0的设置值决定NSS引脚的输出电平
2.SPI0主方式操作
只有SPI主器件能启动数据传输。通过将主允许标志MSTEN置1,将SPI0置于主方式。当处于主方式时,向SPI0数据寄存器写入一个字节时是写发送缓冲器。如果SPI移位寄存器为空,发送缓冲器中的数据字节被传送到移位寄存器,数据传输开始。SPI0主器件立即在MOSI线上串行移出数据,同时在SCK上提供串行时钟。在传输结束后SPIF标志被置为逻辑1。如果中断被允许,在SPIF标志置位时将产生一个中断请求。在全双工操作中,当SPI主器件在MOSI线向从器件发送数据时,被寻址的SPI从器件可以同时在MISO线上向主器件发送其移位寄存器中的内容。因此,SPIF标志既作为发送完成标志又作为接收数据准备好标志。
4.SPI0中断源
如果SPI0中断被允许,在下述4个标志位被置1时将产生中断。
(1)在每次字节传输结束,SPI中断标志SPIF被置1。该标志适用于所有SPI方式。
(2)如果在发送缓冲器中的数据尚未被传送到移位寄存器时写SPI0DAT,写冲突标志WCOL被置1。
(3)当SPI0被配置为主器件并且工作于多主方式,而NSS被拉为低电平时,方式错误标志MODF被置1。
(4)当SPI0被配置为从器件并且一次传输结束,而接收缓冲器中还保持着上一次传输的数据未被读取时,接收溢出标志RXOVRN被置1。
5.串行时钟时序
使用SPI0配置寄存器中的时钟控制选择位可以在串行时钟相位和极性的4种组合中选择其一。CKPHA位选择两种时钟相位(锁存数据所用的边沿)中的一种。CKPOL位在高电平有效和低电平有效的时钟之间选择。主器件和从器件必须被配置为使用相同的时钟相位和极性。注意:在改变时钟相位和极性期间应禁止SPI0,两个器件通信时,不论工作在主方式还是从方式,CKPHA必须被置0。
6.SPI特殊功能寄存器
对SPI0的访问和控制是通过系统控制器中的4个特殊功能寄存器实现,具体如下。

二、nRF905收发模块电路
nRF905收发模块一般应该包括基本模块:收发芯片、晶振电路、天线电路和电源供入。如5-3图所示 nRF905收发模块电路。
收发芯片:nRF905收发芯片。
晶振电路:为实现晶体振荡器低功耗和快速启动时间的解决方案,使用低值晶体负载和电容。晶振为16MHz(经过内部倍频电路得到电路所需要433MHz的频率值),电阻是1MΩ,两个电容都是15pF。
天线电路:ANT1和ANT2输出脚给天线提供稳定的RF输出。这两个脚必须有连接到VDD_PA的直流通路,在ANT1和ANT2之间的负载阻抗应该在200~700Ω范围内,通过简单的匹配网络可以获得较低的阻抗50Ω,根据电路中使用433MHz的发射频率计算出LCπ型滤波电路中各个参数值。该电路天线部分使用的是50Ω单端天线。
电源输入:3.3V。如图4-3所示nRF905收发模块。

在这里插入图片描述

 

在这里插入图片描述

 

全套资料免费下载:
关注v-x-公-众-号:【嵌入式基地
后-台-回-复:【毕业设计】 即可获资料
回复【编程】即可获取
包括有:C、C++、C#、JAVA、Python、JavaScript、PHP、数据库、微信小程序、人工智能、嵌入式、Linux、Unix、QT、物联网、算法导论、大数据等资料

在这里插入图片描述

相关推荐