扫码加入

  • 正文
  • 相关推荐
申请入驻 产业图谱

ME4084兼容替代芯片 AH4084H:28V耐压500mA线性单节锂电池充电管理芯片

2025/12/03
1003
加入交流群
扫码加入
获取工程师必备礼包
参与热点资讯讨论

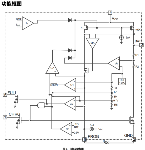
ME4084 是市场主流的单节锂电池线性充电管理芯片,而 AH4084H 作为其高度兼容替代方案,在封装、核心参数、充电逻辑上完全匹配,可直接替换使用,无需修改 PCB 布局,适配各类依赖 ME4084 的便携式锂电设备。

AH4084H 兼容 ME4084 的 SOT23-5(B5)、SOT23-6(B6)封装规格,输入耐压支持 24V 等级,可承受 28V 浪涌电压,与 ME4084 的高压适配特性一致,兼容 5V USB 或 AC 适配器供电。充电电流最大可达 500mA,通过 PROG 引脚外接电阻调节(公式:I_BAT=(V_PROG/R_PROG)×1000,V_PROG=1V),调节逻辑与 ME4084 完全相同,例如 2K 电阻对应 500mA、10K 电阻对应 100mA,无需调整外围电阻配置。

浮充电压默认 4.2V(±1%),与 ME4084 标准浮充电压一致,同时提供 4.25V/4.3V/4.35V 多选项,适配不同锂电池需求;支持短路、涓流、恒流、恒压四段式充电,充电终止电流为恒流电流的 1/10,再充电阈值匹配 ME4084 的设计逻辑,充电过程无缝衔接。

芯片内置 PMOS 管,具备电池防倒灌功能(泄漏电流低至 1μA),集成输入过压(6.25V)、欠压锁定(4.0V)、150℃过温保护,与 ME4084 的保护机制完全兼容;CHRG(充电指示)和 FULL(充满指示)引脚为漏极开路输出,LED 限流电阻选型(推荐 1K 以上)与 ME4084 一致,不用时可直接接地。

一、AH4084的特性

最大输入24V电压,可承受高达28V的浪涌电压

恒流下最大充电电流可达500mA,支持外部电阻实时配置充电电流

兼容5VUSB功率源和AC适配器,并提供热插拔保护

支持4.2V/4.25V/4.3V/4.35V锂电池类型,不带后缀版本为4.2V

预设4.2V士1%充电浮充电压

根据电池温度和输入电压智能调节充电电流

具有电池防倒灌功能,电池端漏电1uA以下

完善的充电状态指示以及电池未连接等异常指示

完善的保护:输入过压,输入欠压,充电电流热调节,芯片热保护,恒流充电软启动

结温范围为-40°C至+125°C

所有端口都具备士3000V(HBM)ESD保护

二、AH4084的应用信息

1、典型应用图

2、引脚排列及定义

3、功能框图

相关推荐