扫码加入

  • 正文
  • 相关推荐
申请入驻 产业图谱

I²C隔离调试那些事

02/16 08:25
2097
加入交流群
扫码加入
获取工程师必备礼包
参与热点资讯讨论

摘要:本文基于荣湃半导体公司iDivider智能分压技术,应用了电容分压的原理,相对于其他隔离技术电路更为简化,功耗更低,速度更快,抗干扰能力增强。I²C隔离调试中一些调试技巧和案例分析,以及其典型电路和应用方法做了详细介绍。

关键词:iDivider智能分压,抗干扰能力,I²C隔离

1.引言

I²C总线是20世纪80年代早期由飞利浦公司开发的一种多主模式,半双工,双向双线制串行总线。该总线适用于短距离多电路板之间的通信。出于对电路系统可靠性和终端设备安全方面的考虑,I²C总线接口的隔离显得尤为重要。

I²C总线接口隔离的难点在于I²C接口的双向性。目前I²C接口隔离大多通过高速光耦及外围器件实现。但是一个完整的I²C接口需要4个光耦,这增加了隔离方案的成本及电路系统复杂性,同时光耦存在功耗高,延时长及温漂等缺点。因此,通过光耦实现I²C接口隔离,并不是一个好的选择。

本文简要介绍了I²C总线物理层的通讯原理,重点讨论了使用荣湃数字隔离器Pai22x系列在实现可靠I²C接口隔离的技术一些注意事项。

2.I²C总线简介

I²C总线只有两根双向信号线。一根是数据线SDA,另一根是时钟线SCL,应用范围很广,详细如图一所示。

图一I²C总线应用案例

I²C总线接口隔离的难点在于I²C接口的双向性。总线采用7位地址空间,但需要有16个保留地址,因此理论上在同一条I²C总线上,最多能有27-16个,即112个通讯节点。但是在实际使用中,通讯节点数还受I²C总线最大容许电容400PF的限制,同时也限制了通讯距离最大只有几米远。

I2C总线规定的4种模式下的通讯速率如表1所示:

通讯模式 标准模式 快速模式 增强快速模式 高速模式
通讯速率 100Kbps 400Kbps 1Mbps 3.4Mbps

表1I²C四种模式下通讯速率

大部分的工程师在用到I²C总线是板内,或走线相对较短,当I²C双向连接的器件一端需要长线或走线出板的时候,在通讯的时候可能会发生丢码或误码的情况。I²C隔离内部原理框图如图二所示,如果I²C的其中一端连接的器件走线较长,建议连接线短的器件做从机,走线长的器件做主机,客户可以按照实际情况做调整来避免这种情况的发生。

图二 I²C内部原理

3.I²C隔离电路设计

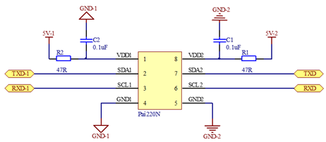
下面着重讨论多主模式下,I²C接口隔离方案:在多主模式下,如果使用传统光耦进行隔离,由于串行数据线SDA和串行时钟线SCL都需要双向通信,因此需要4个光耦。使用荣湃半导体公司推出的Pai220N可实现多主模式下隔离。Pai220N系列是高可靠性的双通道双向I²C数字隔离器,提供符合UL1577的电气隔离耐压3000Vrms,且具有高电磁抗扰度和低辐射的特性,支持I²C接口,SMBus,PMBus等,详细如图三所示。

图三 I²C隔离原理图

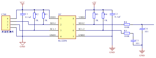
荣湃半导体(上海)有限公司的技术应用工程师程忠诚先生介绍到,数字隔离器相对于光耦而言,外围电路更加简单。需要注意的是除了在VDD1/VDD2对地之间增加100nF-1uF电容,布板时尽量靠近VDD1/VDD2引脚外,为了保证产品的可靠性,防止信号过冲,增加电路的鲁棒性,建议在客户可以在I²C隔离芯片的VDD1/VDD2电源脚增加一个50-100欧姆的上拉电阻,详细如图四所示。

图四 I²C隔离增加上拉电阻原理图

荣湃半导体公司的代理商南京商络电子股份有限公司,其业务拓展中心副中心长孙建军先生介绍到,除了I²C隔离应用外,荣湃半导体公司已经上市多款高性能数字隔离器,综合性能优于市场上的其他竞争对手(如速度快4倍,工作电流降低5倍,延迟降低2.0倍),以及最新发布的全球最小DFN封装的数字隔离芯片,适合RS485接口通讯,CAN隔离,SPI隔离通讯等隔离应用。

荣湃公司介绍:

2Pai Semi荣湃半导体(上海)有限公司是由佐治亚理工大学电子工程系博士,清华大学微电子所硕士,曾任高通美国公司首席设计师的董志伟博士创建,由英华资本(前英特尔投资中国团队)领投的一家致力于打造全球技术领先的高性能模拟集成电路产品提供商,专注于模拟集成电路的研发和销售。2Pai Semi荣湃半导体公司汇聚了一批来自于美国高通公司,美国芯科实验室公司和美国德州仪器公司等世界模拟集成电路技术领先公司的IC设计师。目前2Pai Semi荣湃半导体已经申请15项隔离器领域全球发明专利。

 

作者简历:

孙建军(1979- ),男,内蒙古人,硕士,

南京商络电子股份有限公司,业务拓展中心副中心长,主要负责汽车电子工业控制,网络通信、家电、电源等领域的器件技术支持与业务拓展工作。

Email: heronsun@sunlord.com.cn

相关推荐

登录即可解锁
  • 海量技术文章
  • 设计资源下载
  • 产业链客户资源
  • 写文章/发需求
立即登录

荣湃半导体(上海)有限公司是全球最先进的专业模拟电路芯片设计公司之一.我们将改变人们与世界的连接方式,我们只做革命性产品!我们将在这里分享我们的最新技术和动态,增值您的应用!