隔离驱动芯片是指在栅极驱动器中集成电气隔离功能的数字隔离器件,其主要负责实现低压控制端(MCU、DSP)与高压功率端(如IGBT、MOSFET和SiC MOSFET)的电气隔离,同时通过芯片内部集成的微型电容(抑或是光敏元件/变压器线圈)作为核心传输介质来实现控制信号的跨隔离域传输。
其中,集成微型电容是生产隔离式栅极驱动器的主流方案之一,它主要通过OOK调制技术将PWM控制信号调制为一种“载波有无”的特殊“高频载波”,而后通过电容电场将此控制信号耦合到接收端并进行解调还原,从而实现控制信号的跨隔离域传输,主要适用在光伏逆变回路、工业电机控制与新能源汽车等领域中。
隔离式栅极驱动器,如何高效驱动IGBT、MOSFET和SiC等功率管?
例如,CMT8602X就是一款采用电容耦合原理的、由华普微自主研发的隔离式双通道栅极驱动器,它具有4A峰值拉电流和6A峰值灌电流,可用于驱动高达5MHz的功率MOSFET,IGBT 和 SiC MOSFET,并具有一流的传播延迟和脉宽失真度。
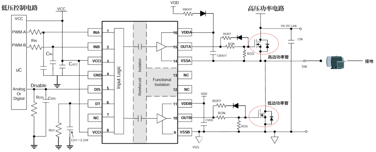
隔离式栅极驱动器典型应用框图(图中配置为半桥驱动)
如上应用框图所示,CMT8602X输入侧通过一个5.7kVrms的增强型隔离层与两个输出驱动器隔离,共模瞬态抗扰度(CMTI)的最小值为150 kV/us。
两个二次侧驱动器之间采用内部功能隔离,支持高达1500VDC的工作电压;同时,CMT8602X还具有高达5.5V的VCCI和30V的VDDA/VDDB,可灵活配置为双通道低侧驱动器,双通道高侧驱动器或一个死区时间(DT)可编程的半桥驱动器。
CMT8602X的工作原理为:外部PWM控制信号经输入侧OOK调制处理后,通过电容电场将此控制信号耦合到接收端;
在此过程中,依托芯片本身大于150kV/µs的共模瞬态抗扰度,可有效抵御来自高压侧的噪声冲击,确保低压侧敏感元件的安全和控制信号的稳定传输。
控制信号在接收端进行解调还原后,会通过内部结构实现高达4A的峰值拉电流和6A的峰值灌电流,从而精准、高效地驱动外部功率管的栅极,实现高频高效的能量变换;
在此过程中,芯片会根据DIS引脚的全局关断指令与DT引脚编程的死区时间,精准完成OUTA/OUTB的输出动作。
隔离式栅极驱动器,如何把控制电路与功率电路的安全做到“十分”?
隔离式双通道栅极驱动器CMT8602X还具有许多功能,使其能够与控制电路很好地集成并保护栅极。
例如:电阻可编程死区(DT)控制、DIS引脚、输入/输出电源的欠压锁定(UVLO)、当输入打开或输入脉冲持续时间太短时,CMT8602X仍保持输出低电平。
隔离式栅极驱动器典型功能框图
·死区时间是半桥/全桥驱动中强制让上下管不同时导通的一段空白时间,目的是防止直通短路(比如高边管还没完全关断,低边管就提前打开,导致电源直接对地短路炸管)。
死区时间参数设置示意图
CMT8602X支持电阻可编程死区时间(tDT ≈ 10*RDT,通过在DT和GND引脚之间放置一个电阻RDT来编程tDT),可根据功率器件特性灵活设置最小安全间隔,从硬件层面杜绝半桥上下管直通短路风险,同时优化开关损耗、提升高频工况下的波形质量与系统效率,简化外围设计并增强系统容错能力,为高压功率变换提供可靠、灵活的时序安全保障。
·UVLO(欠压锁定)是指当电源电压低于芯片正常工作阈值时,可强制关闭输出(通过内部电路将输出钳位在低电平),避免在欠压状态下误动作、损坏功率管。
有源下拉示意图
CMT8602X在两个输出的VDD和GND引脚之间的每个电源电压上都有一个UVLO(欠压锁定)保护功能。
当设备启动时VDD偏置电压低于VVDD_ON或启动后低于 VVDD_OFF时,无论输入引脚的状态如何,VDD UVLO特性会将通道输出保持在低电平;VDD UVLO保护具有迟滞特性(VVDD_HYS),可有效防止地噪声颤振,提升系统稳定性。
·而当系统出现过流、过温、母线过压、短路等故障时,MCU/保护电路可通过拉高CMT8602X的DIS引脚,从硬件上实现快速关断两路驱动,直接切断功率管栅极驱动,避免故障扩大(如半桥直通炸管、电机堵转烧毁、母线短路等);作为一种失效防护机制,初级侧逻辑故障会强制两个输出为低电平。
此外,CMT8602X的输入接口既兼容CMOS电平,也兼容TTL电平,可无缝对接各种数字控制器(如MCU、DSP、FPGA)和模拟电源控制器;
同时,CMT8602X每个通道都由其各自的输入引脚(INA和INB)控制,允许对每个输出进行完全独立的控制。
注:更多功能细节,请前往华普微官网,查阅CMT8602系列产品规格书。
892
