扫码加入

  • 方案介绍
  • 相关推荐
申请入驻 产业图谱

基于ARM的自来水厂全自动恒压供水监控系统

02/10 17:10
1545
加入交流群
扫码加入
获取工程师必备礼包
参与热点资讯讨论
文末下载完整资料

随着越来越多的场合正向自动化无人职守迈进,尤其在安全、监控等领域。为了进一步降低成本,减少人力的投资,以及更集中、更方便的掌握现场情况,许多场合都采用了电子监控设备,如办公室,发电站,机场,海关等等领域。而这些电子设备的设计无疑涉及到这些领域的安全性,这就对监控设备的成本,稳定性,以及性能三方面都提出了更高的要求。
本系统的研究背景主要是根据现有视频监控系统的不足,旨在降低系统的成本和提高系统的性能。它采用了价格低廉的三星应用处理器S3C2410,并使用软件音、视频编解码器,能实现以250Kbps和350Kbps的编码位流速进行网络传输,并以160128和320240两种显示分辩率,可以进行良好的视频监控。同时,它的一个最大的特点是可以在终端上进行录像,而不需要通过PC机,这样既适合低功耗的场合,又可以减少的系统的复杂性。
图像采集终端则采用性价比很高的USB型摄像头,在市场上很容易买到,同时,USB型摄像头具有很好的通用性,驱动程序丰富,可以减少代码的编写。由于本系统使用标准的以太网进行传输,因此系统支持无限个终端进行级联,监控区域可以很轻易的进行扩大。
综上所述,本系统采用ARM9处理器,USB摄像头,标准以太网传输,实现了一个性能良好的视频监控系统。
关键词:嵌入式Linux;ARM;CODEC;视频监控
3 网络监控系统概述
3.1 系统简介
随着社会的秩序问题日趋严重,为了加强区域的安全性,网络监控系统越来越得到重视,到现在已经广泛的应用于交通、海关、航空等领域。本系统以全新的思路设计,整合了目前嵌入式系统的新技术,从性能、成本,操作方面进行最大的优化,使得本系统能够应用到更多的场合。系统由前端的图像采集和图像压缩,通过以太网把图像数据传输到监控端,在监控端实现现场监控的作用。
3.2 系统组成
网络监控系统是以图像采集端、网络枢纽、宿主端三部分构成。
图像采集端主要是由嵌入式主板组成,其硬件包含:嵌入式处理器、网络控制器存储器电源模块等,而软件则包括:嵌入式操作系统TCP/IP协议栈、存储器管理等。通常所构成的系统的主要功能是采集现场的情况,以某种图像格式进行编码压缩,再通过网络控制器把图像信息传送给宿主端,以达到监控目的。
网络枢纽是指为了实现远程监控的功能,在网络传输过程中,需要多个网络中继站,即网络路由器,通过这种方式,可以进行网络级联,最后达到多点同时监控的目的。即节省了宿主端的数目,同时又简化了操作和管理,实现一主多从的集散型监控方式。
宿主端即监控端,通常以PC主机和显示设备组成。宿主端把各采集点回传的数据进行解压显示,以多窗口的方式显示各个监控点的现场情况,即可达到非常及时的监控效果。
3.3 系统框图
系统框图见 图 3.1

在这里插入图片描述

4 嵌入式系统简介
4.1 主流嵌入式操作系统的比较
嵌入式操作系统以其微小内核、可移植、可裁剪、源码开放的特性在嵌入式领域得到广泛的应用。对于不同的产品,不同的应用场合,可以选择合适的嵌入式操作系统。到目前为此,全世界范围内出现的嵌入式操作系统高达200多种,它们专为嵌入式应用而开发,使得嵌入式产品的开发越来越方便,价格也变得越来越低廉,在航空、通信、娱乐等领域已经得到了很好的应用。
较为流行的嵌入式操作系统有:Linux,Windows CE,VxWorks,μC/OS等等
4.1.1 Windows CE
Windows CE是微软公司的产品,它是以Windows操作系统核心作为基础,为有限资源的平台进行简化,并保留了多线程、优先权、多任务、可移植等特性。Windows CE和PC机使用的Windows 操作系统的最大区别是采用了模块化设计,从而使得Windows CE可以安装到存储空间并不大的嵌入式设备,通常Windows CE的内核映像文件最小可以达到200KB,对于现有嵌入式设备的存储空间有限的情况下,Windows CE仍然可以得到非常好的应用。
目前,全球范围内已经有上千家公司采用Windows CE进行各种各样的嵌入式产品开发。典型的新产品有手机、POS终端、ATM终端、工业控制系统等等。当然,Windows CE属于商业产品,当使用Windows CE进行产品开发时,需要支付3美元~20美元的授权费。
4.1.2 Linux
Linux是嵌入式领域中发展最快、应用最广的一个操作系统。Linux是在GPL下发行的操作系统,与其他现有的操作系统相比有以下特点:
(1) 完全源码开放
(2) 可以免费获得
(3) 支持数十种不同的处理器
(4) 可移植
(5) 可裁剪
其中,“免费”和“开源”是Linux最有竞争力的特点。在全球范围内,已经有不计其数的个人、企业正在使用Linux。随着Linux的进一步成熟,它以更小代码尺寸和更多不同平台的支持,大大的减少了新产品的成本和研发时间,吸引了越来越多的设备生产商,到现在,Linux已经成为世界主流的嵌入式操作系统。
根据IDC报告指出,Linux已经成为世界第二大操作系统。并且每年以高于25%的速度增长,再加上基于Linux的变种体,如实时性能较强的RTLinux、RTAI,Kurt和Linux/RK,能在没有MMU处理器上运行的μCLinux,更是把Linux的应用领域扩展到了工业控制和军事工业以及航空工业。
4.1.3 VxWorks
VxWorks是WindRiver公司专门为实时系统而设计的一款优秀的实时操作系统。VxWorks以其超微小的内核提供了实时任务调度、中断管理、任务间通信等功能。由于WindRiver已经为VxWorks作了大量的优化工作,其优异的性能和稳定的特点使得程序员只要专心编写应用程序,根本不需要去关心系统内核的管理。除此之外,VxWorks具备完善的网络通信,文件系统等模块,可以应用到各种不同的场合。下面罗列了VxWorks的一些主要特点:
(1) 任务间通信机制
(2) 网络协议
(3) 文件系统
(4) I/O管理
(5) 超微小内核
(6) POSIX标准实时扩展
(7) 支持C++语言
4.1.4 μC/OS
μC/OS是由美国的Jean J.Labrosse编写的一个小型实时操作系统。该系统从1992年开始至今,已经发展到了第二个版本μC/OS II。μC/OS的特点是:公开源码,内核简洁,可移植性好,可裁剪,可固化,抢占式内核,可以管理60多个任务。该系统主要用于教育研究,和一些简单的控制系统应用。
4.2 常用的嵌入式处理器
4.2.1 ARM
ARM(Advanced RISC Machines)公司是英国一家CPU核设计商,它本身并不生产CPU,而是设计出CPU以IP核的方式授权给其他公司生产。ARM处理器目前主要包括ARM7,ARM9,ARM10,ARM11以及Cortex 和SecurCore系列。ARM公司推出的嵌入式处理器几乎含盖了所有层次的处理器,主频也从50MHz到1GHz不等。到目前为此,ARM处理器已经成为嵌入式领域的神话,其市场份额高达80%以上,应用范围涉及手机,端终,控制,家电等等。
4.2.2 MIPS
MIPS(Microprocessor whithout Interlocked Pipeline Stages)是一种处理器内核标准,它由MIPS技术公司开发拟定的。MIPS技术公司是一家设计制造高性能、高档次的嵌入式32位和64位处理器开发商,在RISC处理器领域占有很重要的地位。2000年,MIPS公司发布了针对MIPS 32 4 Kc的新版本以及未来64位MIPS 64 20 Kc处理器内核。
MIPS技术公司既开发MIPS处理器构架,又自己生产基于MIPS的32/64位处理器芯片。为了使用户更加方便地应用MIPS处理器,MIPS公司推出了一套集成开发工具,称为MIPS IDF(Integrated Development Framework),大大的降低了开发的难度。
4.2.3 PowerPC
Power PC构架的主要特点是可伸缩性好,方便灵活。Power PC处理器品种很多,既有通用的处理器,又有嵌入式控制器和内核,应用范围非常广泛,从高端的工作站、服务器到个人PC,从消费类电子产品到大型通信设备等各个方面。
目前Power PC独立微处理器与嵌入式处理器的主频从25MHz~700MHz之间,它们的功耗,尺寸,价格相差比较大,主要的产品模块有Power PC 750 CX和 750 CXe,以及Power PC 440GP,用于嵌入式系统的有Power PC405和Power PC 440。Power PC的嵌入式处理器常用于通信,金融和其他终端设备。
5 ARM处理器
5.1 ARM构架特点
5.1.1 ARM的特点
ARM主要特点:体积小、低功耗、低成本、高性能。
支持16位Thumb和32位ARM指令,Thumb指令可以减少大约30%~40%的代码大小,具有更高的代码密度,大量使用寄存器,指令运行速度更快,ARM共有37个32位寄存器,被分为若干组,其中:
-31个通用寄存器,包括程序计数器(PC)
-6个状态寄存器,用以标志CPU的工作状态和运行状态等
大多数的数据操作都在寄存器中完成,寻址方式灵活简单,执行效率高指令长度固定Load/Store加载/存储指令实批量数据传输,大大的提高了执行效率。
5.1.2 ARM的模式
为了加强系统的安全性和对时间的响应,ARM设计了7种系统模式,以适应于不同的场合。
例如,在时间要求比较严格的时候,可以进入fiq模式对事件进行响应,可以减少响应时间。而在多任务操作系统下,可以使用用户模式和系统模式来加强系统的安全。
ARM七种模式如下:
(1) 用户模式(usr)
(2) 快速中断(fiq)
(3) 外部中断(irq)
(4) 管理模式(svc)
(5) 数据访问中止模式(obt)
(6) 系统模式(sys)
(7) 未定义指令中止模式(und)
5.1.3 ARM的状态
ARM具有两种不同的工作状态:ARM状态和THUMB状态,通常,ARM在上电默认是ARM状态,如要切换到THUMB状态,常用的方法是使用BX跳转指令。特别注意的是,在所有的异常模式中,都必须是在ARM状态下实现的,这是ARM固有的特点,不需要用户的干涉。

5.3 S3C2410硬件设计要点
S3C2410是一款高速嵌入式处理器,由于它内置了很多外设模块,需要用到的模块可能要在外围电路中增加一些芯片。这样一来,加上电源、CPU最小系统以及各个模块,系统变得非常复杂。所以在绘制原理图的时候,要注意模块化的设计,可以避免出错。
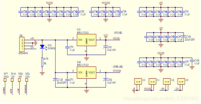
5.3.1 S3C2410电源设计
电源是系统的心脏,系统的稳定性很大程度上取决于电源的设计,对于S3C2410处理器,合理的电源设计如图 5.4 S3C2410系统电源设计所示:

在这里插入图片描述

 

全套资料免费下载:
关注v-x-公-众-号:【嵌入式基地
后-台-回-复:【毕业设计】 即可获资料
回复【编程】即可获取
包括有:C、C++、C#、JAVA、Python、JavaScript、PHP、数据库、微信小程序、人工智能、嵌入式、Linux、Unix、QT、物联网、算法导论、大数据等资料

在这里插入图片描述

相关推荐