扫码加入

  • 正文
  • 相关推荐
申请入驻 产业图谱

2W带关断模式的AB类音频功放

2小时前
165
加入交流群
扫码加入
获取工程师必备礼包
参与热点资讯讨论

产品选型 

中微爱芯2W带关断功能的AB类音频功率放大器有以下几款产品:

典型应用图

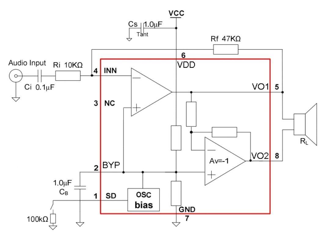
AiP8002典型应用图

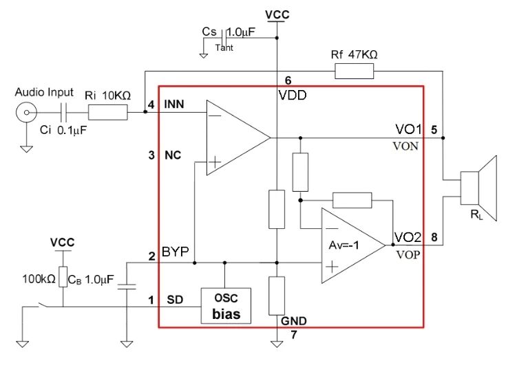
AiP8002D典型应用图

AiP4890典型应用图

AiP4890D典型应用图

注意事项:AiP8002与AiP8002D在应用上类似,AiP8002D的PIN3为NC脚;AiP4890与AiP4890D在应用上类似,AiP4890D的PIN3为NC脚。AiP8002与AiP4890在关断引脚电平上存在区别。

应用说明

1.电路内部有两个运算放大器,第一个放大器的增益通过选择Rf和Ri的比值来决定,第二个放大器为内部固定增益,因此该电路的差动增益为AVD=2(Rf/Ri)。

2.如果应用于大于10的闭环差动增益,则在反馈端需要引入一个反馈电容,反馈电容形成一个低通滤波器,以消除可能出现的高频振荡。反馈电容的计算可根据F-3dB=1/。应注意,Rf和Cf搭配不当会引起20KHz前的衰减。

3.BYP电容可以改善开关机的POP声。一般情况下选择0.1uF~1uF的陶瓷电容。电容越大,POP声抑制效果越好,但是输出的延迟会越大。建议使用1uF以上的电容。

4.电源旁路电容会影响到噪声抑制和电源抑制比。一般推荐使用一个10uF和一个0.1uF的电容并联。旁路电容应尽量靠近芯片电源引脚,有助于电源的稳定。

5.关断功能AiP8002、AiP8002D、AiP4890、AiP4890D的SD脚均内部集成上拉或者下拉。默认状态下处于关断模式。在很多应用中,建议使用MCU来控制SD,好处是能使电路迅速、平稳的转换状态。也可以使用单掷开关进行切换。

6.在wifi蓝牙应用场景中,推荐使用AiP8002D、AiP4890D,其具有更优的噪声抑制功能。

7.隔直电容Ci防止输入端直流电压对前级产生影响。一般选择0.1uF或者0.39uF。

8.使用时建议使用4Ω负载,若使用8Ω负载,建议减小放大倍数,降低功率使用,防止电流超过500mA造成电路损坏。

PCB layout 建议

1.PCB走线时将数字地和模拟地分开,减少信号之间的相互串扰。

2.电路供电电源尽量避免与蓝牙模块共用电源,防止由于电源波动出现的噪音。

3.电源端建议预留RC滤波位置,当电源端存在较大干扰出现噪声杂音时,可以增加RC进行改善。

4.电源端的旁路电容尽量靠近芯片引脚放置。

5.尽量缩短信号线的长度,减少线路阻抗和电感,降低信号的失真和干扰。

6.信号线尽量远离电源线。

7.使用适当的线宽和间距,模拟信号线宽不小于0.2mm,数字信号线宽不小于0.15mm,线间距不小于0.2mm。

8.适当使用过地孔,改善地线与地面的连接效果,减小地线回路上的干扰和噪声。

9.输入信号的地与电源地尽量不混合,避免引发很强的交流声。

10.信号线尽量远离电感区、RF信号和器件。远离LCD等高速信号。

11.喇叭功放输出如有放置磁珠、LC滤波等,建议靠近功放输出引脚放置,可优化EMI。

相关推荐

登录即可解锁
  • 海量技术文章
  • 设计资源下载
  • 产业链客户资源
  • 写文章/发需求
立即登录

无锡中微爱芯电子有限公司成立于2004年,是一家以集成电路设计、测试、方案开发、销售和服务为主的高新技术企业,是工信部认定的集成电路设计企业,是国家鼓励的重点集成电路设计企业。公司总部位于无锡国家集成电路设计中心,在深圳、顺德、武汉设有分公司,在合肥、顺德设有研发中心。 中微爱芯拥有一支有着丰富专业知识和经验的团队,拥有完善的IC设计系统,具备CMOS、BCD、VDMOS等设计能力。产品已形成MCU、显示驱动(LED/LCD)、通用逻辑、信号链、马达&栅驱动、功率器件、电源、音响、遥控器、通信、配套等多个系列数千款产品,为汽车电子、工业控制、网络通信、新能源、消费电子等领域提供全面的芯片解决方案。 中微爱芯高度重视产品质量和知识产权建设, 先后通过了ISO 9001:2015质量管理体系、知识产权管理体系以及EHS环境与职业健康安全体系认证,赢得了广泛的市场认同和客户赞誉。此外,公司按AEC-Q100标准建立可靠性实验室并已完成CNAS实验室认可的一阶段审核,进一步提升测试验证能力和管理水平。 中微爱芯本着“合作、开放、责任、执行”的企业精神,秉承“专业、规范、服务、高效”的经营理念,坚持以客户为中心,积极面对未来,不断创新进取,以雄厚的技术实力,优良的服务品质,为客户提供自主可控的高质量、高可靠产品,致力于打造国内一流的集成电路设计企业,诚愿与各界朋友紧密合作,携手发展,共创美好未来。

微信公众号