一、产品系列概述
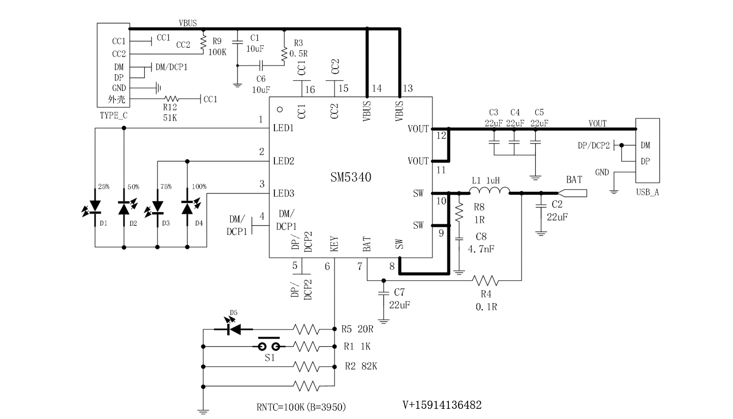
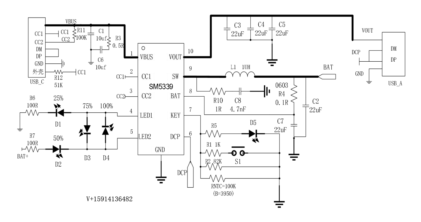
海川半导体推出的 SM5339 与 SM5340 是两款高度集成的电源管理 SOC,专为移动电源及便携式设备设计。两款芯片均采用 单电感方案,内置功率 MOSFET,支持 Type-C 同口充放电,充放电电流均高达 2.4A,效率 最高可达 92%,在保证优异性能的同时大幅缩减外围器件数量,降低 BOM 成本与 PCB 面积。
二、核心共性优势
| 特性 | 描述 |
| 充放电能力 | 同步升压输出 2.4A / 同步开关充电 2.4A |
| 充放电效率 | 升压效率最高 92%,充电效率最高 92% |
| Type-C 接口 | 集成 DRP 逻辑,支持 Try.SRC,自动识别设备角色,同口输入输出 |
| 充电协议兼容 | 支持苹果 2.4A、三星、BC1.2 等多种快充协议智能识别 |
| 电源路径管理 | 内置路径管理,支持边充边放 |
| 安全保护 | 输入过压/过流、输出过流/短路/过压、电池过充/过放、整机过温、NTC 电池温度保护 |
| ESD 防护 | 4kV HBM,满足严苛的静电防护要求 |
| 智能节能 | 手机插入自动唤醒输出,轻载(<45mA)持续 32s 自动进入待机 |
| 人机交互 | 支持按键控制、照明灯驱动,提供灵活的用户操作体验 |
三、差异化对比与选型建议
| 对比项 | SM5339 | SM5340 |
| 封装形式 | ESOP10 | QFN3×3-16 |
| 封装尺寸 | 较大,便于手工焊接与调试 | 极小,适合空间受限的紧凑设计 |
| 待机功耗 | ≤35μA(典型值) | ≤25μA(典型值),适合超长待机应用 |
| LED 电量显示 | 支持 4/2/1 颗 LED(需定制型号) | 支持 4/3/2/1 颗 LED,指示灯颗数自动检测,简化生产备料 |
| LED 驱动引脚数 | 2 个 | 3 个 |
| MCU 通信模式 | LED2 输出方波状态,可读取芯片工作状态 | 同左 |
| 典型应用 | 通用移动电源、成本敏感项目 | 超薄移动电源、高端便携设备、长待机产品 |
选型建议
SM5339:采用成熟的 ESOP10 封装,生产兼容性好,性价比突出。适合追求成本与性能平衡的主流移动电源、便携充电设备。
SM5340:QFN 超小封装 + 25μA 超低待机功耗,并支持 LED 颗数自动检测,为追求极致小型化、长续航及灵活显示的高端产品提供理想选择。
四、芯片原厂核心优势
高集成度设计,极简 BOM
单电感实现充放电,功率 MOSFET 全内置,仅需极少外围元件即可完成完整电源方案,显著缩短开发周期,降低系统成本。
强大的技术支持与服务
海川半导体提供从选型、原理图/PCB 审核到量产的全流程技术支持,帮助客户快速解决设计难题,确保产品稳定上市。
严苛的质量管控
所有产品均通过 4kV HBM ESD 测试及全面的可靠性验证,满足消费电子及工业级应用标准。
灵活的交货与定制能力
针对不同 LED 显示、按键逻辑等需求,可提供快速定制服务,支持小批量试产与大批量稳定供货。
五、结语
海川半导体 SM5339 与 SM5340 系列,以 Type-C 同口充放电、2.4A 大电流、92% 高效率、单电感极简设计 为核心优势,精准覆盖从通用移动电源到高端紧凑型设备的全场景需求。无论是追求极致性价比,还是挑战小型化与超长待机,海川半导体都能为您提供稳定、可靠、高效的“芯”动力。
724
