• 正文
  • 相关推荐
申请入驻 产业图谱

矽力杰 Silergy SY7065 同步升压转换器 规格书 Datasheet 佰祥电子

04/11 09:19
455
加入交流群
扫码加入
获取工程师必备礼包
参与热点资讯讨论

导语:

当前在单节或双节电池供电设备设计中,工程师们普遍面临着PCB布板空间极度受限、高负载下转换效率低下、以及设备关断期间电池漏电三大核心挑战。作为设备供电的核心组件,电源管理芯片的升压转换与静态功耗控制能力直接决定终端产品的续航表现与系统稳定性。作为矽力杰一级代理商,佰祥电子本期为您深度解析SY7065/SY7065A芯片。

一、原生集成:一体化架构设计,适配便携式设备场景需求

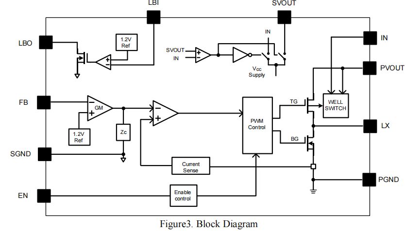
SY7065/SY7065A并非简单的PWM控制器与外置MOSFET的组合拼接,而是立足于便携式电池供电设备全场景需求的一体化原生架构设计。该芯片内部集成了:

(1)极低导通电阻的主开关NMOS

(2)极低导通电阻的同步开关PMOS

(3)关断期间的负载隔离模块(Load Disconnect)

(4)精准的输入电池电压监视器(LBI/LBO比较器

(5)完善的系统保护模块(输入欠压锁定与输出过压保护

(6)自动输出放电模块(专为SY7065型号配备)

在紧凑的QFN2×2-10封装内实现了超高效率、极低功耗、大面积散热冗余、全方位安全保护的四重平衡,完美适配单节锂电池设备、双节电池供电产品、MP-3播放器及PDA的一站式解决方案。

图1:SY7065/SY7065A原生一体化功能框图

二、五大核心技术亮点,破解电池供电设计痛点

SY7065/SY7065A支持1.8V至5.25V输入,提供2.5V至5.5V输出,峰值电流可达5A,开关频率为典型的500kHz。核心集成了关断负载完全隔离与低电池电压报警功能,采用极小尺寸的QFN2×2-10封装形式。

亮点1:超高转换效率与强劲驱动,直击大负载供电痛点

(1)采用极低导通电阻MOSFET,在5.0V输出条件下,主开关NMOS内阻仅为20mΩ,同步开关PMOS内阻仅为40mΩ,大幅降低导通损耗。

(2)具备高达5A的峰值电流限制(Main FET Current Limit),可轻松应对后级系统的瞬态大电流突发需求。

(3)采用固定500kHz的典型开关频率,在确保高转换效率的同时,将外部储能电感的尺寸降至最低。

图2:不同输入电压下的卓越转换效率曲线

亮点2:极致静态功耗与物理隔离,大幅延长设备待机时间

(1)具备硬件级的关断负载隔离功能(Load Disconnect during Shutdown),在关断模式下可彻底切断输入与输出的连接,杜绝电池漏电。

(2)极低的关断电流(Shutdown Current),在使能引脚为0V时,典型耗电仅为0.1μA,最大不超过1μA。

(3)极低的系统静态功耗,在空载且非开关状态下(Quiescent Current),典型消耗电流仅为10μA,极大提升设备纯待机续航。

亮点3:宽泛输入电压与极低压启动,榨干电池最后一滴电

(1)支持低至1.8V的最小输入电压启动,完美契合锂电池放电末期或双节干电池的电压特性。

(2)具备灵活宽泛的输出调节范围(2.5V至5.5V),工程师可仅靠两颗外部反馈电阻精准设定目标电压(VREF精度高达1.2V)。

(3)内置1.78V(典型值)的输入欠压锁定阈值(UVLO)及100mV迟滞,有效防止电池在极端低压下被深度过放受损。

图3:大电流阶跃下的瞬态响应波形

亮点4:完善的安全防护与监测机制,确保系统级运行安全

(1)独家集成输入电池电压监视器(LBI/LBO),通过内部1.2V精准基准与外部电阻分压网络,可自定义电池低压报警阈值(自带20mV抗扰迟滞)。

(2)具备典型值高达6V的输出过压保护(OVP)机制,在异常情况下迅速切断输出,防止后级核心电路被高压击穿。

(3)内置150℃热关断保护(Thermal Shutdown)及20℃的安全恢复迟滞,即使在无散热风扇的密闭便携设备内也能保障芯片自身绝对安全。

亮点5:灵活的时序控制与高密度封装,极致节省PCB空间

(1)采用体积仅为2mm × 2mm的QFN2×2-10高密度贴片封装,相较传统升压芯片缩减了超过一半的布线占用面积。

(2)提供灵活的停机放电选项版本:SY7065关断时接入80Ω电阻自动放电,SY7065A则无放电功能,满足不同系统下电时序的苛刻要求。

(3)极简的外围元器件BOM需求,仅需配置常规的输入电容(≥22μF)、输出电容(≥22μF)、一颗1.5μH左右的微型电感以及反馈电阻,即可搭建完整的升压电源树。

图4:SY7065/SY7065A高密度微型封装尺寸图

三、产品核心价值与定位

总体而言,SY7065/SY7065A绝非一款简单的“同步升压转换器”,而是矽力杰针对便携式设备场景,在超低静态待机、大电流突发驱动、精准电池状态监测、全方位系统保护、极致微型化布局五大核心需求上做出的精准工程取舍,充分体现了矽力杰在电源管理芯片领域的深厚技术底蕴。

在实际应用中,该芯片尤其适用于MP-3播放器、PDA、以及各类对电池供电效率要求极为苛刻的单/双节电池便携式手持终端设备。

图5:SY7065/SY7065A典型应用电路推荐

作为矽力杰的一级代理商,佰祥电子不仅提供原装正品的SY7065/SY7065A全系列芯片,更将持续结合客户的实际产品应用场景,提供从器件选型、原理图评审、PCB Layout指导到系统级Debug的全方位技术支持,助力您的智能便携设备产品在消费电子与工控领域实现更高效、更可靠的落地。

随着便携式终端向轻薄化、长续航方向的不断演进,高集成、低漏电的电源管理芯片必将成为硬件设计的重中之重,而SY7065/SY7065A无疑是当下工程师攻克电池系统电源设计难题的一柄利器。

相关推荐