• 正文
  • 相关推荐
申请入驻 产业图谱

矽力杰 Silergy SY7072A 同步升压转换器 规格书 Datasheet 佰祥电子

04/11 09:17
299
加入交流群
扫码加入
获取工程师必备礼包
参与热点资讯讨论

导语:

当前在单节锂电池,尤其是两到三节干电池(碱性、镍镉或镍氢)供电设备设计中,工程师们普遍面临着电池放电末期电压骤降导致系统宕机、输入电压波动大、以及待机耗电过快三大核心挑战。作为设备供电的核心组件,电源管理芯片的低压启动能力与静态功耗控制直接决定终端产品的续航表现与系统稳定性。作为矽力杰一级代理商及华南地区最大的矽力杰代理商,佰祥电子本期为您深度解析SY7072A芯片。

一、原生集成:一体化架构设计,适配便携式设备场景需求

SY7072A并非简单的PWM控制器与外置MOSFET的组合拼接,而是立足于便携式电池供电设备全场景需求的一体化原生架构设计。该芯片内部集成了:

(1)100mΩ极低导通电阻的主开关NMOS

(2)170mΩ极低导通电阻的同步开关PMOS

(3)关断期间的负载隔离模块(Load Disconnect)

(4)智能化的自动旁路控制模块(Auto Bypass)

(5)高达1MHz的内部高频开关振荡器

(6)精准的输出过压与热关断等系统级保护模块

在极为小巧的SOT23-6封装内实现了超低压转换、极致功耗、灵活工作模式、全方位安全保护的四重平衡,完美适配单节锂电池设备、两至三节干电池供电产品、MP-3播放器及PDA的一站式解决方案。

图1:SY7072A极简外围典型应用电路

二、五大核心技术亮点,破解电池供电设计痛点

SY7072A支持低至0.85V至5.5V输入,提供1.8V至5.5V输出,具备2A的谷值电流限制,开关频率高达1MHz。核心集成了关断负载完全隔离与自动旁路切换功能,采用高可靠性的SOT23-6微型封装形式。

亮点1:0.85V极低压启动,榨干电池最后一滴电

(1)支持低至0.85V的最小输入电压启动,这一特性使其不仅完美契合锂电池,更能轻松应对放电末期的碱性干电池镍氢电池组。

(2)具备灵活宽泛的输出调节范围(1.8V至5.5V),工程师可仅靠两颗外部反馈电阻精准设定目标电压(VREF精度高达1.2V)。

(3)内部输入欠压锁定阈值(UVLO)极低(典型值仅为0.7V),有效防止电池在极端低压工况下发生不可逆的过放电损坏。

图2:SY7072A全负载区间卓越效率曲线

亮点2:智能无缝旁路切换,无惧输入电压越限

(1)内置独特的自动旁路模式(Auto Bypass Mode),当电池输入电压(VIN)高于或等于设定的输出电压(VOUT)时,芯片会自动智能切换至旁路直通状态。

(2)升压模式与旁路模式之间的切换过程平滑无缝(Seamless Transition),不会对后级敏感负载产生明显的电压冲击。

(3)这一机制彻底解决了满电态电池电压高于系统工作电压时的降压/直通痛点,大幅提升了供电状态的动态适应性。

图3:升压与旁路模式无缝切换波形图

亮点3:极致的微安级功耗与关断物理隔离

(1)具备硬件级的关断负载隔离功能(Load Disconnect During Shutdown),在关断模式下彻底切断输入与输出的连接,从物理层面杜绝电池向后级漏电。

(2)极低的关断电流(Shutdown Current),在使能引脚拉低至0V时,典型耗电仅为0.1μA,最大不超过1μA。

(3)在空载且非开关状态下(Quiescent Current),典型消耗电流仅为5μA,以极致的功耗控制将设备的纯待机续航推向新高。

亮点4:2A谷值电流限制与高频运作,兼顾动力与小巧

(1)具备高达2A的谷值电流限制(Valley FET Current Limit),可为便携设备的突发性高负载需求提供强劲的底层动力储备。

(2)内部开关频率设定为高达1MHz的典型值,高频工作不仅提升了瞬态响应速度,更将外部滤波电容和储能电感的体积要求降至最低。

(3)在3.3V输出条件下,主开关NMOS内阻仅为100mΩ,同步开关PMOS内阻为170mΩ,在小体积下最大限度控制了导通热损耗。

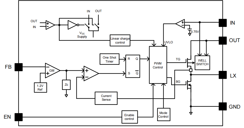
图4:SY7072A芯片内部原生架构框图

亮点5:完备的安全防护与超微型封装设计

(1)采用历经市场考验的SOT23-6高密度微型封装,在保证充分散热的前提下,极大节省了消费类电子产品寸土寸金的PCB布板空间。

(2)具备典型值为5.8V的输出过压保护(OVP)机制,在输出异常飙升的瞬间果断切断动作,防止后级昂贵的SoC被高压击穿。

(3)内置150℃热关断保护(Thermal Shutdown)及20℃的安全恢复迟滞,即使在恶劣散热工况下也能保障电源系统自身的绝对安全。

三、产品核心价值与定位

总体而言,SY7072A绝非一款简单的“同步升压转换器”,而是矽力杰针对便携式设备场景,在极低压启动能力、微安级超低静态待机、智能旁路状态切换、全方位系统保护、极致微型化布局五大核心需求上做出的精准工程取舍,充分体现了矽力杰在电源管理芯片领域的深厚技术底蕴。

在实际应用中,该芯片尤其适用于使用单节锂电池、多节干电池供电的MP-3播放器、PDA、以及各类对电池榨干能力要求极为苛刻的便携式手持终端设备。

图5:SY7072A紧凑型SOT23-6封装尺寸图

作为矽力杰一级代理商及华南地区最大的矽力杰代理商,佰祥电子不仅提供原装正品的SY7072A全系列芯片,更将持续结合客户的实际产品应用场景,提供从器件选型、原理图评审、PCB Layout指导到系统级Debug的全方位技术支持,助力您的智能便携设备产品在消费电子与工控领域实现更高效、更可靠的落地。

随着便携式终端向轻薄化、长续航方向的不断演进,高集成、超低压启动的电源管理芯片必将成为硬件设计的重中之重,而SY7072A无疑是当下工程师攻克碱性/镍氢电池系统电源设计难题的一柄利器。

相关推荐