随着人们对个人形象要求的不断提高,理发器作为一个必备的家居用品,也在不断进行技术升级。而其中的核心装备之一,电推剪理发器升压芯片FP6277、FP6296,正在引领着现代理发技术的突破。本文将给大家带来的是电推剪在传统意义上运用了升压芯片,深入了解电推剪的功能和应用。
一、电推剪组成和原理
升压芯片FP6277、FP6296把电推剪的功率加大,从而加大了它的运用市场。
它主要由电机、刀头、电路板、锂电池组成,其中起主导作用的在于电路板,这块电路板上包含了电推剪能够大功率运行的所有电路,其中包括我们的升压芯片FP6277,以及单片机FT61E143,充电管理IC FP8102,TYPE-C充电口以及LED灯珠。

整个电路的运行原理:
这款电推剪主要由一块单节锂电池进行供电,也可以直接用TYPE-C给单片机供电。用TYPE-C对锂电池进行充电,FP8102充电管理IC进行充放电保护,然后在经过FP6277进行一个升压,最后给马达进行供电使用。
这个流程就给大家阐述完成了,相比大家看到这会有一些疑问:你们的FP8102和FP6277是一款什么参数的IC?那么接下来就分别给大家详细的介绍一下这两款芯片。
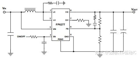
二、FP6277升压IC的优势

FP6277升压芯片是一款同步、升压、稳压、内置MOS的八个引脚的芯片。

这是一款带限流引脚的芯片,OC为它的限流引脚,内置软启动保护,恒定的开关频率为500 kHz,并采用脉宽调制(PWM)工作,内置的30mΩ高侧开关和30mΩ低侧开关提供了一个高效的转换,待机状态下静态电流100uA,关断电流小于1uA,FP6277具有过温保护、过压保护、过流保护。

另外从原理图中我们可以知道这款芯片的外围电路极其的简单,EN引脚具备完全关断的能力,反馈引脚FB的输出电压为0.6V,公式如下:

三、FP8102充电管理IC的优势

FP8102是一个独立的线性锂离子电池充电管理IC,它同样是一款八个引脚的芯片,在待机模式下,电源电流将减少到55uA左右。其他功能还包括UVLO、自动充电、充电状态指示器和热调节。它不需要外部MOSFET、传感电阻或阻塞二极管,高达1A的可编程电流,具有自动充电的功能,具备软启动功能。

FP8102是一种线性电池充电器,主要用于为单电池锂离子电池充电。充电器使用恒电流/恒电压充电算法与可编程电流。充电电流可以由外部的单个电阻器进行编程。FP8102包括一个内部p通道功率MOSFET和热调节电路。不需要阻塞二极管或外部感测电阻器。因此,基本的充电器电路只需要两个外部元件。此外,FP8102能够从USB电源中进行操作。充电电流由从PROG引脚连接到接地的单个电阻器编程。电池充电电流是流出PROG引脚的电流的1200倍。所需的电阻值可根据电荷电流计算得到,公式如下:
瞬时充电电流在涓流或恒定电压模式下可能与上式不同。通过随时监测PROG引脚电压,可以确定提供给电池的瞬时充电电流:

四、针对功率大的选择FP6296
FP6296是一款异步升压稳压内置MOS的升压芯片,单节锂电池可做15W,双节锂电池可做30W,可供选择,这里就不过多进行说明。
雅欣电子是台湾远翔的一级代理,除FP6277XR-G1、FF6296XR-G1以外,还有同类型芯片可供选型参考,供电范围DC2.5-24V,支持输出5V/9V/12V/20V/24V/48V等电压参数。
其他的升压芯片料号参考:

471