• 正文
  • 相关推荐
申请入驻 产业图谱

佰泰盛世 HTA6861 内置防破音,赋能 OWS 耳机与智能穿戴全场景

04/18 11:27
357
加入交流群
扫码加入
获取工程师必备礼包
参与热点资讯讨论

消费电子向轻量化、高音质、长续航深度升级的当下,OWS 开放式耳机、智能穿戴设备、便携音箱等产品对音频功放芯片的要求愈发严苛 —— 既要大功率输出与高保真音质,又要超低功耗与超小体积,更需适配复杂使用场景的稳定性。禾润电子推出的 HTA6861 4.4W 防破音超低功耗单声道 D 类音频功率放大器,以防破音核心优势、宽压大功率、超低功耗、双超小封装为核心卖点,完美契合 OWS 耳机、智能手表 / 手环 / 眼镜、便携音箱等产品的设计需求,成为音频功放领域的优选方案。

破音是音频设备的核心痛点,尤其是 OWS 耳机、便携音箱等主打外放 / 开放式聆听的产品,音量过大或信号突变时的破音会严重破坏体验。HTA6861 内置专属 ACF 防破音功能,支持多档位灵活调节:通过引脚配置可实现防破音音量最小、中等、最大三档切换,还可按需关闭防破音功能,精准适配不同产品的音频调校需求。无论是 OWS 耳机户外大音量播放音乐,还是便携音箱多人共享音频,都能有效避免信号削波导致的破音,让音质始终保持顺滑清晰。

同时,芯片拥有0.03% 的超低总谐波失真(THD+N)(Po=1W,RL=4Ω,VDD=3.7V),搭配 80uV@26dB 的低输出噪声与 100dB 高信噪比,大幅降低底噪干扰,还原音频原生细节;DC 失调小于 2mV,有效抑制开机、切换模式时的 pop 声,避免刺耳杂音,让 OWS 耳机、智能穿戴设备的近距离聆听体验更舒适。

宽压大功率,适配多设备供电与音量需求

从智能穿戴设备的 3.7V 锂电池,到便携音箱的 6V 供电,不同产品的供电体系对功放芯片的适配性提出高要求。HTA6861 支持2.5-6V 超宽供电电压,兼顾低电压小功率与高电压大功率输出:3.7V 供电、4Ω 负载下可输出 1.5W 功率,完美匹配智能手表、手环、蓝牙眼镜的微型扬声器;6V 供电时输出功率飙升至 4.4W,轻松驱动 OWS 耳机、便携音箱的发声单元,实现洪亮清晰的音频播放,满足户外、室内等多场景的音量需求。

芯片还拥有27dBV 最大增益,可通过外部输入电阻灵活调节增益大小,适配不同产品的音频调校方案,无论是智能穿戴设备的轻量语音提示,还是 OWS 耳机、便携音箱的高保真音乐播放,都能精准匹配音量与音质要求。

极致低功耗,续航与性能的双向平衡

续航是便携音频设备的核心竞争力,尤其是依赖内置小容量电池的 OWS 耳机、智能手表、手环等产品,音频模块的功耗直接决定设备使用时长。HTA6861 在功耗优化上做到极致,3.7V 供电、ACF 关闭状态下静态电流仅 0.9mA,即使开启防破音功能,静态电流也仅小幅提升,大幅降低音频模块的待机功耗;关断模式下功耗低至 0.01μA(典型值),几乎不消耗电池电量,让 OWS 耳机、智能穿戴设备的续航时间大幅延长,告别频繁充电的烦恼。

同时,芯片保持超高转换效率,4Ω+22uH 负载下效率达 84%,8Ω+22uH 负载下更是高达 91%,在大功率输出时也能有效减少电能损耗,兼顾高音量与长续航,完美适配便携音箱、OWS 耳机的户外使用场景。

双超小封装,适配设备微型化设计需求

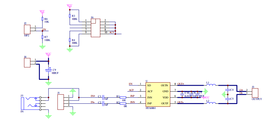
图1 原理图

OWS 耳机的镜腿、智能手表的表盘、便携音箱的紧凑机身,对元器件的体积提出极致要求,寸土寸金的内部空间容不得冗余设计。HTA6861 提供DFN2×2-8L 与 MSOP8 双超小封装,其中 DFN2×2-8L 封装超小体积,可轻松集成到 OWS 耳机镜腿、智能蓝牙眼镜的纤细结构中,不占用额外布局空间;MSOP8 封装则适配常规便携设备的 PCB 板布局,为产品设计提供更多灵活性。

两款封装均为无铅设计,符合环保要求,且芯片集成度高,无需额外搭配复杂外围元器件,仅需简单的电容、电阻即可实现完整功能,大幅简化硬件设计,减少 PCB 板面积,为产品的轻薄化、轻量化设计释放更多空间,助力厂商打造更具颜值与便携性的产品。

多重防护 + 低 EMI,保障设备全场景稳定运行

音频设备常面临户外高温、意外短路、电压波动等复杂使用环境,芯片的可靠性与抗干扰能力至关重要。HTA6861 内置过流保护、过热保护、欠压异常保护三大功能,且均支持自动恢复:当设备出现短路、高温、低电压等异常情况时,芯片会自动进入保护模式,避免芯片损坏与设备故障,保障使用安全;工作温度覆盖 - 40℃~85℃,无论是北方低温户外,还是南方高温环境,都能稳定运行,适配全场景使用需求。

芯片还集成扩频功能,有效降低电磁干扰(EMI),避免音频模块对 OWS 耳机、智能穿戴设备的蓝牙通信、传感器等其他模块造成干扰,保证设备整体运行的稳定性,解决了元器件密集带来的电磁兼容难题;同时支持电源抑制比(PSRR)-70dB@1kHz,有效抑制电源纹波对音频的干扰,让音质更纯净。

多场景适配,成为消费音频设备的通用芯方案

从OWS 开放式耳机的无破音高保真聆听,到智能手表 / 手环 / 眼镜的低耗轻量语音提示,再到便携音箱的大功率户外播放,甚至是智能玩具的趣味音频输出,HTA6861 凭借全维度的性能优势,实现消费音频设备的全场景适配。

芯片不仅性能出众,还具备高性价比优势:编带卷装的供货形式适配规模化生产,DFN2×2-8L 封装最小起订量 3000pcs,MSOP8 封装 5000pcs,满足不同厂商的量产需求;外围电路简单,大幅降低 BOM 成本与研发难度,助力厂商快速推出产品。

作为一款集防破音、大功率、低功耗、小体积、高稳定于一体的高性能 D 类音频功放芯片,HTA6861 精准击中当下消费音频设备的核心需求,为 OWS 耳机、智能穿戴、便携音箱等产品的音频升级提供硬核支撑。在音频设备向沉浸式、便携化、智能化发展的浪潮中,HTA6861 将成为厂商打造高竞争力产品的核心音频芯片之选,解锁更多消费音频的新可能。

佰泰盛世网站 https://www.baitaishengshi.com/     联系方式:13641438279

相关推荐