• 方案介绍
  • 相关推荐
申请入驻 产业图谱

ROBOT之鼻 电化学气体传感器静电浪涌防护方案

02/12 15:33
139
加入交流群
扫码加入
获取工程师必备礼包
参与热点资讯讨论

电化学气体传感器是一种通过检测目标气体在电极表面发生的氧化或还原反应所产生的电流信号来测量气体浓度的装置,在工业安全、环境监测、室内空气质量评估以及便携式气体检测设备中发挥着关键作用。

 

核心原理是:目标气体在电极表面经恒电位调控发生氧化或还原反应,产生的电流与气体浓度成正比,从而将气体浓度转化为可测电信号。

 

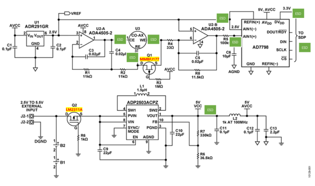
Alphasense CO-AX一氧化碳传感器为例,其典型用途是工业安全监测和家庭燃气泄漏预警,测量范围为0-2000ppm,灵敏度约50nA/ppm,其电路核心为:U3传感器三电极(WE/CE/RE)连接恒电位控制模块,经跨阻放大器将 nA 级反应电流转为电压信号,后送入 MCU 处理,配套 LDO 提供稳定电源

配图来自ADI

雷卯针对电化学传感器电路静电浪涌防护指南

1.传感器接口(WE/CE/RE)

并联电容 ESD(Leiditech SD05C),其双向防护特性适配三电极信号范围,11pF 的低电容可减少对 nA 级微弱电流信号的衰减,确保在IEC 61000-4-2等级 4(接触放电 ±8kV、空气放电 ±15kV)测试下,箝位电压在13V 以内,低于后端 ADA4505-2 运放的电源耐压极限。

2.恒电位控制模块与跨阻放大器

跨阻放大器反馈网络(100kΩ 电阻)两端建议并联 ESDA05CC(SOD-523 封装),39pF 电容匹配电路容抗特性,20A 通流容量应对突发浪涌,保护高阻抗反馈节点免受静电击穿

3.信号输出端与 MCU 接口

l传感器信号经放大后至 MCU(如 AD7798 的 AIN1± 引脚)路径上,串联 RC 滤波网络(1kΩ+100pF),截止频率 1.6MHz 适配传感器信号带宽(≤10Hz),同时并联 ESDA33CP30(3.3V)或 SMDA05CCN(5V),均满足 IEC 61000-4-2 等级 4 防护。

MCU 的 UART 接口(RXD/TXD)采用 ESDA33CP30(3.3V)或 ULC0542C(5V),双向防护信号,低结电容兼容串口通信速率(≤115200bps),确保数据传输不受防护元件影响。

4. 电源模块

12V电源入口增加TVS器件,抵御电网浪涌。

针对VCC 3.3V,雷卯采用ESD0321CW(DFN0603 封装,30pF 电容,21A 泄放电流);

针对VCC 5V,雷卯采用PTVS0542H100(DFN1006封装,105A),降低电源纹波与静电干扰。

 

雷卯电子(Leiditech)致力于成为电磁兼容解决方案和元器件供应领导品牌,供应ESD、TVS、TSS、GDT、MOV、MOSFET、Zener、电感等产品。雷卯拥有一支经验丰富的研发团队,能够根据客户需求提供个性化定制服务,为客户提供最优质的解决方案。

相关推荐