扫码加入

  • 方案介绍
  • 相关推荐
申请入驻 产业图谱

电子设计大赛电动车跷跷板设计

02/10 17:29
466
加入交流群
扫码加入
获取工程师必备礼包
参与热点资讯讨论

文末下载完整资料

摘要
本系统以51系列单片机为控制中心,外加电机驱动集成电路L298、七段码译码显示集成电路74LS247、七段码数码管等外围元件控制电动车前进、后退、停止等运行状态,并显示所需时间、发出声光报警。本次设计前进、后退、停止等状态运行时间通过简单估算及实验测试最终确定,并通过单片机定时完成。单片机通过接收键盘信号确定小车的工作方式,从而启动具有相应定时参数的运行程序;单片机执行程序时根据定时信息适时发出控制信号给电机驱动集成电路L298;而L298通过输出高电压、低电压、零值电压来控制电动车的前进、后退、刹车、停止等运行模式。

系统的具体设计与实现

本系统利用51系列单片机作为电动车运动控制中心,外接角度传感器用来检测跷跷板的平衡状态,利用键盘及拨码开关设定跷跷板的初始位置及配重物体的位置信息,利用两位数码管显示时间,利用蜂鸣器发光二极管进行声光报警。软件部分主要包括根据设定信息及角度传感器输入的信息进行定时、电机驱动信号的产生、声光报警信号的产生等。
以下分硬件和软件两个部分进行分析讨论:

1 系统的硬件设计:

原理框图如下:

在这里插入图片描述

键盘输入部分:
由于设计题目要求电动车分别在水平固定木板、倾斜木板、配重物体位置固定及在一定区域内移动等四种工作方式下运行,所以设置了A、B两个键设定不同的工作模式。A、B两键分别连接P2.7、P2.6口,高电平有效。此外,在工作方式4中,A、B两个键还用来输入配重物体所在的位置信息。电机驱动电路
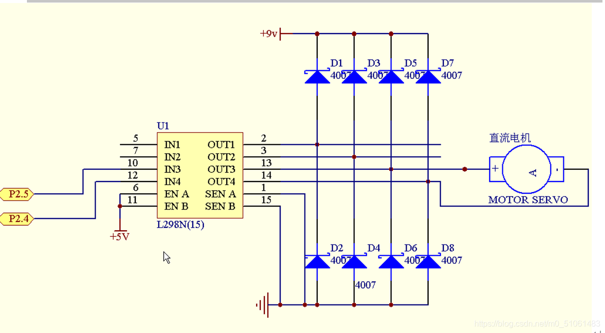
采用L298驱动,可控制电机的正转、反转、刹车、停止。其外型及功能如下:

在这里插入图片描述

 

系统原理图

在这里插入图片描述

软件设计

在这里插入图片描述

更多电赛资料

在这里插入图片描述
在这里插入图片描述
在这里插入图片描述
在这里插入图片描述

 

 

全套资料免费下载:
关注v-x-公-众-号:【嵌入式基地
后-台-回-复:【电赛】 即可获资料
回复【编程】即可获取
包括有:C、C++、C#、JAVA、Python、JavaScript、PHP、数据库、微信小程序、人工智能、嵌入式、Linux、Unix、QT、物联网、算法导论、大数据等资料

在这里插入图片描述

电子设计大赛资料分享:
https://pan.baidu.com/s/14qxwGv7Sq6a_jcMT3mNwtw#list/path=%2F

提取码:jdxj

相关推荐