扫码加入

  • 方案介绍
  • 附件下载
  • 相关推荐
申请入驻 产业图谱

高耐压 多协议快充诱骗电压方案XSP28 支持诱骗输出5V9V12V15V20V电压

01/12 19:48
1648
加入交流群
扫码加入
获取工程师必备礼包
参与热点资讯讨论

ScreenShot_2025-12-09_164811_494.jpg

共1个文件

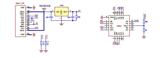
在快充技术飞速发展的当下,USB-A 与 USB-C 双接口并存、PD 与 QC 多协议共生的市场环境,对快充适配的兼容性和安全性提出了更高要求。汇铭达推出的XSP28快充电压诱骗芯片,凭借其全面的协议支持、简洁的电路设计和可靠的安全防护,成为电动工具无线充电器、小家电等设备的优选快充解决方案,为终端产品的快充设计提供了灵活高效的技术支撑。

一、核心特性:多协议支持,超强兼容性

XSP28作为一款 USB 电源传输接收 SINK 端控制器芯片,核心优势在于其超强的兼容性和灵活的电压调节能力,完美适配当前主流快充生态。

1.协议全覆盖,适配双接口充电器

芯片内置 PD 通讯模块和 QC /FCP/AFC通讯模块,实现了多协议无缝兼容:

支持 PD3.0/2.0 快充协议,可稳定诱骗 5V、9V、12V、15V、20V 电压输出,无需考虑 PD3.0 的细分调压功能对兼容性的影响,聚焦核心实用场景;

支持 QC3.0/2.0 、FCP/SCP快充协议,适配传统 USB-A 口充电器,可诱骗出9V/11V/12V/20V电压输出,解决了 A 口无法兼容PD 协议的行业痛点;

额外支持 AFC受电端协议和 BC1.2 协议,进一步拓宽了充电器适配范围,无论是 USB-C 口的 PD 快充充电器, 还是 USB-A 口的 QC 快充充电器, 均可稳定匹配。

2.高耐压配置,增强电路安全性和稳定性

芯片脚耐压高达21V,有效防止击穿、电弧等故障,电路无需再增加保护电路,降低了BOM成本。

3.电压灵活设定,支持向下兼容降级

通过外围一个普通电阻即可精准设定输出电压,支持智能向下兼容功能:当按设定电阻请求目标电压失败时,芯片会自动启动降级诱骗机制。例如,设置20V电压请求 20V 失败后,会依次降级尝试12V、9V,若 QC 协议下诱骗 9V 仍失败,将切换至 AFC 协议再次尝试9V,最终以 BC1.2 协议的 5V 保底输出,确保充电过程不中断。

二、电路设计:简洁高效,降低开发成本

XSP28采用高集成度设计,外围电路极简,只需要一颗电容就能实现诱骗快充功能,大幅降低了产品开发的复杂度和成本。

三、应用场景

XSP28其应用场景覆盖消费电子、小型发热设备、小家电及专业领域,例如智能家居蓝牙音响‌:在智能音箱、无线传感器等小家电中,芯片可配合降压-升压电路实现12V/15V双模输出,兼容多种快充协议(如PD/QC/FCP/AFC),简化外围电路设计(仅需外接少量电容电阻),降低功耗并提升续航能力

  • ScreenShot_2025-12-09_164811_494.jpg
    下载

相关推荐