DDR 内存终端供电需双向灌拉电流支撑、小型化计算设备封装与散热空间受限、低噪声系统要求外围器件极简且成本可控。作为设备供电的核心组件,电源管理芯片的稳压、稳流、能效控制、安全防护能力直接决定终端产品的稳定性、能效水平与小型化程度。作为矽力杰核心合作代理商,佰祥电子本期为您深度解析 SQ24335 电源管理芯片。
SQ24335 芯片核心功能
一、原生集成:一体化架构设计,适配 DDR 内存终端、计算设备、基站需求
SQ24335 并非简单的控制电路与功率器件的组合拼接,而是立足于 DDR 内存终端、笔记本电脑、台式机、服务器、基站全场景需求的一体化原生架构设计。芯片集成双向灌拉电流控制电路、下垂补偿电路、远程电压采样电路、±10mA 缓冲参考输出电路、开漏 PGOOD 监测电路、EN 引脚放电电路、内置软启动电路、多重硬件保护电路。在 DFN3×3-10 带热焊盘紧凑封装内实现了高集成、低成本、高能效、高可靠性的四重平衡,完美适配 DDR 内存终端、笔记本与服务器、基站的一站式解决方案。

SQ24335 引脚定义与功能标注图
二、五大核心技术亮点,破解 DDR 供电设计痛点
SQ24335 支持 2.375V 至 3.5V VIN 输入电压、1.1V 至 3.5V VLDOIN 输入电压,具备双向灌拉电流输出能力,作为线性稳压器无开关频率,内部集成下垂补偿、远程采样、软启动、PGOOD 监测与多重保护电路,采用 DFN3×3-10 带热焊盘小型封装,可全面满足 DDR 全系列内存终端的供电需求。
亮点一:核心精准调控技术
SQ24335 搭载远程电压采样 VOSNS 引脚实现精准稳压,通过 REFIN 引脚可直接或经电阻分压灵活跟踪输入电压,REFOUT 输出电压与 REFIN 保持精准跟随,误差低至 ±15mV,输出电压相对参考的容差控制稳定。


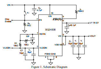
SQ24335 典型应用电路原理图
亮点四:超低启动与静态功耗
芯片 VIN 输入欠压锁定阈值低至 2.375V 即可启动,REFIN 欠压锁定阈值仅 390mV,空载状态下 VIN 供电电流低至 0.7mA,关断状态下功耗控制优异,适配设备低功耗运行需求。
亮点五:全维度硬件安全保护
芯片内置恒定过流限制保护电路,输出超范围时限流值自动减半,具备 VIN 输入欠压锁定保护功能,内置 150℃热关断保护并搭配 20℃滞回机制,全方位保障芯片与内存系统安全运行。

SQ24335 DFN3×3-10 封装尺寸图
三、产品核心价值与定位
总体而言,SQ24335 绝非一款简单的 “电源管理芯片”,而是矽力杰针对 DDR 内存终端、笔记本电脑、台式机、服务器、基站场景,在高集成、低成本、高能效、高可靠性、小型化五大核心需求上做出的精准工程取舍,充分体现了矽力杰在电源管理芯片领域的深厚技术底蕴。该芯片可广泛应用于 DDR、DDR2、DDR3、DDR3L、低功耗 DDR3、DDR4 内存终端稳压,笔记本电脑、台式机、服务器供电以及基站设备供电等终端产品。作为矽力杰的核心合作代理商,佰祥电子不仅提供原装正品的 SQ24335 全系列芯片,更将持续结合客户的实际产品应用场景,提供从器件选型、原理图评审、PCB Layout 指导到系统级 Debug 的全方位技术支持,助力您的计算设备、通信基站在内存供电、服务器、通信领域实现更高效、更可靠的落地。随着 DDR 内存向高频、低电压、小型化方向持续迭代,双向灌拉型 DDR 终端稳压器成为内存供电的核心选型,SQ24335 凭借全 DDR 兼容、双向灌拉、高集成小封装的特性,成为各类计算与通信设备内存电源设计的优选器件,有效简化电路设计并提升系统稳定性。
155