扫码加入

  • 方案介绍
  • 附件下载
  • 相关推荐
申请入驻 产业图谱

35进制计数器设计Quartus仿真

02/13 15:22
511
加入交流群
扫码加入
获取工程师必备礼包
参与热点资讯讨论

2-2411211P501495.doc

共1个文件

名称:35进制计数器设计Quartus仿真

软件:Quartus

功能:

35进制计数器的设计与实现要求

1、按照模块化层次化,自顶向下的设计与自底向上的实现进行;

2、提交各层次的原理图和仿真图;

3、输出计数结果以2位842BCD码的形式给出

 

FPGA代码Verilog/VHDL代码资源下载:www.hdlcode.com

 

演示视频:

设计文档:

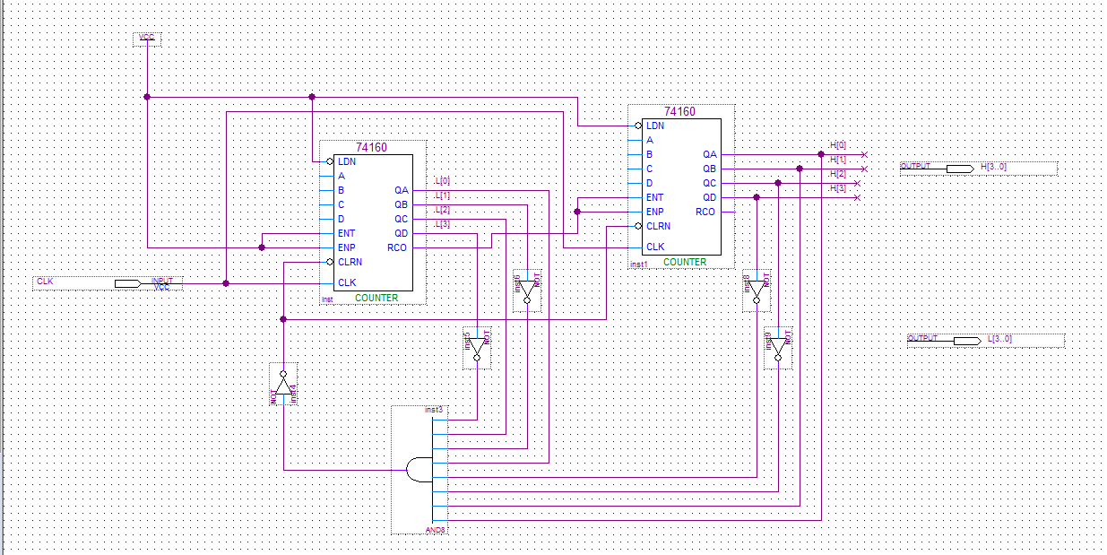
1. 设计原理

设计35进制计数器,即计数0~34,输出用2位8421BCD码显示。设计思路如下:在使用2片74160芯片设计,74160是10进制计数器,通过俩片74150组合可以设计为35进制。一片74160作为个位计数,一片作为十位计数,当个位计数到9时,十位加1,若个位为5且十位为3时表示计数到35.此时将系统复位清零,即重新开始0~34计数。

 

2. 工程文件

Quartus9.0版本

 

3. 电路图

 

4. 编译

 

5. 仿真图

 

 

 

 

二进制显示

 

 

 

 

 

  • 2-2411211P501495.doc
    下载

相关推荐