• 正文
  • 相关推荐
申请入驻 产业图谱

XBLW芯伯乐XBL1507B系列3A 150kHz 40V DC-DC转换器,高效率宽输入电源解决

04/22 10:07
242
加入交流群
扫码加入
获取工程师必备礼包
参与热点资讯讨论

工业控制、通信设备及电池供电系统中,稳定高效的电源转换器是系统可靠运行的基础。芯伯乐(XBLW)推出的XBL1507B系列降压DC-DC转换器,凭借其3A输出能力、4.5V~40V宽输入范围、150kHz固定频率以及内置功率管和保护功能,为各类中压降压应用提供了简单可靠、高性价比的电源方案。

一、新品推荐:XBL1507B系列

XBL1507B是一款固定150kHz开关频率的PWM降压转换器,内部集成优化设计的功率晶体管,可连续输出3A电流,具备优异的线性调整率和负载调整率。其控制电路可实现0~100%占空比线性调节,并内置使能控制、过流保护、输出短路保护和热关断功能,在过流或短路时自动降频至50kHz,有效降低功耗,提升系统可靠性。

二、核心特性:

输入电压范围:5V至40V,兼容12V、24V及36V电源系统

大电流输出:3A连续输出电流,满足多数中功率负载需求

输出电压:3V、5V、12V及可调版本(1.23V~37V)

高效率:典型效率73%(3V)、80%(5V)、90%(12V)@3A

固定开关频率:150kHz,噪声频谱固定,易于滤波

内置保护:过流限制、输出短路保护、热关断

使能控制:TTL电平关断能力,待机电流极低

封装:TO252-5L,散热性能优异

三、应用场景:

便携式DVD、液晶显示器/电视

电池充电器

ADSL调制解调器、电信/网络设备

工业控制电源

汽车电子设备

四、电路设计指南

典型应用电路

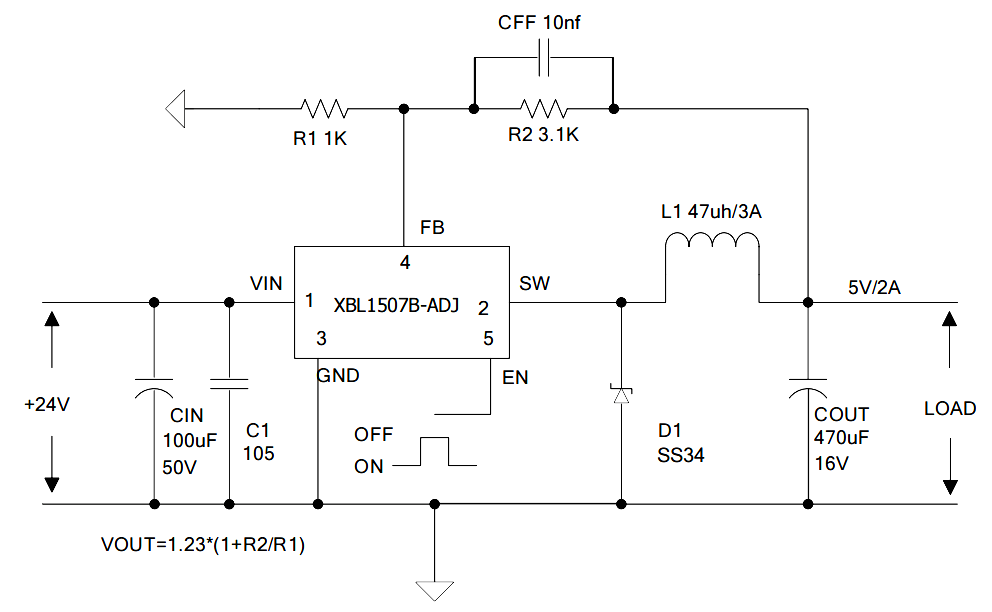
下图为XBL1507B-5.0典型应用电路,输入8V~40V,输出5V/2A,外围仅需电感电容二极管和反馈电阻(可调版本)。

五、选型指导

型号 输出电压 输入电压范围 输出电流 封装 典型效率
XBL1507B-ADJ 1.23V~37V可调 4.5V~40V 3A TO252-5L 73%
XBL1507B-3.3 3.3V 4.75V~40V 3A TO252-5L 73%
XBL1507B-5.0 5.0V 7V~40V 3A TO252-5L 80%
XBL1507B-12 12V 15V~40V 3A TO252-5L 90%

注:固定输出版本内部已设定分压电阻,无需外接反馈电阻;可调版本需外接R1、R2设定输出电压。

六、布板设计建议

为确保XBL1507B稳定工作并达到最佳性能,PCB布局应遵循以下要点:

输入电容靠近VIN和GND:输入旁路电容(如220µF电解并联1µF陶瓷)必须紧贴芯片引脚,减少输入纹波和开关噪声。

功率回路尽量短:SW节点、续流二极管、输出电感和输出电容构成的回路面积应最小,以降低EMI。

反馈路径远离噪声:FB引脚为高阻抗节点,反馈分压电阻应靠近FB引脚,并远离SW和电感等噪声源。

地线处理:采用单点接地或功率地/信号地分离,最后汇合于输入电容地端。

散热设计:TO252-5L的底部散热片需焊接在足够大的铜箔区域,并利用过孔连接底层铜箔以增强散热。

使能引脚处理:若不使用EN功能,可悬空(内部默认低电平使能)或通过电阻上拉/下拉控制。

七、总结

芯伯乐XBL1507B系列降压DC-DC转换器,以其宽输入电压、3A输出能力、集成保护功能、简单外围电路等特点,为中压降压应用提供了高性价比的电源解决方案。无论是用于电池充电器、网络设备还是工业控制,XBL1507B都能以高可靠性和优异的热性能满足设计需求,助力工程师缩短开发周期,降低系统成本。

八、客户定制方案与选型

芯伯乐XBLW产品专注于消费类和工业类市场。为客户产品提供专属定制化服务,主要研发方向为信号链及电源管理,产品有DC-DC开关控制器运算放大器、精密运放线性稳压器、时钟与计时芯片、接口RS485/RS232、AC-DC控制器、马达驱动、MOS管、达林顿、逻辑电路及EEPROM存储器等系列。产品广泛应用于无人机、机器人、电源、计算机、仪器仪表、家电、通讯设备、照明应用、汽车电子、工业自动化设备等领域。

芯伯乐XBLW是芯伯乐电子的自主品牌,《芯伯乐》,智造好芯,伯乐自来,致力成为客户首选的半导体品牌。

相关推荐