• 方案介绍
  • 相关推荐
申请入驻 产业图谱

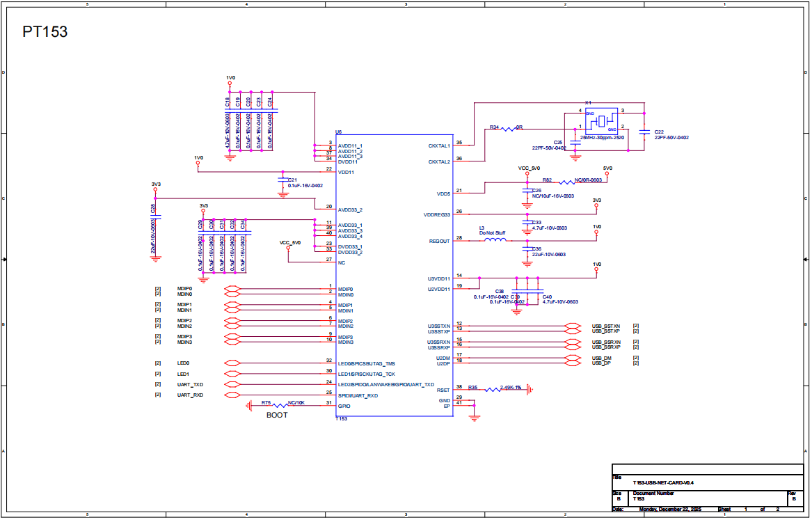
方寸微PT153S千兆网卡芯片,替代RTL8153方案

04/10 13:41
1235
加入交流群
扫码加入
获取工程师必备礼包
参与热点资讯讨论

PT153S 是方寸微电子自主研发的全国产化 USB 转千兆以太网芯片,核心定位为直接替代进口 RTL8153 系列、AX88179 方案,面向消费电子工业控制嵌入式设备、扩展坞等场景,提供高速、稳定、自主可控的有线网络扩展能力。

其核心价值在于:设计、生产、封装全流程国产化,摆脱供应链依赖;QFN40 封装与 RTL8153 完全 Pin-to-Pin 兼容,硬件零改板、零成本替换;兼顾千兆性能、低功耗与高兼容性,是国产网卡芯片的 “平替优选”。

PT153S 核心硬件与性能参数:

集成32 位国产高性能 RISC-V CPU、USB3.0/3.2 Gen1 控制器、千兆以太网 PHY,单芯片完成 USB 到 RJ45 的信号转换
内置96KB SRAM、32KB ROM、2Mb SIP Flash,无需外挂存储,简化外围电路
内置 LDO(5V→3.3V)、DC-DC(3.3V→1.1V)稳压模块,内核电压低至1.1V,功耗表现优于进口方案。
USB 接口:兼容 USB3.2 Gen1、USB2.0、USB1.1,支持 LPM 链路电源管理,向下兼容老旧设备。
以太网接口:10/100/1000Mbps 自适应,全双工 / 半双工自动协商,支持 IEEE 802.3ab 千兆标准。
封装:QFN40,尺寸紧凑,适配小型化设备(如笔记本扩展坞、迷你主机)。

PT153S关键网络功能

支持TCP/UDP/IPv4/IPv6 校验和卸载,减轻 CPU 负载,提升数据传输效率
支持IEEE 802.1Q VLAN、802.1p 优先级编码,满足企业级网络管理需求。
支持Wake-On-LAN(魔术包、链路状态唤醒)、微软 AOAC,实现远程唤醒与低功耗待机。
支持IEEE 802.3az EEE 能效以太网,动态调节功耗,延长移动设备续航。
内置交叉线自动检测与校正、极性 / 相位校正,即插即用,无需区分网线类型。

PT153S核心优势:国产替代的 “硬核底气”

零成本 Pin-to-Pin 替代,快速落地国产化
PT153S 的管脚定义与 RTL8153 完全一致,工程师无需修改 PCB Layout、无需调整硬件电路,直接替换即可,大幅降低改板成本与研发周期,实现 “即换即用” 的国产替代。
性能对标进口,功耗更优
千兆速率满速运行,延迟低、丢包率小,满足高清视频、大文件传输、工业数据交互等高带宽场景。
内核电压 1.1V,配合 EEE 能效管理,功耗低于 RTL8153,更适合笔记本、平板、嵌入式工控等低功耗设备。

全流程自主可控,供应链安全
芯片设计晶圆制造到封装测试,100% 国内完成,彻底摆脱海外芯片供应链风险,适配信创、军工、工业控制等对自主可控要求严苛的领域。

跨平台兼容,即插即用

内置驱动固件,原生支持 Windows、Linux、macOS、Android等主流系统,无需额外安装驱动,普通用户与嵌入式开发者均可快速部署。

总结

方寸微 PT153S 不仅是一款性能达标的USB 千兆网卡芯片,更是国产芯片网络接口领域自主突围的典型代表。它以 “零成本替代、全流程自主、高性能低功耗” 为核心竞争力,完美平衡了技术指标、成本与供应链安全,成为消费电子、工业控制、信创领域的优选方案。

相关推荐