Supplyframe
Supplyframe XQ
Datasheet5
芯耀
Findchips
与非AI
关注我们
设计助手
电子硬件助手
元器件查询
资讯
设计资源
技术前沿
产业研究
直播
课程
社区
企业专区
活动
搜索
热搜
搜索历史
清空
创作中心
加入星计划,您可以享受以下权益:
创作内容快速变现
行业影响力扩散
作品版权保护
300W+ 专业用户
1.5W+ 优质创作者
5000+ 长期合作伙伴
立即加入
推荐
文章
视讯
原创
推荐
电路方案
技术资料
原厂专区
实验室
新品发布
技术子站
电路分析
拆解
评测
产业推荐
产业地图
研究报告
供需商情
产业图谱
汽车电子
工业电子
消费电子
通信/网络
半导体
人形机器人
与非网论坛
NXP社区
RF社区
ROHM社区
ST中文论坛
企业中心
企业入驻
行业活动
板卡申请
首页
方案
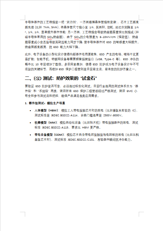
ESD防护入门:搞懂静电放电的本质与测试体系
方案介绍
附件下载
相关推荐
申请入驻
产业图谱
ESD防护入门:搞懂静电放电的本质与测试体系
01/13 20:55
作者:
leiditech
1633
加入交流群
扫码加入
获取工程师必备礼包
参与热点资讯讨论
20251111----ESD防护入门:搞懂静电放电的本质与测试体系----王博.docx
共1个文件
立即下载
阅读全文
附件下载
(1)
下载全部
20251111----ESD防护入门:搞懂静电放电的本质与测试体系----王博.docx
下载
原创声明:本文为leiditech原创内容,未经书面授权,不得以任何方式加以使用。
转载合作
人工客服
(售后/吐槽/合作/交友)
ESD
静电放电
基础器件
相关推荐
密码指纹锁静电测试案例
方案
上海雷卯电子
2601
2025/10/06
无线图传发射模块静电浪涌测试
方案
上海雷卯电子
1041
2025/10/01
机顶盒静电测试及方案整改
方案
上海雷卯电子
1190
2025/09/30
智能音箱浪涌测试及法保护方案
方案
上海雷卯电子
1108
2025/09/28
电池管理系统BMS通信接口浪涌静电保护方案
方案
东沃电子
2084
2025/09/25
音频解码板静电测试及解决方案
方案
上海雷卯电子
1228
2025/09/20
叉车智慧监控系统静电&抛负载测试及解决方案
方案
上海雷卯电子
3001
2025/09/19
方案定制
去合作
方案开发定制化,2000+方案商即时响应!
相关方案
密码指纹锁静电测试案例
无线图传发射模块静电浪涌测试
机顶盒静电测试及方案整改
智能音箱浪涌测试及法保护方案
电池管理系统BMS通信接口浪涌静电保护方案
音频解码板静电测试及解决方案
叉车智慧监控系统静电&抛负载测试及解决方案
智能机器人浪涌静电防护应用方案及保护二极管选型攻略
串口服务器静电浪涌测试,电路静电浪涌保护方案
雷卯车载ECU静电浪涌方案破解静电/抛负载难题
leiditech
TA的热门作品
雷卯针对研智科技WEB-S242X工业核心板防雷防静电方案
流量传感器防护不踩坑:从原理到器件选型,工程师直接套用手册
雷卯针对研智科技WEC-SADL工业核心板防雷防静电方案
四通道高速信号线ESD防护及国产替代
5G基站雷击老翻车?雷卯蓝宝宝TVS单器件搞定48V电源防护!
查看更多