
一、原生集成:一体化架构设计,适配便携电子设备供电需求

二、五大核心技术亮点,破解便携电子设备供电设计痛点
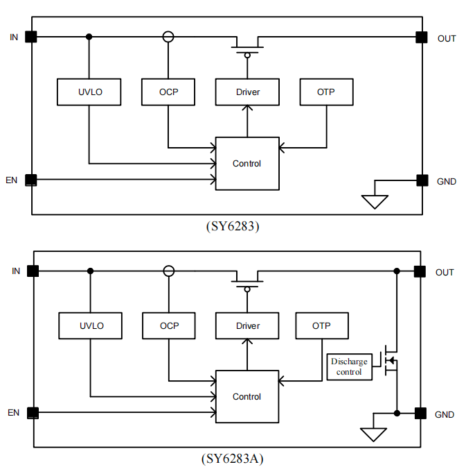
SY6283A 支持 2.5V 至 5.5V 输入电压范围,具备 3A 连续输出电流与 4A 峰值电流能力,采用 P 沟道 MOS 管控制架构,集成限流、过温、欠压锁定多重保护,搭载自动输出放电功能,采用 DFN1.2×1.6-4 超小型封装。

亮点一:核心精准调控技术
SY6283A 采用 P 沟道 MOS 管作为功率开关,具备 3.0A 至 4.7A 可调限流范围,使能高电平阈值为 2V,低电平阈值为 0.8V,可实现精准的开关与限流控制。
亮点二:全工况高效运行控制
芯片导通电阻典型值仅 60mΩ,有效降低导通损耗,关断输入电流低至 0.1μA,空载静态电流仅 32μA,在全负载范围内保持低损耗高效运行状态。
亮点三:输出性能优化功能

亮点四:超低启动与静态功耗
芯片启动上升时间典型值为 0.75ms,软启动平滑无冲击,关断模式下静态电流低至 0.1μA,空载工作时静态电流仅 32μA,满足便携设备低功耗运行需求。
亮点五:全维度硬件安全保护
SY6283A 具备逐周期限流保护,过温关断温度为 150℃,降温至 130℃自动重试,输入欠压锁定阈值为 2.4V,全方位防护过流、短路、过温、欠压异常工况。

三、产品核心价值与定位
总体而言,SY6283A 绝非一款简单的 “电源管理芯片”,而是矽力杰针对便携电子设备供电场景,在高集成、低成本、高能效、高可靠性、小型化五大核心需求上做出的精准工程取舍,充分体现了矽力杰在电源管理芯片领域的深厚技术底蕴。该芯片适用于智能手机、平板电脑、便携穿戴设备等各类便携电子设备的电源分配与负载开关场景。作为矽力杰的核心合作代理商,佰祥电子不仅提供原装正品的 SY6283A 全系列芯片,更将持续结合客户的实际产品应用场景,提供从器件选型、原理图评审、PCB Layout 指导到系统级 Debug 的全方位技术支持,助力您的便携电子设备在消费电子领域实现更高效、更可靠的落地。随着消费电子向小型化、低功耗、高集成方向发展,超小体积、低损耗、高防护的负载开关成为供电系统必备器件,SY6283A 凭借优异参数成为便携设备电源路径管理的优选方案。
阅读全文
201